Low IQ, High Efficiency Dual Output Controllers for Wide Ranging Input and Output Voltages
Low IQ, High Efficiency Dual Output Controllers for Wide Ranging Input and Output Voltages
Oct 1 2011
The LTC3857 and LTC3858 are versatile low quiescent current (IQ), 2-phase dual output synchronous buck controllers that are ideal for applications demanding high efficiency and minimal power loss over a broad range of load currents, from virtually no load to many amps. They feature a wide input supply range of 4V to 38V (40V abs max) that covers a broad range of battery chemistries and power sources. Each output can be set from 0.8V to 24V (28V abs max).
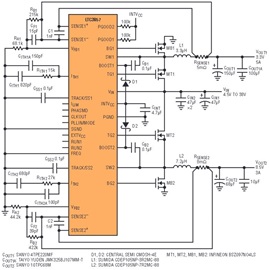
The LTC3857 and LTC3858 are pin-compatible parts that differ only slightly, most notably in short-circuit operation and at light load operation. These differences are discussed below and summarized in Table 1. A “-1” version of each is available with slightly fewer features (Table 2). The LTC3857/LTC3858 are also mostly pin compatible with the popular LTC3827/LTC3826 family of low IQ controllers. Figure 1 shows a typical application circuit in which the LTC3857 is used to convert a widely varying car battery voltage to two well regulated outputs.
| Feature | LTC3857 | LTC3858 |
| Quiescent Current (One Channel On) | 50μA | 170μA |
| Quiescent Current (Both Channels On) | 65μA | 300μA |
| Burst Mode Operation | Lowest Ripple | Highest Midrange Efficiency |
| Short-Circuit Protection | Cycle-by-Cycle Current Limiting with Current Foldback | Cycle-by-Cycle Current Limiting with Current Foldback and Optional Short-Circuit Latchoff |
| Output Voltage Tracking During Start-Up | Yes, Tracking or Soft-Start (TRACK/SS Pin) | No, Soft-Start Only (SS Pin also Used for Short-Circuit Latchoff Timer) |
| LTC3857/LTC3858 | LTC3857-1/LTC3858-1 | |
| Current Sense Voltage | Adjustable 30mV/50mV/75mV (ILIM pin) | Fixed 50mV |
| Power Good Output Voltage Monitor | Independent Monitors for Each Channel (PGOOD1 and PGOOD2 pins) | Monitor for Channel 1 Only (PGOOD1 pin) |
| CLKOUT/PHASMD Pins for Three or More Phases | Yes | No |
| Package | 5mm × 5mm QFN | 28-Lead Narrow SSOP |

Figure 1. High efficiency dual output 3.3V/8.5V step-down converter. The 8.5V output follows V when V is less than 8.5V.
Low IQ Extends Battery Run Time
In many applications, one or more supplies remain active at all times, often in a standby mode where little or no load current is drawn. In these “always-on” systems, the quiescent current of the power supply circuit represents the vast majority of the current drawn from the input supply (battery). Having a low IQ power supply is crucial to extending battery run times. In Burst Mode® operation, the LTC3857 draws only 50μA when one output is active and only 65μA when both outputs are enabled, while the LTC3858 draws 170μA when one output is active and only 300μA when both outputs are enabled. Both devices consume only 8μA when both outputs are shut down.
Operation Modes
The PLLIN/MODE pin is used to program one of three modes at low load currents—Burst Mode operation, pulse-skipping mode, or forced continuous mode. Forced continuous mode maintains constant frequency operation from no load to full load, at the expense of light load efficiency. Burst Mode operation is the most efficient mode at light loads, albeit with slightly higher ripple and features the lowest quiescent current. Pulse-skipping mode is somewhat of a compromise, maintaining very low ripple and moderate efficiency at light loads. Figures 2 and 3 show the efficiencies in these three modes.

Figure 2. Efficiency of in the circuit of Figure 1 using the LTC3857. Efficiencies are shown for the three modes of operation (forced continuous, pulse-skipping, and Burst Mode operation). At heavier loads, the efficiency is independent of the mode.

Figure 3. Efficiency of in the circuit of Figure 1 using the LTC3858. Note that the efficiencies in forced continuous and pulse-skipping modes are essentially identical to the LTC3857’s in Figure 2—only Burst Mode operation is different at light to intermediate loads.
The LTC3857 and LTC3858 operate similarly to each other in forced continuous and pulse-skipping mode. There are differences in Burst Mode operation, however. The LTC3857 is optimized for the lowest quiescent current and for relatively low ripple. The LTC3858 is optimized for the highest efficiency over a broad range of load current. This means the LTC3857 transitions to constant frequency operation (with lower ripple) at a lower load current than the LTC3858, while the LTC3858 maintains higher efficiency (with higher ripple) at intermediate light loads (Figures 4 and 5).

Figure 4. Inductor current ripple at 12V to 3.3V at 100μA load current. The LTC3857 and LTC3858 differ only in Burst Mode operation.

Figure 5. Comparison of the LTC3857 and LTC3858 efficiency when configured for Burst Mode operation (PLLIN/MODE pin connected to ground) for the Figure 1 circuit. At very light to virtually no load, the LTC3857 has the lowest power loss due to its low IQ. At intermediate loads, the LTC3858 is more efficient, at the expense of ripple.
Current Sensing, Current Limit and Short-Circuit Protective
The LTC3857/LTC3858 each uses a peak current mode architecture. A high speed rail-to-rail differential current sense comparator constantly monitors the voltage across a current sense element, either a sense resistor or the inductor’s DC resistance (as derived from an R-C network). The peak sense voltage is set by the three-state ILIM pin (fixed on the “-1” version). If a short circuit occurs, current limit foldback reduces the peak current to minimize the dissipation in the power components. Foldback is disabled during start-up for predictable tracking or soft-start.
The LTC3858 has an additional feature that further protects during a short-circuit event. The SS pin can be used as a short-circuit timer. If the short circuit lasts long enough, the output “latches off” and stops switching. The latch can only be reset by cycling the RUN pin or by cycling the input power (VIN). This latchoff feature can be defeated by connecting a resistor between the SS and INTVCC pins. The two channels of the LTC3858 operate independently; i.e., a short-circuit latchoff on one channel does not affect the other channel.
Although both current foldback and latchoff provide additional levels of protection during a short-circuit event, the LTC3857/LTC3858 is fundamentally protected by its current mode architecture. The current comparator is always active, meaning switching cycles can be gracefully skipped as needed to keep the inductor current under control at all times.
Other Important Features
The FREQ pin is used to set the switching frequency. Tying this pin to ground selects 350kHz while tying it to INTVCC selects 535kHz. Connecting a single resistor from this pin to ground allows the frequency to be set anywhere from 50kHz to 900kHz. A short minimum on-time of 95ns allows low duty cycle operation even at high frequencies. The maximum 99% duty cycle capability allows low dropout operation for low input/high output voltage applications.
An internally compensated phase-locked loop (PLL) enables the LTC3857/LTC3858 to synchronize to an external clock source (applied to the PLLIN/MODE pin) from 75kHz to 850kHz. When synchronized, the LTC3857/LTC3858 operates in forced continuous mode to maintain constant frequency operation independent of the load current. When the external clock is absent or momentarily interrupted, the LTC3857/LTC3858 operates at the frequency set by the FREQ pin. The internal PLL filter is prebiased to a voltage corresponding to this free-running frequency. When an external clock is detected, the PLL is enabled. Since the PLL filter is prebiased and barely has to charge or discharge during this transition, synchronization is achieved quickly, with only small changes in frequency and minimal output voltage ripple.
The MOSFET drivers and control circuits are powered by INTVCC, which by default is generated from an internal low dropout (LDO) regulator from the main input supply pin (VIN). The strong gate drivers with optimized dead time control provide high efficiency at heavy loads. To reduce power dissipation due to MOSFET gate charge losses and improve efficiency at high input voltages, a supply between 5V and 14V (abs max) can be connected to the EXTVCC pin. When a supply is detected on EXTVCC , the VIN LDO is disabled and another LDO between EXTVCC and INTVCC is enabled. EXTVCC is commonly connected to one of the output voltages generated by the LTC3857/LTC3858.
The LTC3857/LTC3858 features a RUN pin for each channel. RUN enables the output and the INTVCC supply. The LTC3857 has a TRACK/SS pin for each channel, which acts as a soft-start or allows the output to track an external reference (e.g., another supply). The LTC3858 has a dual-function SS pin for each channel. SS is used for soft-start (like the TRACK/SS pin on the LTC3857 but without tracking) and also as the optional short-circuit latchoff timer.
Ideal for Automotive Applications
The LTC3857, in particular, is well suited for automotive applications, including navigation, telematics and infotainment systems. The wide input voltage range is high enough to protect against double battery and load dump transients, while low enough to allow continuous operation during cold crank and engine start. The ultralow 50μA quiescent current is ideal for always-on supplies that are enabled even when the ignition is off. The wide output voltage range supports the higher voltage rails often used for audio systems, CD/DVD players, and disk drives. The 99% duty cycle capability provides a low dropout voltage for these rails when the battery voltage dips.
Multiphase Single Output Applications
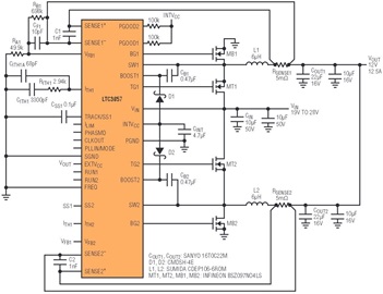
The LTC3857/LTC3858 is normally configured for two independent outputs that run 180° out-of-phase. Operating the channels out-of-phase minimizes the required input capacitance. However, the LTC3857/LTC3858 can also be configured with both power stages driving a single output. Figure 6 depicts a 19V–28V input supply generating a regulated 12V/150W output. In this configuration, both channels’ compensation (ITH), feedback (VFB), enable (RUN) and soft-start (TRACK/SS or SS) pins are tied together. Since the channels operate out-of-phase, the effective switching frequency is doubled, minimizing the required input and output capacitance and voltage ripple, while allowing for even faster transient response. The LTC3857/LTC3858 provides inherently fast, accurate cycle-by-cycle current sharing due to its peak current mode control architecture.

Figure 6. 2-phase single output application. Multiple LTC3857/LTC3858 controllers can be cascaded to drive a single output with up to 12 power stages operating out-of-phase for very high power applications.
The LTC3857/LTC3858 can also be used in designs with three or more phases. The CLKOUT pin can drive the PLLIN/MODE pin of other controllers, while the PHASMD pin adjusts the relative phases of each controller. This allows 3-, 4-, 6- and 12-phase operation.
Conclusion
The LTC3857 and LTC3858 are nearly pin-compatible parts, ideal for converters requiring high efficiency over a broad load range, from no load to full load. Their low quiescent current extends operating life in battery-powered systems. They each regulate two separate outputs from 0.8V to 24V from inputs of 4V to 38V. The short minimum on-time and 99% duty cycle capability allows high frequency operation from very low to very high duty cycles. The LTC3857 and LTC3858 incorporate these features and more in 5mm × 5mm QFN and 28-lead narrow SSOP packages.





