Battery Formation and Test Solutions
Battery Formation and Test Solutions
A process that can take up to two full days, battery formation and testing involves multiple charges and discharges that activate a battery’s chemistry. This necessary procedure readies the battery for use and is critical to ensure its reliability and quality. Because of how long it takes to complete, this process is a significant bottleneck that prevents battery manufacturing from efficiently and economically achieving greater throughput.
Value and Benefits
Analog Devices addresses battery production challenges by enabling high precision measurement and control to accelerate manufacturing throughput, reduce costs, and ensure the highest quality.
Our application-specific standard products incorporate multi-channel precise voltage and current measurement, and high-resolution bidirectional PWM controller as well as protection functions such as overcurrent protection (OCP), overvoltage protection (OVP), and external overtemperature protection (OTP). Learn more about how advanced battery formation and test systems are enabling electric vehicle manufacturers to scale production.
Enables high-precision measurement and control
Accelerates manufacturing and reduces cost
Enables EV manufacturers to scale production
Featured Products
AD8452
Precision Integrated Analog Front End, Controller, and PWM for Battery Test and Formation Systems
AD8450
Precision Analog Front End and Controller for Battery Test/Formation Systems
AD8451
Low Cost Precision Analog Front End and Controller for Battery Test/Formation Systems
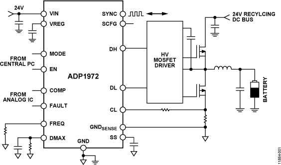
ADP1972
Buck or Boost, PWM Controller for Battery Test Solutions
ADP1974
Bidirectional Synchronous PWM Controller for Battery Test and Formation
AD7173-8
Low Power, 8-/16-Channel, 31.25 kSPS, 24-Bit, Highly Integrated Sigma-Delta ADC
AD5689R
Dual, 16-Bit nanoDAC+ with 2 ppm/°C Reference, SPI Interface
LTC4368
100V UV/OV and Reverse Protection Controller with Bidirectional Circuit Breaker
ADUM7223
Isolated Precision Half-Bridge Driver, 4 A Output
LTC4446
High Voltage High Side/Low Side N-Channel MOSFET Driver
AD8221
Precision Instrumentation Amplifier
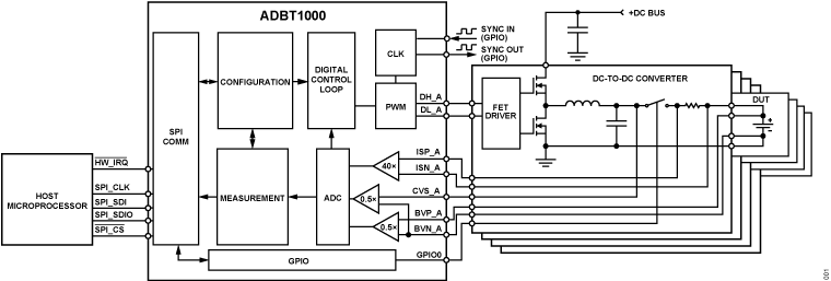
ADBT1000
4-Channel AFE, Digital Controller, and PWM for Battery Formation and Testing
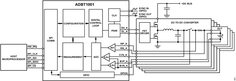
ADBT1001
4-Channel AFE, Digital Controller, and PWM for Battery Formation and Testing
ADBT1002
4-Channel AFE, Digital Controller, and PWM for Battery Formation and Testing
Evaluation Boards
{{modalTitle}}
{{modalDescription}}
{{dropdownTitle}}
- {{defaultSelectedText}} {{#each projectNames}}
- {{name}} {{/each}} {{#if newProjectText}}
-
{{newProjectText}}
{{/if}}
{{newProjectTitle}}
{{projectNameErrorText}}