Design Note 242: Li-Ion Charge Termination IC Interfaces with PWM Switchers
Rechargeable lithium-ion batteries are rapidly becoming the battery of choice for many battery-powered products. These products include notebook computers, PDAs, video camcorders, digital cameras, cellular phones, portable test equipment and others. Compared to other rechargeable power sources, Li-Ion batteries have higher energy density for both weight and volume and provide longer run time between charges.
Charging Li-Ion batteries is a relatively simple process. Apply a current-limited (at a 1C rate) constant voltage (±1% tolerance) for approximately three hours, then stop charging. (C is a battery term used to indicate the Ampere-hour capacity of a battery). A complete charge cycle may also include precharge qualification for battery temperature and precharge qualification for deeply discharged batteries.
Battery Pack Protection
Because of the high energy associated with lithium-ion cells and their sensitivity to abuse, many battery manufacturers require protective devices inside the battery pack for both safety and performance reasons. These devices often consist of poly fuses, thermal fuses and bimetallic breakers, which protect the battery from overtemperature and overcurrent conditions. In addition, battery packs may also contain back-to-back MOSFET switches that disconnect the battery if an overcurrent condition exists for either charge or discharge, or if an overvoltage or undervoltage condition exists. Many of these precautions are needed because lithium-ion cells are easily damaged by both overcharge and overdischarge conditions.
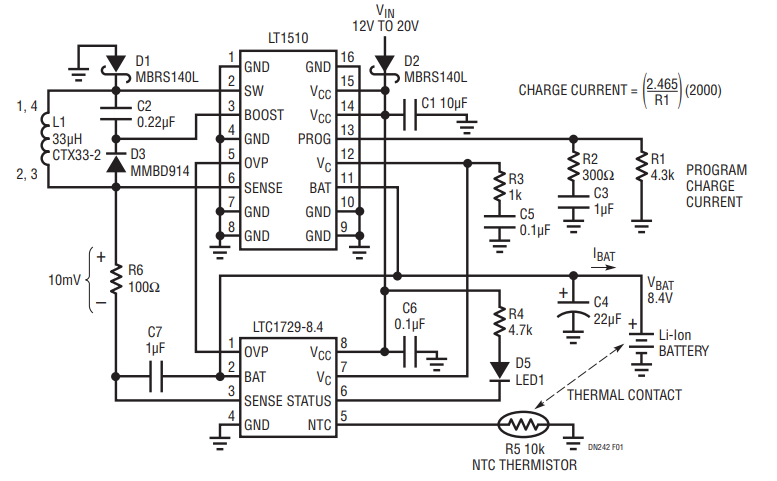
LT1510 Battery Charger IC
The LT1510 is a high efficiency switching regulator power IC designed specifically for battery charging applications. A step-down current mode 200kHz or 500kHz PWM topology is used. Included on the die is a 2A switch along with programmable current and voltage control circuitry. Available in a 16-pin SO and the tiny MSOP surface mount package, the LT1510 is capable of providing up to 1.5A of charge current in many situations. Although the LT1510 provides many charger functions, it lacks a timer and requires precision resistors to program the charge voltage. This is when the LTC1729 should be added.
LTC1729 Li-Ion Charge Termination IC
This 8-pin IC interfaces with the LT1510 (as well as other LTC charger products, such as the LT1511, LT1769, LT1505, LT1512 and LT1513) to provide a complete Li-Ion charger solution. The LTC1729 provides a precision voltage divider for programming the charge voltage and includes a preconditioning trickle charge for deeply discharged cells. Battery temperature is monitored using a thermistor; a 3-hour timer ends the charge cycle. Also included is a status output pin that provides a signal when the charge current drops below a programmable threshold level, indicating a near-full-charge condition. This signal can be used to drive an LED, to provide charge indication to other circuitry or to terminate the charge when the charge current drops below the threshold level.
Complete 2-Cell Li-Ion Charger
A complete constant-current/constant-voltage Li-Ion 2-cell charger is shown in Figure 1. The LT1510 provides the charge current and the LTC1729 provides the charge termination. R1 allows the charge current to be easily programmed.

Figure 1. Complete 1.3A Battery Charger for Two Li-Ion Cells.
The Charge Cycle
A typical charge cycle of the circuit in Figure 1 is as follows: with the input voltage applied and no battery connected, the charger output is pulled high by an internal 200μA current source in the LT1510 and clamped at 9V by the LTC1729. Connecting a discharged 2-cell battery to the charger will pull the charger output (BAT pin) down to the battery voltage, starting the charge cycle. For temperature qualification, the voltage on the NTC (thermistor) pin must be between 0.405V and 2.79V, indicating that the temperature is between 0°C and 50°C; otherwise the charge cycle is put on hold until the temperature is within this range. For deeply discharged batteries with voltages below 5.2V, a preconditioning 16mA trickle charge begins and continues until the battery voltage exceeds 5.2V.
After the qualification and preconditioning is completed, the constant-current portion of the charge cycle begins (see curves in Figure 2). As the battery accepts charge, the battery voltage rises and approaches the programmed voltage of 8.4V, at which time, the constant-voltage portion of the charge cycle begins. With the battery voltage held constant, the charge current will drop exponentially, eventually reaching tens of mA before the 3-hour timer expires, thus ending the charge cycle.

Figure 2. Charge Current and Battery Voltage for a Typical Charge Cycle.
The open-drain STATUS pin is pulled low when the battery is installed and the charge current is greater than 100mA. When the charge current drops below 100mA, a 50μA current source pulls this pin low and, after the 3-hour timer has timed out, this pin is open circuit. The 100mA threshold level is programmable by changing R6.
Board Layout and Testing
Although the LT1510 can provide charge current in excess of 1A, a good thermal layout of the PC board is required. Wide copper traces for the ground pins, feedthrough vias and generous amounts of copper on both sides of the board are all necessary to minimize the IC temperature rise.
When testing the charger, use either a battery or a battery simulator for a load (a conventional electronic load presents a high impedance, unlike a battery). A simple battery simulator consists of an adjustable lab power supply with a load resistor across the output. Select a resistor that will result in approximately twice the rated charge current fl owing through it. The power supply can now be used in place of the battery for testing purposes. A fully discharged to a fully charged battery can be simulated by varying the power supply voltage.