MAXM86161

PRODUCTION

Single-Supply Integrated Optical Module for HR and SpO2 Measurement

Low Power Integrated In-Ear Heart Rate Monitor

Viewing:

Overview

  • Complete Single-Channel Optical Data Acquisition System
  • Built-In Algorithm Further Enhances Rejection of Fast Ambient Transients
  • Optimized Architecture for Reflective Heart Rate and SpO2 Monitoring
  • Low Dark Current Noise of < 50pA RMS (Sample-to-Sample Variance)
  • Lower Effective Dark Current Noise Achievable through Multiple Sample Modes and On-Chip Averaging
  • High-Resolution 19-bit Charge Integrating ADC
  • Three Low-Noise 8-Bit LED Current DACs
  • Excellent Dynamic Range > 89dB in White Card Loop-Back Test (Sample-to-Sample Variance)
  • Excellent Ambient Range and Rejection Capability
    • > 100μA Ambient Photodetector Current
    • > 70dB Ambient Rejection at 120Hz
  • Ultra-Low-Power Operation for Wearable Devices
    • Low-Power Operation, Optical Readout Channel < 10μA, Typical at 25sps
    • Short Exposure Integration Period of 14.8μs, 29.4μs, 58.7μs, 117.3μs
    • Low Shutdown Current = 1.6μA (typ)
  • Miniature 2.9mm x 4.3mm x 1.4mm, 14-pin OLGA Package
  • -40°C to +85°C Operating Temperature Range

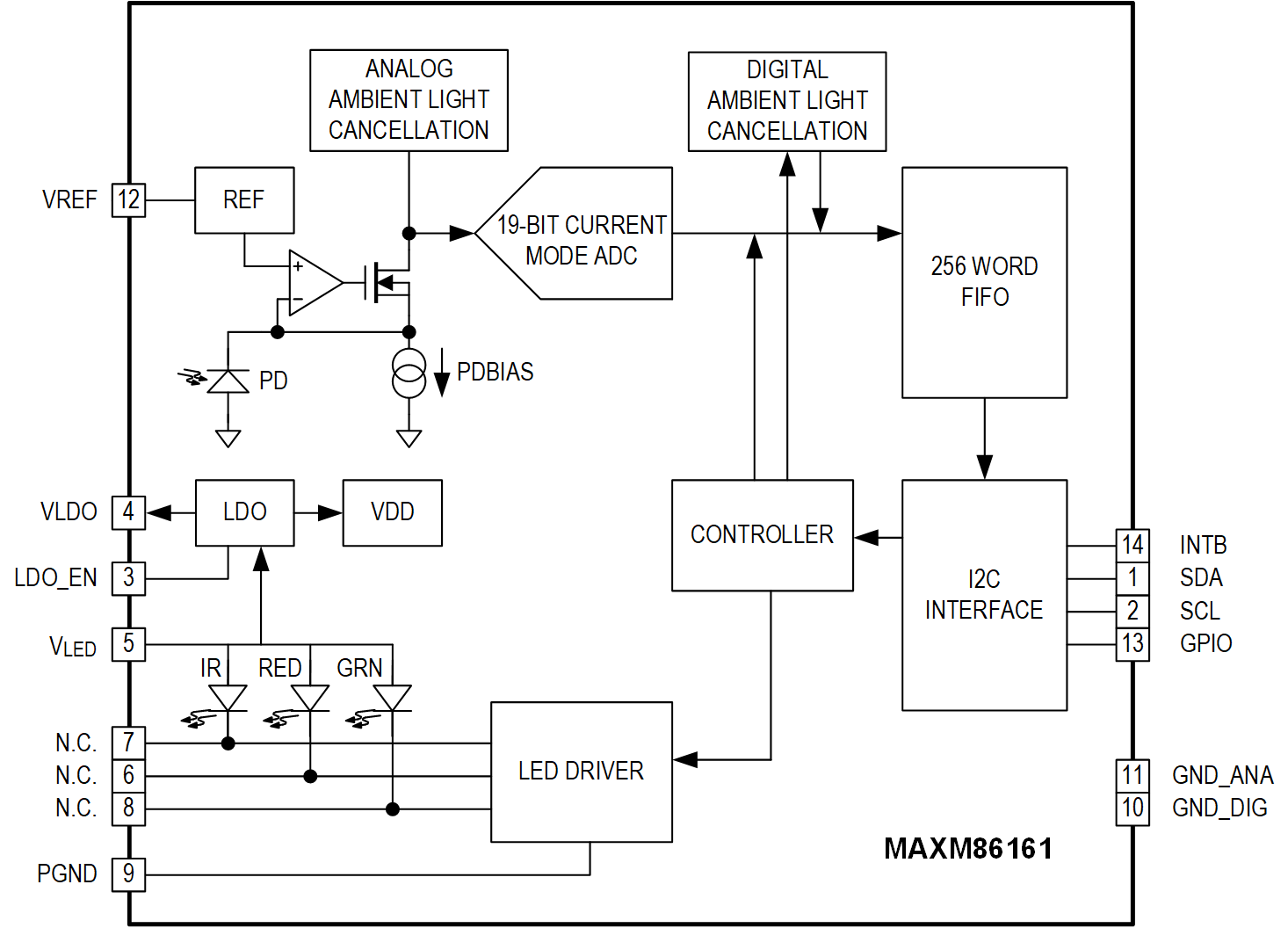
The MAXM86161 is an ultra-low-power, completely integrated, optical data-acquisition system. On the transmitter side, the MAXM86161 has three programmable high-current LED drivers. On the receiver side, MAXM86161 consists of a high efficiency PIN photo-diode and an optical readout channel. The optical readout has a low-noise signal conditioning analog front-end (AFE), including 19-bit ADC, an industry-lead ambient light cancellation (ALC) circuit, and a picket fence detect and replace algorithm. Due to the low power consumption, compact size, easy, flexible-to-use, and industry lead ambient light rejection capability of the MAXM86161, the device is ideal for a wide variety of optical sensing applications such as heart rate detection and pulse oximetry.

The MAXM86161 operates on a 3.0V to 5.5V VLED single supply voltage. It supports a standard compatible interface and fully autonomous operation. Each device has a large 128-word built-in FIFO. The MAXM86161 is available in compact 2.9mm x 4.3mm x 1.4mm, 14-pin OLGA package.

Applications

  • Optimized for In-Ear Applications
  • Miniature Package for Mobile Applications
  • Optimized Performance to Detect:
  • Continuous Monitoring for HRV
  • Optical Heart Rate
  • Oxygen Saturation (SpO2)

MAXM86161
Single-Supply Integrated Optical Module for HR and SpO2 Measurement
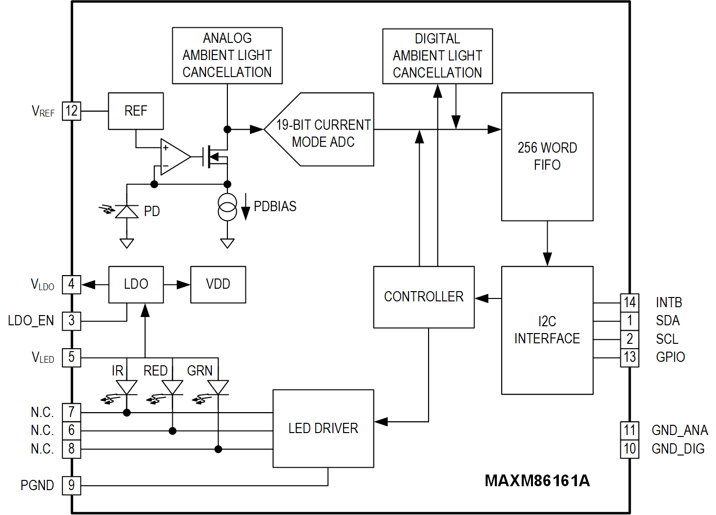
MAXM86161 Simplified Block Diagram MAXM86161 Typical Application Circuit MAXM86161 Pin Configuration MAXM86161A Simplified Block Diagram MAXM86161A Typical Application Circuits MAXM86161A Pin Configuration
Add to myAnalog

Add product to the Products section of myAnalog (to receive notifications), to an existing project or to a new project.

Create New Project
Ask a Question

Documentation

Learn More
Add to myAnalog

Add media to the Resources section of myAnalog, to an existing project or to a new project.

Create New Project

Software Resources

Can't find the software or driver you need?

Request a Driver/Software

Tools & Simulations


Evaluation Kits

MAXM86161EVSYS

Evaluation System for the MAXM86161

Features and Benefits

  • Performance Evaluation of the MAXM86161 Sensor (e.g., SNR, Dark Current, Noise, etc.)
  • Performance Evaluation of Maxim Algorithms for Power Optimization, Heart Rate (HR), SpO2 (Peripheral Capillary Oxygen Saturation), etc. Using the On-Board MAX32664GWEC+ Biometric Sensor Hub Microcontroller
  • Facilitates Understanding of MAXM86161 Architecture and Solution Strategy
  • Real-Time Monitoring and Data Logging Capabilities
  • On-Board Accelerometer
  • Bluetooth® LE for wireless data collection

Product Details

The MAXM86161EVSYS# evaluation system (EV sys-tem) allows for the quick evaluation of the MAXM86161 integrated optical module for applications at various sites on the body, particularly in-ear and mobile applications. The MAXM86161 device communicates using a standard I2C-compatible interface to Analog devices on-board MAX32664 Biometric Sensor Hub microcontroller (used for Analog devices algorithm evaluation) or in a pass- through mode for raw data collection. The MAXM86161 device consists of three optical readout channels that can be individually controlled (Green, Red, and IR). The EV system allows for flexible configurations to allow testing of various features of the sensor. Moreover, it helps the user quickly learn how to configure and use the MAXM86161 device.

The primary EV system consists of two circuit board assemblies (MAXSensorBLE_EVKIT and MAXM86161OSBFLEX), one USB-C to USB-A connector cable, and a Lithium Polymer battery. These components are highlighted in Figure 1 below. In addition, two programming circuit boards (MAXM86161_MAX32630_ PRGMR_ASSY, and the MAXREFDES100HDK) and one USB-B Micro-to-USB-A Male USB cable are provided for firmware updates if needed.

The EV system can be powered using a USB-C supply or LiPo Battery and comes with a MAXM86161EFD+ device in a 14-pin OLGA package.

The MAXM86161OSBFLEX Flex-Rigid circuit board has a Analog devices MAX32664 Biometric Sensor Hub microcontroller device installed. This Sensor Hub can be used to implement Analog devices HR/SpO2 Algorithm for evaluation. The MAXM86161 GUI PC application code that allows evaluation of both the MAXM86161EVSYS# and the MAX32664 Sensor Hub is available in the MAXM86161EVSYS# EV System Design Resources tab.

Applications

  • Continuous Monitoring for HRV
  • Miniature Package for Mobile Applications
  • Optical Heart Rate
  • Optimized for In-Ear Applications
  • Optimized Performance to Detect:
  • Oxygen Saturation (SpO2)

MAXM86161EVSYS
Evaluation System for the MAXM86161

Latest Discussions

Recently Viewed