MAX9939

PRODUCTION

SPI-Programmable Gain Amplifier (PGA) with Input VOS Trim and Output Op Amp

Programmable Gain Amplifier with SPI Interface Suitable for a Wide Range of Applications

Viewing:

Overview

  • SPI-Programmable Gains: 0.2V/V to 157V/V
  • Extremely Low Gain Tempco
  • Integrated Amplifier for R/C Programmable Active Filter
  • Input Offset-Voltage Compensation
  • Input Protection to ±16V
  • 13µA Software Shutdown Mode
  • -40°C to +125°C Operating Temperature Range
  • 10-Pin µMAX Package

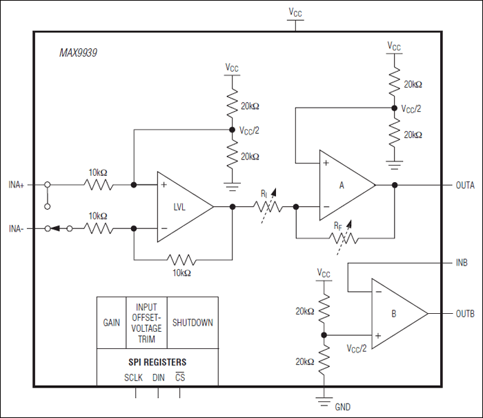
The MAX9939 is a general-purpose, differential-input programmable-gain amplifier (PGA) that is ideal for conditioning a variety of wide dynamic range signals such as those found in motor current-sense, medical instrumentation, and sonar data acquisition applications. It features SPI-programmable differential gains from 0.2V/V to 157V/V, input offset-voltage compensation, and an output amplifier that can be configured either as a high-order active filter or to provide a differential output.

The PGA is optimized for high-signal bandwidth and its gain can be programmed to be 0.2V/V, 1V/V, 10V/V, 20V/V, 30V/V, 40V/V, 60V/V, 80V/V, 119V/V, and 157V/V. Precision resistor matching provides extremely low gain tempco and high CMRR. Although the MAX9939 operates from a single supply VCC between 2.9V to 5.5V, it can process signals both above and below ground due to the use of an input level-shifting amplifier stage. Furthermore, its inputs are protected to ±16V, allowing it to withstand fault conditions and signal overranges.

The output amplifier is designed for high bandwidth and low-bias currents, making it ideal for use in multiple-feedback active filter topologies that offer much higher Qs and stopband attenuation than Sallen-Key architectures.

The MAX9939 draws 3.4mA of quiescent supply current at 5V, and includes a software-programmable shutdown mode that reduces its supply current to only 13µA. The MAX9939 is available in a 10-pin µMAX® package and operates over the -40°C to +125°C automotive temperature range.

Applications

  • Amplification
  • Differential to Single-Ended Conversion
  • Differential-Input, Differential-Output Signal
  • Medical Signal Conditioning
  • Sensor Interface and Signal Processing
  • Sensorless Motor Control
  • Sonar and General Purpose Data Acquisition

MAX9939
SPI-Programmable Gain Amplifier (PGA) with Input VOS Trim and Output Op Amp
MAX9939: Functional Diagram
Add to myAnalog

Add product to the Products section of myAnalog (to receive notifications), to an existing project or to a new project.

Create New Project
Ask a Question

Documentation

Learn More
Add to myAnalog

Add media to the Resources section of myAnalog, to an existing project or to a new project.

Create New Project

Software Resources

Can't find the software or driver you need?

Request a Driver/Software

Tools & Simulations


Evaluation Kits

MAX9939EVKIT

Evaluation Kit for the MAX9939

Features and Benefits

  • Powered Directly from a USB Port
  • On-Board Microcontroller to Generate SPI Commands
  • Easy-to-Use, Menu-Driven Software
  • Surface-Mount Components
  • Lead(Pb)-Free and RoHS Compliant
  • Fully Assembled and Tested

Product Details

The MAX9939 evaluation kit (EV kit) is a fully assembled and tested surface-mount PCB that evaluates the MAX9939 SPI™-programmable gain amplifier (PGA). Its internal op amp is configured as a multiple-feedback active filter by default, but can also be reconfigured so the MAX9939 operates as a differential-input, differential-output programmable gain amplifier. The EV kit features an on-board microcontroller, which receives commands from a PC through the USB port. The EV kit can be powered directly from the USB bus or from a single-supply voltage of 2.9V to 5.5V.

The EV kit also includes Windows® 2000/XP- and Windows Vista®-compatible software that provides a simple user interface for exercising the MAX9939 features. The program is menu driven and offers a graphical user interface (GUI) complete with control buttons and status displays. The GUI demonstrates the programmable gains from 0.2V/V to 157V/V and the input offset voltage compensation features of the MAX9939 IC.

Applications

  • Amplification
  • Differential to Single-Ended Conversion
  • Differential-Input, Differential-Output Signal
  • Medical Signal Conditioning
  • Sensor Interface and Signal Processing
  • Sensorless Motor Control
  • Sonar and General Purpose Data Acquisition

MAX9939EVKIT
Evaluation Kit for the MAX9939

Latest Discussions

Recently Viewed