MAX9812L

Tiny, Low-Cost, Single/Dual-Input, Fixed-Gain Microphone Amplifiers with Integrated Bias

Industry's Smallest, Low-Noise, Low-Power Microphone Amplifiers with Integrated Bias

Viewing:

Overview

  • PC2001 Compliant
  • 100dB at 217Hz Power-Supply Rejection Ratio
  • Very Low 230µA Quiescent Current
  • Low 0.015% THD+N
  • Available in Two Versions
    • MAX9812L/MAX9813L—2.7V to 3.6V
    • MAX9812H/MAX9813H—4.5V to 5.5V
  • Internal Low-Noise Microphone Bias Supply
    • 2.3V for MAX9812L/MAX9813L
    • 4.0V for MAX9812H/MAX9813H
  • 100nA Low-Power Shutdown Mode
  • Rail-to-Rail Outputs
  • 20dB Fixed Gain
  • Available in Tiny 6-Pin SC70 (2mm x 2.1mm) and 8-Pin SOT23 (3mm x 3mm) Packages
  • Extended Temperature Range -40°C to +85°C

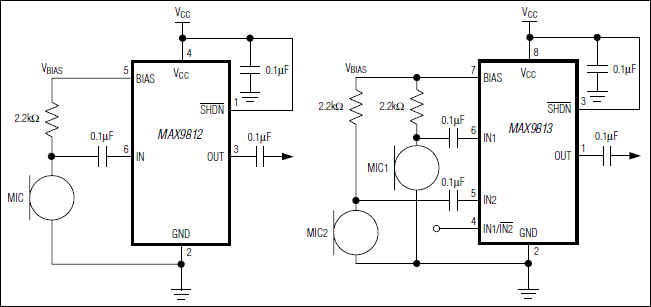
The MAX9812/MAX9813 are single/dual-input, 20dB fixed-gain microphone amplifiers. They offer tiny packaging and a low-noise, integrated microphone bias, making them ideal for portable audio applications such as notebook computers, cell phones, and PDAs. These amplifiers feature a 500kHz bandwidth, rail-to-rail outputs, an industry-leading 100dB power-supply rejection ratio, and a very low 0.015% THD+N. Power-saving features include very low 230µA supply current and a total shutdown mode that cuts the combined supply and BIAS currents to only 100nA.

The MAX9812 is a single amplifier in a 6-pin SC70 package (2mm x 2.1mm) and the MAX9813 is a dual-input amplifier available in an 8-pin SOT23 (3mm x 3mm) package. The MAX9813 has two inputs allowing two microphones to be multiplexed to a single output.

The MAX9812/MAX9813 are offered in two grades. The MAX9812L/MAX9813L are optimized for 3.3V supply operation (2.7V to 3.6V). The MAX9812H/MAX9813H are PC2001 compliant and are optimized for 5V operation (4.5V to 5.5V). Both devices are specified over the -40°C to +85°C extended operating temperature range.

Applications

  • Car Kit Adapters
  • Digital Cameras
  • Notebook Computers
  • PDAs
  • Smartphones
  • Video Tape Recorders

MAX9812L
Tiny, Low-Cost, Single/Dual-Input, Fixed-Gain Microphone Amplifiers with Integrated Bias
MAX9812, MAX9812H, MAX9812L, MAX9813, MAX9813H, MAX9813L: Typical Operating Circuit
Add to myAnalog

Add product to the Products section of myAnalog (to receive notifications), to an existing project or to a new project.

Create New Project
Ask a Question

Documentation

Learn More
Add to myAnalog

Add media to the Resources section of myAnalog, to an existing project or to a new project.

Create New Project

Software Resources

Can't find the software or driver you need?

Request a Driver/Software

Latest Discussions

No discussions on MAX9812L yet. Have something to say?

Start a Discussion on EngineerZone®

Recently Viewed