MAX9634

PRODUCTION

nanoPower, 4-Bump UCSP/SOT23, Precision Current-Sense Amplifier

Industry's Smallest Current-Sense Amp: 1mm x 1mm with ICC < 1µA, VOS < 250µV, Gain Error < 0.5%

Viewing:

Overview

  • Ultra-Low Supply Current of 1µA (max)
  • Low 250µV (max) Input Offset Voltage
  • Low < 0.5% (max) Gain Error
  • Input Common Mode: +1.6V to +28V
  • Voltage Output
  • Four Gain Versions Available
    • 25V/V (MAX9634T)
    • 50V/V (MAX9634F)
    • 100V/V (MAX9634H)
    • 200V/V (MAX9634W)
  • Tiny 1mm x 1mm x 0.6mm, 4-Bump UCSP or 5-Pin SOT23 Packages

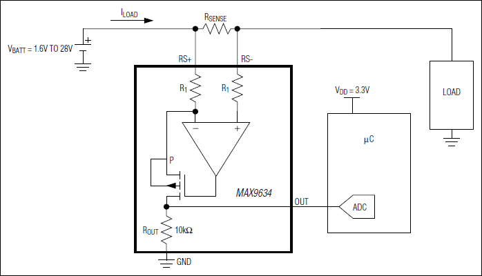
The MAX9634 high-side current-sense amplifier offers precision accuracy specifications of VOS less than 250µV (max) and gain error less than 0.5% (max). Quiescent supply current is an ultra-low 1µA. The MAX9634 fits in a tiny, 1mm x 1mm UCSP™ package size or a 5-pin SOT23 package, making the part ideal for applications in notebook computers, cell phones, PDAs, and all battery-operated portable devices where accuracy, low quiescent current, and small size are critical.

The MAX9634 features an input common-mode voltage range from 1.6V to 28V. These current-sense amplifiers have a voltage output and are offered in four gain versions: 25V/V (MAX9634T), 50V/V (MAX9634F), 100V/V (MAX9634H), and 200V/V (MAX9634W).

The four gain selections offer flexibility in the choice of the external current-sense resistor. The very low 250µV (max) input offset voltage allows small 25mV to 50mV full-scale VSENSE voltage for very low voltage drop at full-current measurement.

The MAX9634 is offered in tiny 4-bump UCSP (1mm x 1mm x 0.6mm footprint) and 5-pin SOT23 packages.

Applications

  • Cell Phones
  • Notebook Computers
  • PDAs
  • Portable/Battery-Powered Systems
  • Power-Management Systems

MAX9634
nanoPower, 4-Bump UCSP/SOT23, Precision Current-Sense Amplifier
MAX9634: Typical Operating Circuit
Add to myAnalog

Add product to the Products section of myAnalog (to receive notifications), to an existing project or to a new project.

Create New Project
Ask a Question

Documentation

Learn More
Add to myAnalog

Add media to the Resources section of myAnalog, to an existing project or to a new project.

Create New Project

Software Resources

Can't find the software or driver you need?

Request a Driver/Software

Hardware Ecosystem

Parts Product Life Cycle Description
Current Sense Amplifiers 3
MAX4173 PRODUCTION Low-Cost, SOT23, Voltage-Output, High-Side Current-Sense Amplifier
MAX4073 PRODUCTION Low-Cost, SC70, Voltage-Output, High-Side Current-Sense Amplifier
MAX4372 RECOMMENDED FOR NEW DESIGNS Low-Cost, UCSP/SOT23, Micropower, High-Side Current-Sense Amplifier with Voltage Output
Modal heading
Add to myAnalog

Add product to the Products section of myAnalog (to receive notifications), to an existing project or to a new project.

Create New Project

Tools & Simulations


Evaluation Kits

MAX9634EVKIT

Evaluation Kit for the MAX9634

Features and Benefits

  • Precision Real-Time Current Monitoring
  • 1.6V to 28V Input Common-Mode Range
  • Proven PCB Layout
  • Fully Assembled and Tested

Product Details

The MAX9634 evaluation kit (EV kit) provides a proven design to evaluate the MAX9634 high-side current-sense amplifier, which offers precision accuracy specifications of VOS less than 250µV (max) and gain error less than 0.5% (max). This EV kit demonstrates the MAX9634 in a tiny 1mm x 1mm x 0.6mm, 4-bump UCSP™ package. The MAX9634 is also available in a 5-pin SOT23, but that package is not compatible with this EV kit.

The EV kit PCB comes with a MAX9634FERS+ installed, which is the 50V/V gain version. Contact the factory for free samples of the pin-compatible MAX9634TERS+, MAX9634HERS+, and MAX9634WERS+, which are 25V/V, 100V/V, and 200V/V gain versions, respectively.

Applications

  • Cell Phones
  • Notebook Computers
  • PDAs
  • Portable/Battery-Powered Systems
  • Power-Management Systems

eval board
MAXNANOPWRBD

Evaluation Kit for the MAX32660, MAX11615, MAX40007, MAX9119, MAX9634, MAX17222

Features and Benefits

  • Ultra-Low Power MAX32660 Arm Cortex M4F
  • MAX11615 Low Power 8-Channel 12-Bit ADC
  • MAX40007 Nanopower Op-Amp
  • MAX9119 Nanopower Comparator
  • MAX9634 Current Sense Amplifier
  • MAX17222 Boost Convertor
  • PCB mounted Coin Cell Power Source

Product Details

The MAXNANOPWRBD evaluation kit brings together Maxim’s Nanopower technology with the ultra-low power, low pin count, MAX32660 Arm® Cortex®-M4 processor with FPU to create a simple digital multimeter application example running on a single 1.5V alkaline button cell.

The kit includes the following items:

  • MAXNANOPWRBD# circuit board
  • MAX326325PICO JTAG debugger/programmer

Applications

  • Fitness Monitors
  • Industrial Sensors
  • IoT
  • Optical Modules: QSFP-DD, QSFP, 400G
  • Portable Medical Devices
  • Sports Watches
  • Wearable Medical Patches

MAX9634EVKIT
Evaluation Kit for the MAX9634
MAXNANOPWRBD
Evaluation Kit for the MAX32660, MAX11615, MAX40007, MAX9119, MAX9634, MAX17222
MAXNANOPWRBD: Board photo

Latest Discussions

Recently Viewed