MAX9611

PRODUCTION

High-Side, Current-Sense Amplifiers with 12-Bit ADC and Op Amp/Comparator

Current-Sense Amplifiers with Digital Output and 60V Common-Mode Range

Viewing:

Overview

  • 0V to +60V Input Common-Mode Voltage Range
  • 2.7V to 5.5V Power-Supply Range, Compatible with 1.8V and 3.3V Logic
  • 5µA Software Shutdown Current
  • Integrated 12-Bit ADC
  • 13µV Current-Sense ADC Resolution
  • 500µV (max) Current-Sense ADC Input Offset Voltage
  • 0.5% (max) Current-Sense ADC Gain Error
  • I²C Bus with 16 Addresses
  • Small, 3mm x 5mm 10-Pin µMAX Package
  • -40°C to +125°C Operating Temperature Range

The MAX9611/MAX9612 are high-side current-sense amplifiers with an integrated 12-bit ADC and a gain block that can be configured either as an op amp or comparator, making these devices ideal for a number of industrial and automotive applications.

The high-side, current-sense amplifiers operate over a wide 0V to 60V input common-mode voltage range. The programmable full-scale voltage (440mV, 110mV, and 55mV) of these amplifiers offers wide dynamic range, accurate current measurement, and application flexibility in choosing sense resistor values. A choice of either an internal op amp or a comparator is provided to the user. The internal amplifier can be used to limit the inrush current or to create a current source in a closed-loop system. The comparator can be used to monitor fault events for fast response.

An I2C-controlled 12-bit, 500sps analog-to-digital converter (ADC) can be used to read the voltage across the sense resistor (VSENSE), the input common-mode voltage (VRSCM), op-amp/comparator output (VOUT), op-amp/comparator reference voltage (VSET), and internal die temperature. The I2C bus is compatible with 1.8V and 3.3V logic, allowing modern microcontrollers to interface to it.

The MAX9611 features a noninverting input-to-output configuration while the MAX9612 features an inverting input-to-output configuration.

The MAX9611/MAX9612 operate with a 2.7V to 5.5V supply voltage range, are fully specified over the -40°C to +125°C automotive temperature range, and are available in a 3mm x 5mm, 10-pin µMAX® package.

Applications

  • Base-Station Feeder Cable Bias-T
  • Base-Station PA Control
  • Battery-Operated Equipment
  • Hybrid Automotive Power Supplies
  • Server Backplanes
  • Telecom Cards

MAX9611
High-Side, Current-Sense Amplifiers with 12-Bit ADC and Op Amp/Comparator
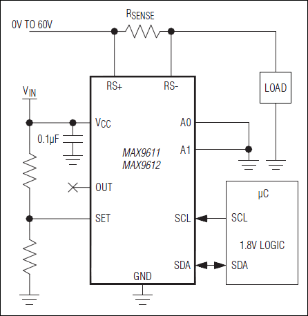
MAX9611, MAX9612: Typical Application Circuit
Add to myAnalog

Add product to the Products section of myAnalog (to receive notifications), to an existing project or to a new project.

Create New Project
Ask a Question

Documentation

Learn More
Add to myAnalog

Add media to the Resources section of myAnalog, to an existing project or to a new project.

Create New Project

Software Resources


Tools & Simulations


Evaluation Kits

eval board
MAX9611PMB1

MAX9611PMB1 Peripheral Module

Features and Benefits

  • Programmable Current Limit Up to 1A
  • Two Current Ranges (Jumper Selectable)
  • Measure and Read Back Load Current, Load Voltage, and Set Point
  • Power Source Up to 30V
  • Jumper-Selectable I²C Address Setting for the MAX9611
  • 6-Pin Pmod-Compatible Connector (I²C)
  • Secondary Header Allows Daisy-Chaining of Additional Modules on the I²C Bus
  • Example Software Written in C for Portability
  • RoHS Compliant
  • Proven PCB Layout
  • Fully Assembled and Tested

Product Details

The MAX9611PMB1 peripheral module provides the necessary hardware to interface the MAX9611 current-sense amplifier with 12-bit ADC and op amp, along with the MAX5380 8-bit DAC, to any system that utilizes Pmod™-compatible expansion ports configurable for I²C communication. The IC is configured with an external p-channel FET and a current-sense resistor to form a current-limiting circuit capable of handling currents up to 1A. An 8-bit DAC (U1) is used to set the current-limit point programmatically by the host through the I²C bus. In addition to providing a programmable current-limit function, the ADC within the IC measures the load current/voltage and the set-point voltage that can be read by the host through the I²C bus.
Refer to the MAX9611 IC data sheet for detailed information regarding operation of the IC.

Applications

  • Battery Operated Equipment
  • General Power Supply/Monitoring Applications
  • Handheld Devices
  • Server Backplanes

MAXPMBAE

Maxim Analog Essentials Collection of Peripheral Modules

Features and Benefits

  • Data Converter, Interface, Clock, Sensor, and Other Modules Included to Address Many Design Needs
  • Plug in Modules Enable Rapid Hardware Prototyping
  • Proven Software Drivers Reduce Development Time
  • FPGA Configuration Files Included to Simplify Design Effort

Product Details

Maxim Analog Essentials is a collection of peripheral modules which can plug directly into any FPGA/CPU expansion port which follows the Pmod™ standard established by Digilent, Inc. The collection includes modules containing a wide variety of commonly used analog and mixed signal functions. The modules are supported by software which includes FPGA configuration files for three popular FPGA platforms: Avnet LX-9, Digilent Nexys 3 and Avnet ZEDBoard, as well as example programs to exercise and demonstrate each module. While the example programs demonstrate the module’s functionality, they are well partitioned and documented allowing the core routines to be easily cut and pasted into your own programs. The combination of plug-in simplicity and easy software integration allows for quick migration from idea to working prototype.

MAX9611EVKIT

Evaluation Kit for the MAX9611 and MAX9612

Features and Benefits

  • 60V Current Sense with Integrated ADC
  • Windows XP-, Windows Vista-, and Windows 7-Compatible Software
  • On-Board Microcontroller to Generate I²C Commands
  • Easy-to-Use, Menu-Driven Software
  • USB-PC Connection (Cable Included)

Product Details

The MAX9611 evaluation kit (EV kit) is an assembled and tested PCB used to evaluate the MAX9611 high-side current-sense amplifier with an integrated 12-bit ADC and a gain block that can be configured either as an op amp or as a comparator. The on-board microcontroller, which is connected to the PC through the universal serial bus (USB) port, acts as the I²C master.

The EV kit also includes Windows XP®-, Windows Vista®-, and Windows® 7-compatible software, which provides a simple user interface for exercising the device’s features. The program is menu driven and offers a graphical user interface (GUI) complete with control buttons and status displays.

The EV kit comes with the MAX9611AUB+ installed (noninverting configuration). Contact the factory for free samples of the pin-compatible MAX9612AUB+ (inverting configuration).

Applications

  • Base-Station Feeder Cable Bias-T
  • Base-Station PA Control
  • Battery-Operated Equipment
  • Hybrid Automotive Power Supplies
  • Server Backplanes
  • Telecom Cards

MAX9611PMB1
MAX9611PMB1 Peripheral Module
MAX9611PMB1 Board Photo
MAXPMBAE
Maxim Analog Essentials Collection of Peripheral Modules
MAX9611EVKIT
Evaluation Kit for the MAX9611 and MAX9612

Latest Discussions

Recently Viewed