MAX9508

Obsolete

Video Filter Amplifier with SmartSleep and Bidirectional Video Support

Video Filter Amplifiers with SmartSleep™ and Bidirectional Video Support

Viewing:

Overview

  • SmartSleep Feature Detects Input Signal and Output Load Status to Reduce Power Consumption
  • Triple Standard-Definition Video Reconstruction Filters with 6.75MHz Passband
  • Luma, Chroma, and Composite Inputs
  • Luma, Chroma, and Two Composite Outputs
  • Integrated Support for a Bidirectional Composite Video Signal
  • Supports Two Video Loads at Each Output (DC-Coupled)
  • 2.7V to 3.6V Single-Supply Operation

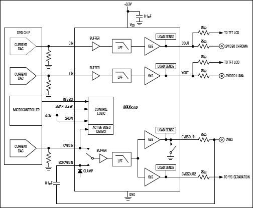
The MAX9508 video filter amplifier with SmartSleep and bidirectional video support is ideal for set-top boxes (STBs), portable DVD players, and portable media players (PMPs). The inputs can be directly connected to the digital-to-analog converter (DAC) outputs. The reconstruction filter removes high-frequency signals above 6.75MHz. The amplifiers have 6dB of gain, and the outputs can be DC-coupled to a load of 75Ω, which is equivalent to two video loads, or it can be AC-coupled to a load of 150Ω.

The SmartSleep circuitry intelligently reduces power consumption based on the presence of the input signal and the output loads. When the MAX9508 does not detect the presence of sync on the input video signal, the supply current is reduced to less than 7µA. The device only enables a video amplifier when there is an active video input signal and an attached load. The video amplifier remains on while a load is connected. If the load is disconnected, the video amplifier is turned off.

The MAX9508 contains three reconstruction filters, four video amplifiers, and a pulldown switch at one of the two CVBS outputs. The MAX9508 has the ability to control the bidirectional video signals at the CVBS video connections without the need for separate switches or relays. This feature is particularly useful for portable DVD players, which often use the same connector to drive a composite video output and to accept an external video signal to display on the LCD panel.

The MAX9508 operates from a 2.7V to 3.6V single supply and is offered in a small 16-pin TQFN (3mm x 3mm) package. The device is specified over the -40°C to +125°C automotive temperature range.

Applications

  • Portable Applications
  • Portable DVD Players
  • Portable Media Players (PMP)
  • Portable Set-Top Boxes/Personal Video Recorders (PVR)
  • Set-Top Boxes (STB)

MAX9508
Video Filter Amplifier with SmartSleep and Bidirectional Video Support
MAX9508: Typical Application Circuit
Add to myAnalog

Add product to the Products section of myAnalog (to receive notifications), to an existing project or to a new project.

Create New Project
Ask a Question

Documentation

Learn More
Add to myAnalog

Add media to the Resources section of myAnalog, to an existing project or to a new project.

Create New Project

Software Resources

Can't find the software or driver you need?

Request a Driver/Software

Latest Discussions

No discussions on MAX9508 yet. Have something to say?

Start a Discussion on EngineerZone®

Recently Viewed