MAX8971

PRODUCTION

Industry's Smallest 1.55A 1-Cell Li+ DC-DC Charger

Switching Charger Delivers High Efficiency (90%~92%)

Viewing:

Overview

  • Switch-Mode Charger
    • High-Efficiency
    • Low Heat
    • Fast Charge Time
  • Small and Simple
  • Precise
    • Up to ±5% Current Regulation and 0.5% Voltage Regulation
  • Safe
    • JEITA Battery Temperature Monitor
    • Over/Undervoltage Protection, Safety Timers, Temperature Regulation
    • USB Friendly
  • Flexible
    • Programmable Voltage/Current
    • Status/Interrupts Through I2C
    • Automatic Input Current Limit
  • I2C Interface
    • Input Current Limit (100mA to 1500mA)
    • Fast-Charge/Termination Current (250mA to 1550mA)
    • Charge Voltage
      • 4.1V, 4.15V, 4.2V, 4.35V (MAX8971EWP+ and MAX8971GEWP+)
      • 4.35V, 4.40V, 4.45V, 4.50V (MAX8971BEWP+)
    • Termination Enable
  • +22V Absolute Maximum Input Voltage Rating
  • Up to 7.5V Maximum Operating Input Voltage
  • 5V USB/Safeout LDO for USB PHY
  • 2.3A GSM RF Test Mode (Factory Testing)
  • Charge Current to Voltage Conversion (VICHG) for Baseband ADC
  • Reverse Battery Leakage Protection
  • Input/Output Overvoltage Protection
  • Interrupt Status Output

The MAX8971 is a compact, high-frequency, high-efficiency switch-mode charger for a one-cell lithium-ion (Li+) battery. It delivers up to 1.55A of current to the battery from inputs up to 7.5V and withstands transient inputs up to 22V. The 4MHz switch-mode charger is ideally suited for small portable devices, such as Bluetooth® headsets, AR/VR glasses, and other lithium-ion powered accessories. It minimizes component size and heat.

Battery-protection features include: low-voltage prequalification, charge fault timer, die temperature monitoring, and battery temperature monitoring. The battery temperature monitoring adjusts the charge current and termination voltage for safe use of secondary lithium-ion batteries.

The IC accepts either a general DC input or USB. It has programmable automatic input-current limiting to protect upstream charging sources such as USB.

Charge parameters are easily adjustable through an I²C interface. Charge is terminated based on user-selectable minimum current level. Charge status is provided to the application processor through an interrupt pin.

The IC is available in a space-saving, 20-bump, 2.18mm x 1.62mm WLP package.

Applications

  • AR/VR Glasses
  • Bluetooth Headsets
  • Hearables
  • Portable Devices
  • Smartphones
  • USB Charging
  • Wearables

MAX8971
Industry's Smallest 1.55A 1-Cell Li+ DC-DC Charger
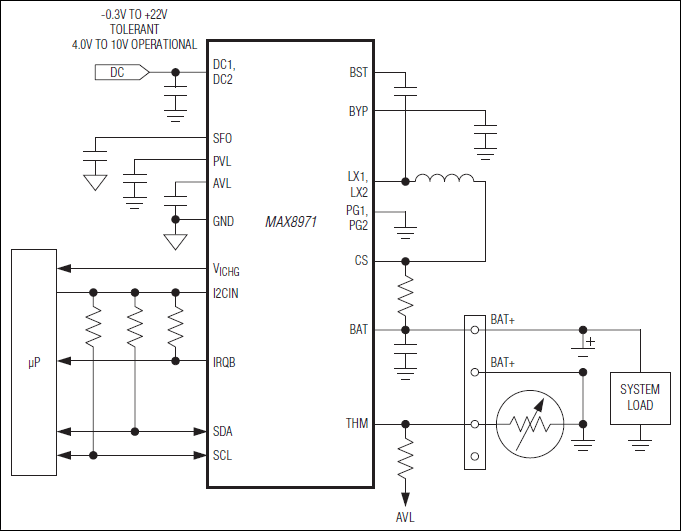
MAX8971: Simplified Operating Circuit
Add to myAnalog

Add product to the Products section of myAnalog (to receive notifications), to an existing project or to a new project.

Create New Project
Ask a Question

Documentation

Learn More
Add to myAnalog

Add media to the Resources section of myAnalog, to an existing project or to a new project.

Create New Project

Software Resources

Can't find the software or driver you need?

Request a Driver/Software

Tools & Simulations


Evaluation Kits

MAX8971EVMINIQU

Evaluation System for the MAX8971

Features and Benefits

  • DC-DC Converter Input-Current Limit
    • 100mA to 1500mA Adjustment Range (EV Kit Standard Configuration: 500mA)
  • 250mA to 1550mA Battery-Charge Current-Limit Adjustment Range (EV Kit Standard Configuration: 500mA)
  • 50mA to 200mA Done Threshold-Adjustment Range
  • Battery-Regulation Voltage-Adjustment Range: 4.1V, 4.15V, 4.2V, 4.35V
  • Fast-Charge and Top-Off Timer-Adjustment Range
  • Efficient 4MHz Switching Li+ Battery Charger
  • I²C Serial Interface with IRQB Indicator
  • Selectable Charge Sources Connector
    • 2.1mm Barrel or Micro-USB
  • Proven PCB Layout
  • Fully Assembled and Tested

Product Details

The MAX8971 evaluation kit (EV kit) demonstrates the MAX8971 IC, a 1.55A capable, 1-cell lithium-ion (Li+) DC-DC battery charger with I2C capability. The EV kit charges a single-cell Li+ battery from a DC input (AC adapter) or a USB 100mA/500mA source and provides system power from the DC input, USB input, or battery. Battery-charge current and input-current limits are independently set. Charge current and input-current limit can be set up to 1500mA. USB suspend mode is also supported.

The EV kit comes standard with the MAX8971EWP+ installed. The included MINIQUSB interface board can be used to enable PC communication through the USB interface board. Windows® 2000-, Windows XP®-, Windows Vista®-, and Windows 7-compatible software along with an extender board allows an IBM-compatible PC with an available USB port to emulate an I2C 2-wire interface. This program is menu-driven and offers a graphical user interface (GUI) with control buttons.

Applications

  • Digital Cameras
  • GPS, PDAs
  • Headsets and Media Players
  • Smartphones
  • USB Charging

MAX8971EVKIT

Evaluation System for the MAX8971

Features and Benefits

  • DC-DC Converter Input-Current Limit
    • 100mA to 1500mA Adjustment Range (EV Kit Standard Configuration: 500mA)
  • 250mA to 1550mA Battery-Charge Current-Limit Adjustment Range (EV Kit Standard Configuration: 500mA)
  • 50mA to 200mA Done Threshold-Adjustment Range
  • Battery-Regulation Voltage-Adjustment Range: 4.1V, 4.15V, 4.2V, 4.35V
  • Fast-Charge and Top-Off Timer-Adjustment Range
  • Efficient 4MHz Switching Li+ Battery Charger
  • I²C Serial Interface with IRQB Indicator
  • Selectable Charge Sources Connector
    • 2.1mm Barrel or Micro-USB
  • Proven PCB Layout
  • Fully Assembled and Tested

Product Details

The MAX8971 evaluation kit (EV kit) demonstrates the MAX8971 IC, a 1.55A capable, 1-cell lithium-ion (Li+) DC-DC battery charger with I2C capability. The EV kit charges a single-cell Li+ battery from a DC input (AC adapter) or a USB 100mA/500mA source and provides system power from the DC input, USB input, or battery. Battery-charge current and input-current limits are independently set. Charge current and input-current limit can be set up to 1500mA. USB suspend mode is also supported.

The EV kit comes standard with the MAX8971EWP+ installed. The included MINIQUSB interface board can be used to enable PC communication through the USB interface board. Windows® 2000-, Windows XP®-, Windows Vista®-, and Windows 7-compatible software along with an extender board allows an IBM-compatible PC with an available USB port to emulate an I2C 2-wire interface. This program is menu-driven and offers a graphical user interface (GUI) with control buttons.

Applications

  • Digital Cameras
  • GPS, PDAs
  • Headsets and Media Players
  • Smartphones
  • USB Charging

MAX8971EVMINIQU
Evaluation System for the MAX8971
MAX8971EVKIT
Evaluation System for the MAX8971

Latest Discussions

No discussions on MAX8971 yet. Have something to say?

Start a Discussion on EngineerZone®

Recently Viewed