MAX845

PRODUCTION

Isolated Transformer Driver for PCMCIA Applications

Internal Power MOSFETs Save Space and Deliver 750mW

Viewing:

Overview

  • Transformer Driver for Ultra-Thin 5V-µs Transformers
  • Isolated DC-to-DC Power Supply for PCMCIA Applications
  • 450kHz Minimum Switching Frequency
  • Ultra-Low Input Supply Current Ripple
  • Single +5V or +3.3V Supply
  • 5µW Low-Power Shutdown Mode
  • 8-Pin SO and µMAX Packages
  • Low Output Ripple Permits Miniature Output Capacitors

The MAX845 provides an isolated power supply small enough to fit in thin PCMCIA cards and space-sensitive applications. It drives a low-profile center-tapped transformer primary from a 5V or 3.3V DC power supply. The secondary can be wound to provide any isolated positive or negative voltage at powers up to 750mW.

The MAX845 consists of an oscillator followed by a toggle flip-flop. The flip-flop generates two 50% duty-cycle square waves, which are complementary at half the oscillator frequency (450kHz, min). These two signals drive the ground-referenced N-channel power switches. Internal circuitry ensures break-before-make action between the two switches.

A low-power shutdown disables both the switches and the oscillator, reducing power consumption. An evaluation kit (MAX845EVKIT-MM) is available to evaluate low-profile 5V 40mA and 5V 100mA applications.

Applications

  • Bridge Ground Differentials
  • Isolated Data Acquisition
  • Isolated Interface Power Supply
  • Low-Power LAN Networks
  • Medical Equipment
  • Noise-Immunity Communications Interface
  • PCMCIA Modem Cards
  • Process Control

MAX845
Isolated Transformer Driver for PCMCIA Applications
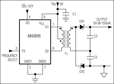
MAX845: Typical Operating Circuit
Add to myAnalog

Add product to the Products section of myAnalog (to receive notifications), to an existing project or to a new project.

Create New Project
Ask a Question

Documentation

Learn More
Add to myAnalog

Add media to the Resources section of myAnalog, to an existing project or to a new project.

Create New Project

Software Resources

Can't find the software or driver you need?

Request a Driver/Software

Evaluation Kits

MAX845EVKIT

Evaluation Kit for the MAX845

Features and Benefits

  • Isolated Power Supply
  • Low Profile (for PCMCIA cards)

Product Details

The MAX845 evaluation kit (EV kit) is an assembled and tested isolated 5V power supply that meets PCMCIA height requirements. Two demonstration circuits are provided: a 100mA circuit that uses an industry-standard 78L05 regulator, and a 40mA circuit that uses a low-cost zener shunt regulator. Both circuits consist of a MAX845 IC (in the µMAX® package), a low-profile transformer, a half-wave rectified voltage doubler, and a regulator.

Applications

  • Bridge Ground Differentials
  • Isolated Data Acquisition
  • Isolated Interface Power Supply
  • Low-Power LAN Networks
  • Medical Equipment
  • Noise-Immunity Communications Interface
  • PCMCIA Modem Cards
  • Process Control

MAX845EVKIT
Evaluation Kit for the MAX845

Latest Discussions

Recently Viewed