MAX816

PRODUCTION

±1% Accuracy, Low-Power, +3V and +5V µP Supervisory Circuits

1% Accurate Microprocessor Supervisory ICs

Viewing:

Overview

  • ±1% Worst-Case Reset Threshold Accuracy
  • 4.8V, 4.7V, 4.55V, 3.03V, or Adjustable Reset Thresholds
  • ±1% Low-Line Threshold Accuracy (MAX814) 60mV Above Reset Threshold
  • 200ms Reset Time Delay
  • Active-Low RESET Output
  • Active-High RESET Output (MAX814/MAX816)
  • 75µA Max Supply Current
  • Guaranteed active-low RESET Valid to VCC = 1V
  • Manual Reset Input
  • ±2% Power-Fail Comparator
  • Independent Watchdog with 1.56sec Timeout (MAX815)
  • Power-Supply Glitch Immunity
  • 8-Pin SO and DIP Packages

The MAX814/MAX815/MAX816 are high-accuracy microprocessor (µP) supervisory circuits that provide power-on reset, watchdog, and power-fail functions. They eliminate manual trimming and improve reliability in critical applications needing high-accuracy reset thresholds. The active-low RESET output is guaranteed to be in the correct state for VCC down to 1V. The reset comparator is designed to ignore fast transients on VCC. Reset thresholds are available for operation with a variety of 3V and 5V supply voltages.

A 75µA maximum supply current makes the MAX814/MAX815/MAX816 ideal for use in portable equipment. All three devices are available in 8-pin DIP and SO packages. See the Selector Table below for a review of features.

Applications

  • Controllers
  • Critical µP Monitoring
  • Intelligent Instruments
  • Medical Equipment
  • Portable Battery-Powered Equipment
  • Set-Top Boxes

MAX816
±1% Accuracy, Low-Power, +3V and +5V µP Supervisory Circuits
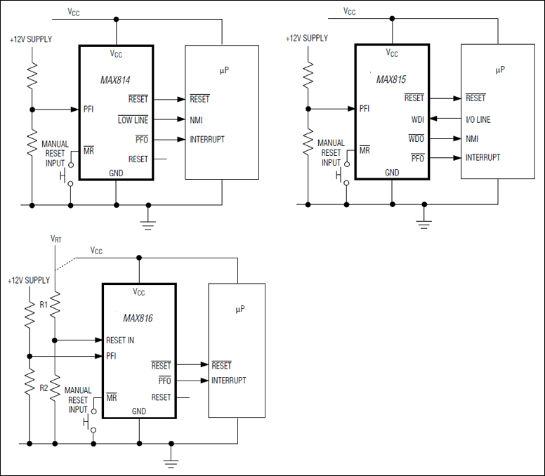
MAX814, MAX815, MAX816: Typical Application Circuits
Add to myAnalog

Add product to the Products section of myAnalog (to receive notifications), to an existing project or to a new project.

Create New Project
Ask a Question

Documentation

Learn More
Add to myAnalog

Add media to the Resources section of myAnalog, to an existing project or to a new project.

Create New Project

Software Resources

Can't find the software or driver you need?

Request a Driver/Software

Hardware Ecosystem

Parts Product Life Cycle Description
Supervisory Circuits & Reset ICs 3
MAX801 PRODUCTION 8-Pin µP Supervisory Circuits with ±1.5% Reset Accuracy
MAX807 PRODUCTION Full-Featured µP Supervisory Circuit with ±1.5% Reset Accuracy
MAX808 PRODUCTION 8-Pin µP Supervisory Circuits with ±1.5% Reset Accuracy
Modal heading
Add to myAnalog

Add product to the Products section of myAnalog (to receive notifications), to an existing project or to a new project.

Create New Project

Latest Discussions

No discussions on MAX816 yet. Have something to say?

Start a Discussion on EngineerZone®

Recently Viewed