MAX7480

PRODUCTION

8th-Order, Lowpass, Butterworth, Switched-Capacitor Filter

Viewing:

Overview

  • 8th-Order, Lowpass Butterworth Filter
  • Low Noise and Distortion: -73dB THD + Noise
  • Clock-Tunable Corner Frequency (1Hz to 2kHz)
  • 100:1 Clock-to-Corner Ratio
  • +5V Single-Supply Operation
  • Low Power
    • 2.9mA (Operating Mode)
    • 0.2µA (Shutdown Mode)
  • Available in 8-Pin SO/DIP Package
  • Low Output Offset: ±5mV

The MAX7480 8th-order, lowpass, Butterworth, switched-capacitor filter (SCF) operates from a single +5V supply. The device draws only 2.9mA of supply current and allows corner frequencies from 1Hz to 2kHz, making it ideal for low-power post-DAC filtering and anti-aliasing applications. The MAX7480 features a shutdown mode, which reduces the supply current to 0.2µA.

Two clocking options are available: self-clocking (through the use of an external capacitor) or external clocking for tighter corner-frequency control. An offset adjust pin allows for adjustment of the DC output level.

The MAX7480 Butterworth filter provides a maximally flat passband response. The fixed response simplifies the design task to selecting a clock frequency.

Applications

  • ADC Anti-Aliasing
  • Post-DAC Filtering

MAX7480
8th-Order, Lowpass, Butterworth, Switched-Capacitor Filter
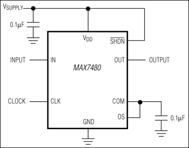
MAX7480: Typical Operating Circuit
Add to myAnalog

Add product to the Products section of myAnalog (to receive notifications), to an existing project or to a new project.

Create New Project
Ask a Question

Documentation

Learn More
Add to myAnalog

Add media to the Resources section of myAnalog, to an existing project or to a new project.

Create New Project

Software Resources

Can't find the software or driver you need?

Request a Driver/Software

Hardware Ecosystem

Parts Product Life Cycle Description
Active Filters 2
MAX291 PRODUCTION 8th-Order, Lowpass, Switched-Capacitor Filters
MAX295 PRODUCTION 8th-Order, Lowpass, Switched-Capacitor Filters
Modal heading
Add to myAnalog

Add product to the Products section of myAnalog (to receive notifications), to an existing project or to a new project.

Create New Project

Latest Discussions

No discussions on MAX7480 yet. Have something to say?

Start a Discussion on EngineerZone®

Recently Viewed