MAX687

Obsolete

High-Accuracy, Low-Dropout Linear Regulators

Low-Noise, Low-Dropout 1A Linear Regulators Have < 2mV Line Transients

Viewing:

Overview

  • Fixed Outputs
    • 3.3V (MAX687/MAX688)
    • 3.0V (MAX689)
  • Directly Drives External PNP Transistor
  • 10mA Min Base-Current Drive for > 1A Output
  • Low Dropout Voltage:
    • 100mV Dropout at 650mA Output (FZT749)
    • 40mV Dropout at 200mA Output (FZT749)
    • 0.8V Dropout at 4A Output
  • Power-Fail Output Monitors the Output Voltage
  • Automatic, Latched Shutdown when Output Falls Out of Regulation (MAX687)
  • Precision Threshold Shutdown Control (MAX688/MAX689)
  • Low Supply Current:
    • 150µA Operating
    • < 1µA Shutdown
  • 2.7V to 11.0V Supply Range
  • 8-Pin DIP/SO/µMAX® Packages
  • < 2mV Line Transient with 3.4V to 3.6V Input
  • Output Accuracy < ±2%

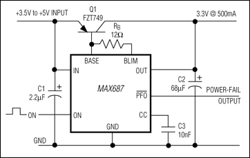
The MAX687/MAX688/MAX689 low-dropout linear regulators operate with an input-to-output voltage differential limited only by an external PNP transistor. Outputs are fixed at 3.3V (MAX687/MAX688) or 3.0V (MAX689). The only external components required are a PNP pass transistor and output, compensation, and bypass capacitors. Base drive to the external transistor is at least 10mA, permitting output currents to exceed 1A when using high-gain transistors (β > 100). Output current limiting is implemented by limiting the external transistor's base current. Output voltage monitoring and shutdown functions are included.

The 3.3V MAX687 automatically shuts down whenever the output voltage drops below 2.96V. An internal power-fail comparator also monitors the output and provides an early warning of low output voltage before the device shuts down. When shut down, the output is latched off until the ON input is pulsed. Turning off the power supply in this way prevents battery damage due to excessive discharge or cell-reversal. Typical applications include portable telephones and other battery-powered equipment where the power supply must be disabled when the battery voltage is low.

The MAX688 and MAX689 do not have an automatic shutdown function, and are identical except for their output voltages. Each device has an active-low shutdown-control input, used to turn its output on or off at any time. As active-low SHDN falls, the device enters a standby mode before fully shutting down. When in standby, the reference and comparators are fully operational, permitting the transition from normal mode to standby mode to occur at a precise voltage level on active-low SHDN.

Applications

  • Automotive Electronics
  • High-Efficiency Linear Regulators
  • Portable Instrumentation
  • Portable Telephones
  • Power Supply or Backup Supply for Memory

MAX687
High-Accuracy, Low-Dropout Linear Regulators
MAX687, MAX688, MAX689: Typical Operating Circuit
Add to myAnalog

Add product to the Products section of myAnalog (to receive notifications), to an existing project or to a new project.

Create New Project
Ask a Question

Documentation

Learn More
Add to myAnalog

Add media to the Resources section of myAnalog, to an existing project or to a new project.

Create New Project

Software Resources

Can't find the software or driver you need?

Request a Driver/Software

Evaluation Kits

MAX688EVKIT-4A

Evaluation Kit for the MAX688, MAX689

Product Details

The MAX688-4A evaluation kit (EV kit) provides a regulated 3.3V output voltage while operating on input voltages from 3.5V to 11V. It delivers up to 4A output current from a 4.5V to 5.5V input, with low dropout.

MAX688EVKIT-4A
Evaluation Kit for the MAX688, MAX689

Latest Discussions

No discussions on MAX687 yet. Have something to say?

Start a Discussion on EngineerZone®

Recently Viewed