MAX5402
PRODUCTION256-Tap, µPoT Low-Drift, Digital Potentiometer
10k µPoT 256-Tap, Low-Drift, Digital Potentiometer
- Part Models
- 3
- 1ku List Price
- Starting From $1.77
Overview
- Small Footprint, 8-Pin µMAX Package
- Ultra-Low 100nA Supply Current
- +2.7V to +5.5V Single-Supply Operation
- 256 Tap Positions
- Low Ratiometric Temperature Coefficient 5ppm/°C
- Low End-to-End Resistor Temperature Coefficient 35ppm/°C
- Power-On Reset: Wiper Goes to Midscale (Position 128)
- Glitchless Switching Between the Resistor Taps
- 3-Wire SPI-Interface Compatible
- 10kΩ Resistor Value
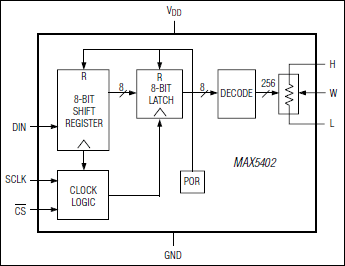
The MAX5402 µPoT digital potentiometer is a 256-tap variable resistor with 10kΩ total resistance in a tiny 8-pin µMAX® package. This device functions as a mechanical potentiometer, consisting of a fixed resistor string with a digitally controlled wiper contact. It operates from +2.7V to +5.5V single-supply voltages and uses an ultra-low 0.1µA supply current. This device also provides glitchless switching between resistor taps, as well as a convenient power-on reset (POR) that sets the wiper to the midscale position at power-up. A low 5ppm/°C ratiometric temperature coefficient makes it ideal for applications requiring low drift.
The MAX5402 serves well in applications requiring digitally controlled resistors, including adjustable voltage references and programmable gain amplifiers (PGAs). A nominal end-to-end resistor temperature coefficient of 35ppm/°C makes this part suitable for use as a variable resistor in applications such as low-tempco adjustable gain and other circuit configurations. This device is guaranteed over the extended industrial temperature range (-40°C to +85°C).
Applications
- Adjustable Voltage Reference
- Low-Drift Programmable-Gain Amplifiers
- Mechanical Potentiometer Replacements
Documentation
Data Sheet 1
Reliability Data 1
Design Note 1
Technical Articles 5
ADI has always placed the highest emphasis on delivering products that meet the maximum levels of quality and reliability. We achieve this by incorporating quality and reliability checks in every scope of product and process design, and in the manufacturing process as well. "Zero defects" for shipped products is always our goal. View our quality and reliability program and certifications for more information.
| Part Model | Pin/Package Drawing | Documentation | CAD Symbols, Footprints, and 3D Models |
|---|---|---|---|
| MAX5402EUA+ | Micro-MAX, Thin Shrink Small-Outline | ||
| MAX5402EUA+T | Micro-MAX, Thin Shrink Small-Outline | ||
| MAX5402EUA/GG8 | Micro-MAX, Thin Shrink Small-Outline |
This is the most up-to-date revision of the Data Sheet.
Hardware Ecosystem
| Parts | Product Life Cycle | Description |
|---|---|---|
| Digital Potentiometers (DigiPOTs) 4 | ||
| MAX5400 | PRODUCTION | 256-Tap SOT-PoT, Low-Drift Digital Potentiometers in SOT23 |
| MAX5401 | PRODUCTION | 256-Tap SOT-PoT, Low-Drift Digital Potentiometers in SOT23 |
| MAX5160 | PRODUCTION | Low-Power Digital Potentiometers |
| MAX5161 | LAST TIME BUY | Low-Power Digital Potentiometers |
Latest Discussions
No discussions on MAX5402 yet. Have something to say?
Start a Discussion on EngineerZone®