MAX5322
PRODUCTION±10V, Dual, 12-Bit, Serial, Voltage-Output DAC
- Part Models
- 2
- 1ku List Price
- Starting From $13.68
Overview
- Unipolar or Bipolar Output-Voltage Ranges
- Unipolar: 0 to +2 x VREF (Single or Dual Supply)
- Bipolar: -2 x VREF to +2 x VREF (Dual Supply)
- Guaranteed INL ≤ ±1 LSB (max)
- Guaranteed Monotonic: DNL ≤ ±1 LSB (max)
- 10µs Settling Time to 0.5 LSB
- Low 2.8µA Shutdown Current
- Fast 10MHz SPI-/QSPI-/MICROWIRE-Compatible Serial Interface
- Power-On Reset Sets DAC Output to 0V
- Schmitt Trigger Inputs for Direct Optocoupler Interface
- Serial-Data Output Allows Daisy-Chaining of Devices
- 28-Pin SSOP (8mm x 10mm)
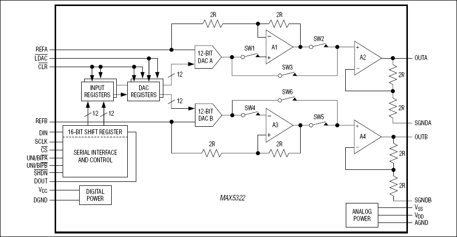
The MAX5322 dual, 12-bit, serial-interface, digital-to-analog converter (DAC) provides bipolar ±5V to ±10V outputs from ±12V to ±15V analog power-supply voltages, or unipolar 5V to 10V outputs from a single 12V to 15V analog power-supply voltage.
The MAX5322 features excellent linearity with both integral nonlinearity (INL) and differential nonlinearity (DNL) guaranteed to ±1 LSB (max). The device also features a fast 10µs to 0.5 LSB settling time, and a hardware-shutdown feature that reduces current consumption to 2.8µA. The output goes to midscale at power-up in bipolar mode (0V), and to zero scale at power-up in unipolar mode (0V). A clear input (active-low CLR) asynchronously clears the DAC register and sets the outputs to 0V. The outputs can be asynchronously updated with the load DAC (active-low LDAC) input.
The device features a fast 10MHz SPI™-/QSPI™-/MICROWIRE™-compatible serial interface that operates with 3V or 5V logic. Additional features include a serial-data output (DOUT) for daisy chaining and read-back functions. The MAX5322 requires external reference voltages of 2V to 5.25V and is available in a 28-pin SSOP package that operates over the extended (-40°C to +85°C) temperature range.
Applications
- Analog I/O Boards
- Automatic Test Equipment (ATE)
- Data Acquisition Systems
- Industrial Automation
- Industrial Process Controls
- Motor Control
Documentation
Data Sheet 1
Reliability Data 1
Technical Articles 2
ADI has always placed the highest emphasis on delivering products that meet the maximum levels of quality and reliability. We achieve this by incorporating quality and reliability checks in every scope of product and process design, and in the manufacturing process as well. "Zero defects" for shipped products is always our goal. View our quality and reliability program and certifications for more information.
| Part Model | Pin/Package Drawing | Documentation | CAD Symbols, Footprints, and 3D Models |
|---|---|---|---|
| MAX5322EAI+ | 28-SSOP-5.3_MM | ||
| MAX5322EAI+T | 28-SSOP-5.3_MM |
This is the most up-to-date revision of the Data Sheet.
Software Resources
Can't find the software or driver you need?
Request a Driver/SoftwareHardware Ecosystem
| Parts | Product Life Cycle | Description |
|---|---|---|
| Digital to Analog Converters (DACs) 1 | ||
| MAX5312 | LAST TIME BUY | ±10V, 12-Bit, Serial, Voltage-Output DAC |
Latest Discussions
No discussions on MAX5322 yet. Have something to say?
Start a Discussion on EngineerZone®