MAX5222
PRODUCTIONDual, 8-Bit, Voltage-Output, Serial DAC in 8-Pin SOT23
- Part Models
- 2
- 1ku List Price
- Starting From $1.88
Overview
- Operates from a Single +2.7V to +5.5V Supply
- Tiny 8-Pin SOT23 Package (3mm x 3mm)
- Dual Buffered Voltage Output
- Low Power Consumption
- 0.4mA Operating Current
- <1µA Shutdown Current
- Programmable Shutdown Mode
- 25MHz, 3-Wire Serial Interface
- SPI, QSPI, and MICROWIRE Compatible
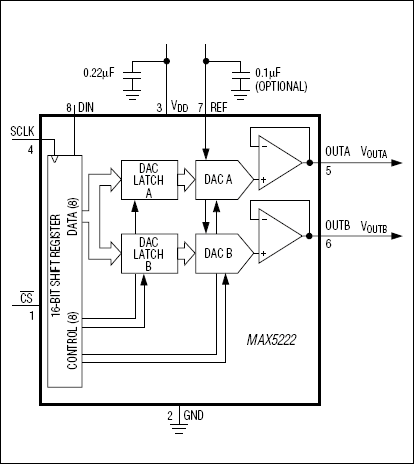
The MAX5222 contains two 8-bit, buffered, voltage-output digital-to-analog converters (DAC A and DAC B) in a small 8-pin SOT23 package. Both DAC outputs can source and sink 1mA to within 100mV of ground and VDD. The MAX5222 operates with a single +2.7V to +5.5V supply.
The device uses a 3-wire serial interface, which operates at clock rates up to 25MHz and is compatible with SPI™, QSPI™, and MICROWIRE™ interface standards. The serial input shift register is 16 bits long and consists of 8 bits of DAC input data and 8 bits for DAC selection and shutdown control. DAC registers can be loaded independently or in parallel at the positive edge of active-low CS.
The MAX5222's ultra-low power consumption and tiny 8-pin SOT23 package make it ideal for portable and battery-powered applications. Supply current is less than 1mA and drops below 1µA in shutdown mode. In addition, the reference input is disconnected from the REF pin during shutdown, further reducing the system's total power consumption.
Applications
- Digital Gain and Offset Control
- Power-Amp Bias Control
- Programmable Current Sources
- Programmable Voltage Sources
- VCO Tuning
Documentation
Data Sheet 1
Reliability Data 1
Design Note 1
ADI has always placed the highest emphasis on delivering products that meet the maximum levels of quality and reliability. We achieve this by incorporating quality and reliability checks in every scope of product and process design, and in the manufacturing process as well. "Zero defects" for shipped products is always our goal. View our quality and reliability program and certifications for more information.
| Part Model | Pin/Package Drawing | Documentation | CAD Symbols, Footprints, and 3D Models |
|---|---|---|---|
| MAX5222EKA+ | SOT_23 | ||
| MAX5222EKA+T | SOT_23 |
| Part Models | Product Lifecycle | PCN |
|---|---|---|
|
Feb 4, 2015 - 1341_CANCELLATION ASSEMBLY |
||
| MAX5222EKA+ | PRODUCTION | |
| MAX5222EKA+T | PRODUCTION | |
This is the most up-to-date revision of the Data Sheet.
Software Resources
Can't find the software or driver you need?
Request a Driver/SoftwareLatest Discussions
No discussions on MAX5222 yet. Have something to say?
Start a Discussion on EngineerZone®