MAX5190

PRODUCTION

8-Bit, 40MHz, Current/Voltage-Output DACs

Viewing:

Overview

  • +2.7V to +3.3V Single-Supply Operation
  • Wide Spurious-Free Dynamic Range: 70dB at fOUT = 2.2MHz
  • Fully Differential Output
  • Low-Current Standby or Full Shutdown Modes
  • Internal +1.2V Low-Noise Bandgap Reference
  • Small 24-Pin QSOP Package

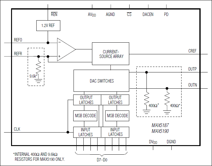
The MAX5187 is an 8-bit, current-output digital-to-analog converter (DAC) designed for superior performance in signal reconstruction or arbitrary waveform generation applications requiring analog signal reconstruction with low distortion and low-power operation. The voltage-output MAX5190 provides equal specifications, with on-chip precision resistors for voltage output operation. Both devices are designed for a 10pV-s glitch operation to minimize unwanted spurious signal components at the output. An on-board +1.2V bandgap circuit provides a well-regulated, low-noise reference that can be disabled for external reference operation.

The MAX5187/MAX5190 are designed to provide a high level of signal integrity for the least amount of power dissipation. They operate from a single supply of +2.7V to +3.3V. Additionally, these DACs have three modes of operation: normal, low-power standby, and full shutdown, which provides the lowest possible power dissipation with a 1µA (max) shutdown current. A fast wake-up time (0.5µs) from standby mode to full DAC operation allows for power conservation by activating the DAC only when required.

The MAX5187/MAX5190 are packaged in a 24-pin QSOP and are specified for the extended (-40°C to +85°C) temperature range. For higher resolution, 10-bit versions, see the MAX5181/MAX5184 data sheet.

Applications

  • Arbitrary Waveform Generation (AWG)
  • Digital Signal Processing (DSP)
  • Imaging
  • Signal Reconstruction

MAX5190
8-Bit, 40MHz, Current/Voltage-Output DACs
MAX5187, MAX5190: Functional Diagram
Add to myAnalog

Add product to the Products section of myAnalog (to receive notifications), to an existing project or to a new project.

Create New Project
Ask a Question

Documentation

Learn More
Add to myAnalog

Add media to the Resources section of myAnalog, to an existing project or to a new project.

Create New Project

Software Resources

Can't find the software or driver you need?

Request a Driver/Software

Hardware Ecosystem

Parts Product Life Cycle Description
Digital to Analog Converters (DACs) 2
MAX5181 PRODUCTION 10-Bit, 40MHz, Current/Voltage-Output DACs
MAX5184 PRODUCTION 10-Bit, 40MHz, Current/Voltage-Output DACs
Modal heading
Add to myAnalog

Add product to the Products section of myAnalog (to receive notifications), to an existing project or to a new project.

Create New Project

Latest Discussions

No discussions on MAX5190 yet. Have something to say?

Start a Discussion on EngineerZone®

Recently Viewed