MAX5183

PRODUCTION

Dual, 10-Bit, 40MHz, Current/Voltage Simultaneous-Output DACs

Viewing:

Overview

  • 2.7V to 3.3V Single-Supply Operation
  • Wide Spurious-Free Dynamic Range: 70dB at fOUT = 2.2MHz
  • Fully Differential Outputs for Each DAC
  • ±0.5% FSR Gain Mismatch
  • ±0.2° Phase Mismatch
  • Low-Current Standby or Full-Shutdown Modes
  • Internal 1.2V Low-Noise Bandgap Reference
  • Small 28-Pin QSOP Package

The MAX5180 contains two 10-bit, simultaneous-update, current-output digital-to-analog converters (DACs) designed for superior performance in communications systems requiring analog signal reconstruction with low distortion and low-power operation. The MAX5183 provides equal specifications, with on-chip precision resistors for voltage output operation. The devices are designed for 10pV-s glitch operation to minimize unwanted spurious signal components at the output. An on-board 1.2V bandgap circuit provides a well-regulated, low-noise reference that can be disabled for external reference operation.

The MAX5180/MAX5183 are designed to provide a high level of signal integrity for the least amount of power dissipation. The DACs operate from a single supply of 2.7V to 3.3V. Additionally, these DACs have three modes of operation: normal, low-power standby, and complete shutdown, which provides the lowest possible power dissipation with 1µA (max) shutdown current. A fast wake-up time (0.5µs) from standby mode to full DAC operation conserves power by activating the DACs only when required.

The MAX5180/MAX5183 are packaged in a 28-pin QSOP and are specified for the extended (-40°C to +85°C) temperature range. For lower-resolution, dual 8-bit versions, refer to the MAX5186/MAX5189 data sheet.

Applications

  • Arbitrary Waveform Generation (AWG)
  • Digital Signal Processing (DSP)
  • Imaging
  • Signal Reconstruction of I and Q Transmit
  • Signals

MAX5183
Dual, 10-Bit, 40MHz, Current/Voltage Simultaneous-Output DACs
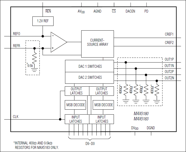
MAX5180, MAX5183: Functional Diagram
Add to myAnalog

Add product to the Products section of myAnalog (to receive notifications), to an existing project or to a new project.

Create New Project
Ask a Question

Documentation

Learn More
Add to myAnalog

Add media to the Resources section of myAnalog, to an existing project or to a new project.

Create New Project

Software Resources

Can't find the software or driver you need?

Request a Driver/Software

Hardware Ecosystem

Parts Product Life Cycle Description
Digital to Analog Converters (DACs) 2
MAX5186 PRODUCTION Dual, 8-Bit, 40MHz, Current/Voltage, Simultaneous-Output DACs
MAX5189 PRODUCTION Dual, 8-Bit, 40MHz, Current/Voltage, Simultaneous-Output DACs
Modal heading
Add to myAnalog

Add product to the Products section of myAnalog (to receive notifications), to an existing project or to a new project.

Create New Project

Evaluation Kits

MAX5183EVKIT

Evaluation Kit for the MAX5180, MAX5182, MAX5183, MAX5185, MAX5186, MAX5188, MAX5189, and MAX5191

Features and Benefits

  • Fast Evaluation and Performance Testing
  • SMA Coaxial Connectors for Clock and Data Inputs
  • Performance-Optimized Four-Layer PC Board with Separate Analog and Digital Power and Ground Connections
  • On-Board Differential to Single-Ended Conversion Circuitry
  • Fully Assembled and Tested with MAX5183BEEI

Product Details

The MAX5183 evaluation kit (EV kit) is designed to simplify evaluation of the 8-bit and 10-bit, dual, 40MHz, simultaneous-update or alternate-phase-update MAX5180/MAX5183, MAX5182/MAX5185, MAX5186/MAX5189, and MAX5188/MAX5191 digital-to-analog converters (DACs). The board contains all circuitry necessary for evaluating the dynamic performance of these high-speed converters, including a circuit to convert the DAC's differential outputs into single-ended outputs. Since the design combines high-speed analog and digital circuitry, the board layout calls for special precautions and design features.

Connector pads for power supplies (AVDD, DVDD, VCC, and VEE), DAC outputs (VOUT1, VOUT1A, VOUT2, and VOUT2A), and SMA connectors for the digital and control inputs (D0-D9,active-low CS, CLK) simplify connection to the EV kit. The four-layer board layout is optimized for best dynamic performance.

The MAX5183 dual, 10-bit, 40MHz, simultaneous update DAC is installed on the EV kit board. The kit can be used to evaluate the MAX5180, MAX5182, MAX5185, MAX5186, MAX5188, MAX5189, or MAX5191 with minor component changes.

Applications

  • Arbitrary Waveform Generation (AWG)
  • Digital Signal Processing (DSP)
  • Imaging
  • Signal Reconstruction of I and Q
  • Transmit Signals

MAX5183EVKIT
Evaluation Kit for the MAX5180, MAX5182, MAX5183, MAX5185, MAX5186, MAX5188, MAX5189, and MAX5191

Latest Discussions

No discussions on MAX5183 yet. Have something to say?

Start a Discussion on EngineerZone®

Recently Viewed