MAX4786

PRODUCTION

50mA/100mA Current-Limit Switches

Viewing:

Overview

  • Guaranteed Current Limit: 50mA, 100mA
  • Thermal-Shutdown Protection
  • Reverse-Current Protection
  • 0.7Ω On-Resistance
  • 14ms Guaranteed Blanking Time
  • FLAG-bar Function (MAX4785/MAX4787)
  • 65µA Supply Current
  • 8µA Latch-Off Current (MAX4785/MAX4787)
  • 0.01µA Shutdown Current
  • 2.3V to 5.5V Supply Range
  • Undervoltage Lockout
  • Fast Current-Limit Response Time
  • Tiny SC70 Package
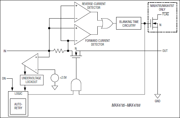
  • The MAX4785-MAX4788 family of switches feature internal current limiting to prevent host devices from being damaged due to faulty load conditions. These analog switches have a low 0.7Ω on-resistance and operate from a 2.3V to 5.5V input voltage range. They are available with guaranteed 50mA and 100mA current limits, making them ideal for load-switching applications.

    When the switch is on and a load is connected to the port, a guaranteed blanking time of 14ms ensures that the transient voltages settle down. If after this blanking time the load current is greater than the current limit, the MAX4785 and MAX4787 enter a latch-off state where the switch is turned off and active-low FLAG is issued to the microprocessor. The switch can be turned on again by cycling the power or the ON pin.

    The MAX4786 and MAX4788 have an autoretry feature where the switch turns off after the blanking time and then continuously checks to see if the overload condition is present. The switch remains on after the overload condition disappears.

    The MAX4785 and MAX4787 are available in a tiny space-saving 4-pin or 5-pin SC70 package. The MAX4786 and MAX4788 are available only in the 4-pin SC70 package. For higher current current-limiting switches, refer to the MAX4789-MAX4794 and MAX1693 data sheets.

    Applications

    • Cell Phones
    • Global Positioning Systems (GPS)
    • Handheld Devices
    • PDAs and Palmtop Devices

    MAX4786
    50mA/100mA Current-Limit Switches
    MAX4785, MAX4786, MAX4787, MAX4788: Functional Diagram
    Add to myAnalog

    Add product to the Products section of myAnalog (to receive notifications), to an existing project or to a new project.

    Create New Project
    Ask a Question

    Documentation

    Learn More
    Add to myAnalog

    Add media to the Resources section of myAnalog, to an existing project or to a new project.

    Create New Project

    Software Resources

    Can't find the software or driver you need?

    Request a Driver/Software

    Hardware Ecosystem

    Parts Product Life Cycle Description
    MOSFET & Gate Drivers 1
    MAX890 Obsolete 1.2A, Current-Limited, High-Side P-Channel Switch with Thermal Shutdown
    Protection Switches & Controllers 6
    MAX4789 PRODUCTION 200mA/250mA/300mA Current-Limit Switches
    MAX4790 PRODUCTION 200mA/250mA/300mA Current-Limit Switches
    MAX4791 PRODUCTION 200mA/250mA/300mA Current-Limit Switches
    MAX4792 Obsolete 200mA/250mA/300mA Current-Limit Switches
    MAX4793 PRODUCTION 200mA/250mA/300mA Current-Limit Switches
    MAX4794 PRODUCTION 200mA/250mA/300mA Current-Limit Switches
    Modal heading
    Add to myAnalog

    Add product to the Products section of myAnalog (to receive notifications), to an existing project or to a new project.

    Create New Project

    Latest Discussions

    No discussions on MAX4786 yet. Have something to say?

    Start a Discussion on EngineerZone®

    Recently Viewed