MAX25200

PRODUCTION

36V HV Automotive Boost/SEPIC/Flyback Controller

20µA IQ with Superior Gate Drive Enabling Automotive Applications

Viewing:

Overview

  • Meets Stringent OEM Module Power Consumption and Performance Specifications
  • 20µA Quiescent Current in Skip Mode
  • ±1.5% FB Voltage Accuracy
  • Output Voltage Range: Fixed or Adjustable Between3.5V and 60V
  • Enables Crank-Ready Designs
  • Operates Down to 1.8V after Startup
  • Wide Input Supply Range from 4.5V to 36V
  • EMI Reduction Features Reduce Interference with Sensitive Radio Bands without Sacrificing Wide Input Voltage Range
  • Spread-Spectrum Option
  • Frequency-Synchronization Input
  • Resistor-Programmable Frequency Between 220kHz and 2.2MHz
  • Integration and Thermally Enhanced Packages Save Board Space and Cost
  • Current-Mode Controllers with Forced-Continuous and Skip Modes
  • Thermally Enhanced 16-Pin TQFN-EP Package
  • Protection Features Improve System Reliability
  • Supply Undervoltage Lockout
  • Overtemperature and Short-Circuit Protection

The MAX25200 is a high-performance, current-mode PWM controller with 1.5μA (typ) shutdown current for boost converters with a wide input voltage range. The 4.5V to 36V input operating voltage range makes these devices ideal in automotive applications, such as front-end preboost or general-purpose SEPIC or flyback power supplies. An internal low-dropout regulator with a 5V output voltage enables the MAX25200 to operate directly from an automotive battery input. The input operating range can be extended to as low as 1.8V after startup.

The MAX25200's switching frequency operation (up to 2.2MHz) reduces output ripple, avoids AM band interference, and allows for the use of smaller external components. The switching frequency is resistor adjustable from 220kHz to 2.2MHz; Alternatively, the frequency can be synchronized to an external clock. A spread spectrum option is available to improve system EMI performance.

The device features a power-OK monitor and undervoltage lockout. Protection features include cycle-by-cycle current limit and thermal shutdown. The MAX25200 operates over the -40°C to +125°C automotive temperature range.

APPLICATIONS

  • Cluster Systems
  • E-call
  • Infotainment

MAX25200
36V HV Automotive Boost/SEPIC/Flyback Controller
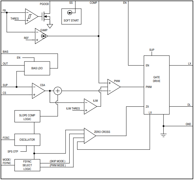
MAX25200 Block Diagram
Add to myAnalog

Add product to the Products section of myAnalog (to receive notifications), to an existing project or to a new project.

Create New Project
Ask a Question

Documentation

Data Sheet 1

Technical Articles 1

Request an NDA

Complete documentation is available upon completion of a Non-Disclosure Agreement (NDA).

Request an NDA
Learn More
Add to myAnalog

Add media to the Resources section of myAnalog, to an existing project or to a new project.

Create New Project

Software Resources

Can't find the software or driver you need?

Request a Driver/Software

Tools & Simulations

EE-Sim Power® Tools 1

The EE-Sim DC-DC Converter Tool uses your requirements to quickly create a complete power design including a schematic, BOM with commercially available parts, and time and frequency domain simulations. Your customized schematic can be downloaded for further analysis in the standalone EE-Sim OASIS Simulator, featuring SIMPLIS and SIMetrix SPICE engines.

Start EE-Sim Now

SIMPLIS Models 1


Evaluation Kits

MAX25201EVKIT

Evaluation Kit for the MAX25200/MAX25201

Features and Benefits

  • 4.5V to 42V Input Supply Range
  • Input Voltage Range Extended down to 2V after Initial Startup
  • Boost Output Voltages Adjustable Between 4.5V and 60V via External Resistors
  • Boost Fixed Output Voltage Available with Minor Component Changes
  • ±2% Output Voltage Accuracy
  • Frequency-Synchronization Input
  • Enable Input
  • Voltage-Monitoring PGOOD Output
  • Jumpers and Test Points on Key Nodes for Simplified Evaluation
  • Proven PCB Layout
  • Fully Assembled and Tested

Product Details

The MAX25201 evaluation kit (EV kit) is a fully assembled and tested application circuit that simplifies the evaluation of the MAX25201 400kHz, 36V boost controller. All installed components are rated for the automotive temperature range. Various test points and jumpers are included for evaluation.

The standard EV kit comes with the installed MAX25201 (24V, 400kHz) and can also be used to evaluate other MAX25201 variants with minimal component changes shown in the MAX25201 EV Kit Bill of Materials.

Applications

  • ADAS
  • Body/Lighting
  • Infotainment
  • Telematics

MAX25201EVKIT
Evaluation Kit for the MAX25200/MAX25201

Latest Discussions

No discussions on MAX25200 yet. Have something to say?

Start a Discussion on EngineerZone®

Recently Viewed