MAX21000

PRE-RELEASE

Ultra-Accurate, Low Power, 3-Axis Digital Output Gyroscope

Low-Power (1.8V) Gyroscope in the Industry's Smallest (3mm x 3mm) Package

Viewing:

Overview

  • Minimum Overall Footprint
    • Industry’s Smallest and Thinnest Package for Portable Devices (3mm x 3mm x 0.9mm LGA)
    • No External Components
  • Unique Low-Power Capabilities
    • Low Operating Current Consumption (5.4mA typ)
    • Eco Mode Available at 100Hz with 3.0mA (typ)
    • 1.71V (min) Supply Voltage
    • Standby Mode Current 2.7mA (typ)
    • 9µA (typ) Power-Down Mode Current
    • High PSRR and DC-DC Converter Operation
    • 45ms Turn-On Time from Power-Down Mode
    • 5ms Turn-On Time from Standby Mode
  • OIS Suitability
    • Minimum Phase Delay (~3° at 10Hz)
    • High Bandwidth (400Hz)
    • High ODR (10kHz)
    • Low Noise (9mdps/√Hz typ)
    • Four Different FS in OIS Mode: ±31.25/±62.50/±125/±250 dps
  • Unprecedented Accuracy and Stability
    • Embedded Digital-Output Temperature Sensor
    • Automatic Temperature Compensation
    • Ultra-Stable Over Temperature and Time
    • Factory Calibrated
  • High-Speed Interface
    • I2C Standard (100kHz), Fast (400kHz), and High-Speed (3.4MHz) Serial Interface
    • 10MHz SPI Interface
    • Reduces AP Load
    • Enables UI/OIS Serial Interface Multiplexing
  • Flexible Embedded FIFO
    • Size: 512bytes (256 x 16 bits)
    • Single-Byte Reading Available
    • Four Different FIFO Modes Available
    • Reduces AP Load
  • High Configurability
    • Integrated Digitally Programmable Low- and Highpass Filters
    • Independently Selectable Data ODR and Interrupt ODR
    • 7 Selectable Full Scales (31.25/62.5/125/250/500/1000/2000 dps)
    • 256 Selectable ODR
  • Flexible Interrupt Generator
    • Two Digital Output Lines
    • 2 Independent Interrupt Generators
    • 8 Maskable Interrupt Sources Each
    • Configurable as Latched/Unlatched/Timed
    • Embedded Independent Angular Rate Comparators
    • Independent Threshold and Duration
    • Level/Pulse and OD/PP Options Available
  • Flexible Data Synchronization Pin
    • External Wakeup
    • Interrupt Generation
    • Single Data Capture Trigger
    • Multiple Data Capture Trigger
    • LSB Data Mapping
  • Unique 48-Bit Serial Number as Die ID
  • High-Shock Survivability (10,000 G-Shock)

The MAX21000 is a low power, low noise, 3-axis angular rate sensor that delivers unprecedented accuracy and sensitivity over temperature and time. It operates with a supply voltage as low as 1.71V for minimum power consumption. It includes a sensing element and an IC interface that provides the measured angular rate to the external world through a digital interface (I2C/SPI).

The IC has a full scale of ±31.25/±62.50/±125/±250/±500/±1k/±2k degrees per second (dps) and measures rates with a finely tunable user-selectable bandwidth. The high ODR and the large BW, the low noise at highest FS, together with the low phase delay, make the IC suitable for both user interface (UI) and optical image stabilization (OIS) applications.

The IC is a highly integrated solution available in a compact 3mm x 3mm x 0.9mm plastic land grid array (LGA) package and does not require any external components other than supply bypass capacitors. It can operate over the -40°C to +85°C temperature range.

Applications

  • Appliances and Robotics
  • GPS Navigation Systems
  • Health and Sports Monitoring
  • Motion Control with MMI (Man-Machine Interface)
  • Motion-Based 3D Mouse and 3D Remote Controls
  • Motion-Based Portable Gaming
  • Motion-Enabled Game Controllers
  • No Touch UI
  • Optical Image Stabilization

MAX21000
Ultra-Accurate, Low Power, 3-Axis Digital Output Gyroscope
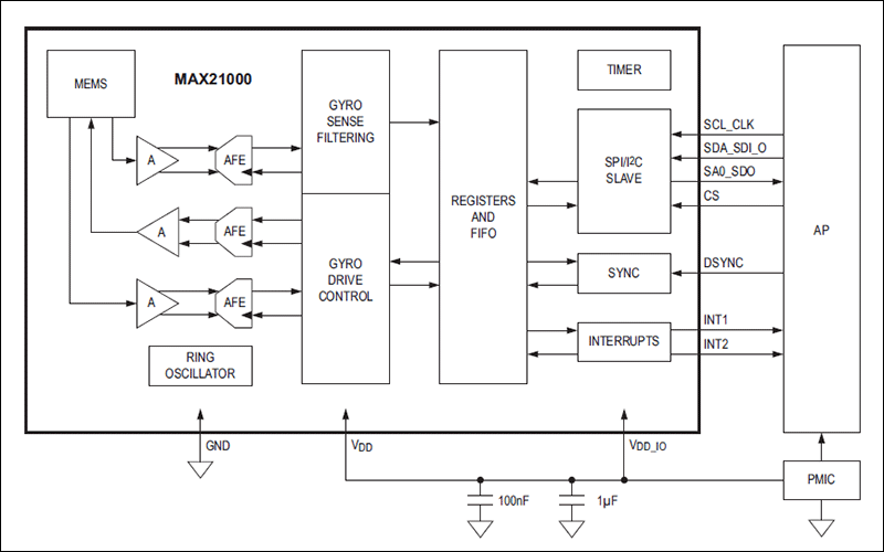
MAX21000: Typical Application Circuit
Add to myAnalog

Add product to the Products section of myAnalog (to receive notifications), to an existing project or to a new project.

Create New Project
Ask a Question

Documentation

Learn More
Add to myAnalog

Add media to the Resources section of myAnalog, to an existing project or to a new project.

Create New Project

Software Resources

Can't find the software or driver you need?

Request a Driver/Software

Latest Discussions

No discussions on MAX21000 yet. Have something to say?

Start a Discussion on EngineerZone®

Recently Viewed