MAX19708

Obsolete

10-bit, 11Msps, Ultra-Low-Power Analog Front-End

Viewing:

Overview

  • Dual 10-Bit, 11Msps Rx ADC and Dual 10-Bit, 11Msps Tx DAC
  • Ultra-Low Power
    • 36.9mW at fCLK = 5.12MHz, Fast Mode
    • 19.8mW at fCLK = 5.12MHz, Slow Mode
    • Low-Current Standby and Shutdown Modes
  • Integrated TD-SCDMA Filters with > 55dB Stopband Rejection
  • Programmable Tx DAC Common-Mode DC Level and I/Q Offset Trim
  • Excellent Dynamic Performance
    • SNR = 55dB at fIN = 1.87MHz (Rx ADC)
    • SFDR = 73dBc at fOUT = 620kHz (Tx DAC)
  • Three 12-Bit, 1µs Aux-DACs
  • 10-Bit, 333ksps Aux-ADC with 4:1 Input Mux and Data Averaging
  • Excellent Gain/Phase Match
    • ±0.08° Phase, ±0.02dB Gain (Rx ADC) at fIN = 1.87MHz
  • Multiplexed Parallel Digital I/O
  • Serial-Interface Control
  • Versatile Power-Control Circuits
    • Shutdown, Standby, Idle, Tx/Rx Disable
  • Miniature 48-Pin Thin QFN Package (7mm x 7mm x 0.8mm)

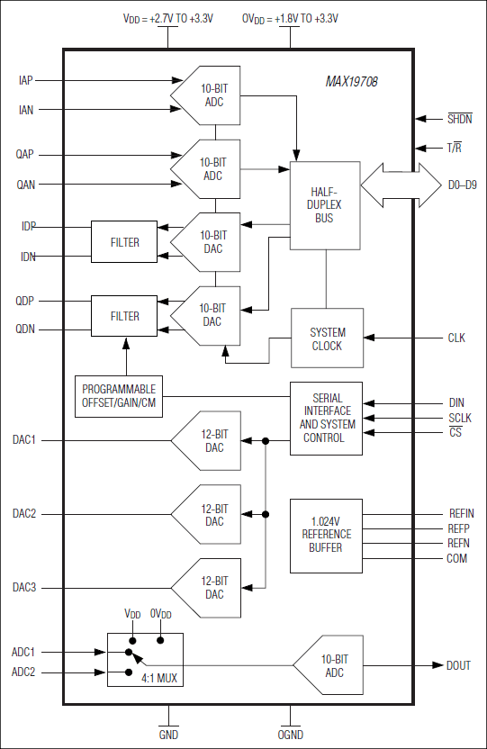
The MAX19708 is an ultra-low-power, mixed-signal analog front-end (AFE) designed for TD-SCDMA handsets and data cards. Optimized for high dynamic performance at ultra-low power, the device integrates a dual 10-bit, 11Msps receive (Rx) ADC; dual 10-bit, 11Msps transmit (Tx) DAC with TD-SCDMA baseband filters; three fast-settling 12-bit aux-DAC channels for ancillary RF front-end control; and a 10-bit, 333ksps housekeeping aux-ADC. The typical operating power in Tx-Rx FAST mode is 36.9mW at a 5.12MHz clock frequency.

The Rx ADCs feature 55dB SNR and 77.4dBc SFDR at a 1.87MHz input frequency with an 11MHz clock frequency. The analog I/Q input amplifiers are fully differential and accept 1.024VP-P full-scale signals. Typical I/Q channel matching is ±0.08° phase and ±0.02dB gain.

The Tx DACs with TD-SCDMA lowpass filters feature -3dB cutoff frequency of 1.32MHz and > 55dB stopband rejection at fIMAGE = 4.32MHz. The analog I-Q full-scale output voltage range is selectable at ±410mV or ±500mV differential. The output DC common-mode voltage is selectable from 0.9V to 1.4V. The I/Q channel offset is adjustable to optimize radio lineup sideband/carrier suppression. Typical I-Q channel matching is ±0.02dB gain and ±0.04° phase.

The Rx ADC and Tx DAC share a single, 10-bit parallel, high-speed digital bus allowing half-duplex operation for time-division duplex (TDD) applications. A 3-wire serial interface controls power-management modes, the aux-DAC channels, and the aux-ADC channels. The MAX19708 operates on a single +2.7V to +3.3V analog supply and +1.8V to +3.3V digital I/O supply. The MAX19708 is specified for the extended (-40°C to +85°C) temperature range and is available in a 48-pin, thin QFN package.

Applications

  • Portable Communication Equipment
  • TD-SCDMA Data Cards
  • TD-SCDMA Handsets

MAX19708
10-bit, 11Msps, Ultra-Low-Power Analog Front-End
MAX19708: Functional Diagram
Add to myAnalog

Add product to the Products section of myAnalog (to receive notifications), to an existing project or to a new project.

Create New Project
Ask a Question

Documentation

Learn More
Add to myAnalog

Add media to the Resources section of myAnalog, to an existing project or to a new project.

Create New Project

Hardware Ecosystem

Parts Product Life Cycle Description
ADC/DAC Combo Converters 4
MAX19705 Obsolete 10-bit, 7.5Msps, Ultra-Low-Power Analog Front-End
MAX19700 Obsolete 7.5Msps, Ultra-Low-Power Analog Front-End
MAX19706 Obsolete 10-Bit, 22Msps, Ultra-Low-Power Analog Front-End
MAX19707 PRODUCTION 10-Bit, 45Msps, Ultra-Low-Power Analog Front-End
Modal heading
Add to myAnalog

Add product to the Products section of myAnalog (to receive notifications), to an existing project or to a new project.

Create New Project

Evaluation Kits

MAX19706EVKIT

Evaluation Kit for the MAX19705, MAX19706, MAX19707, and MAX19708

Features and Benefits

  • ADC/DAC Sampling Rates from 7.5Msps to 45Msps
  • Low Voltage and Power Operation
  • Adjustable-Gain, Low-Speed DAC Buffers
  • On-Board Clock-Shaping Circuitry
  • On-Board Level-Translating I/O Drivers
  • Assembled and Tested
  • Windows 98/2000/XP-Compatible Software Included

Product Details

The MAX19705–MAX19708 evaluation systems (EV systems) consist of a MAX19705–MAX19708 evaluation kits (EV kits), a companion Maxim command module (CMOD232 or CMODUSB) interface board, and software. Order the complete EV system (see the Ordering Information) for comprehensive evaluation of the MAX19705–MAX19708 using a personal computer. Order the EV kit if the command module has already been purchased with a previous Maxim EV system, or for custom use in other microcontroller-based (µC) systems.

The MAX19705–MAX19708 EV kits are fully assembled and tested circuit boards that contain all the components necessary to evaluate the performance of the MAX19705–MAX19708 analog front-ends (AFEs). The MAX19705–MAX19708 integrate a dual-receive analog-to-digital converter (Rx ADC), a dual-transmit digital-to-analog converter (Tx DAC), a 1.024V internal voltage reference, three low-speed serial DACs, and one low-speed serial ADC. The EV kit boards accept AC- or DC-coupled, differential or single-ended analog inputs for the Rx ADC and include circuitry that converts the Tx DAC differential output signals to single-ended analog outputs. The EV kits include circuitry that generates a clock signal from an AC sine-wave input signal. The EV kits operate from a +3.0V analog power supply, a +1.8V digital power supply, a +3.0V clock power supply, and ±5V bipolar power supplies.

The Maxim command module interface board (CMOD232 or CMODUSB) allows a PC to use its serial or USB port to emulate an SPI 3-wire interface. Windows® 98/2000/XP-compatible software, which can be downloaded from www.maximintegrated.com, provides a user-friendly interface to exercise the features of the MAX19705–MAX19708. The program is menu driven and offers a graphical user interface (GUI) with control buttons and a status display.

Applications

  • Broadband Access Radio
  • Portable Communication Equipment
  • Private Mobile Radio (PMR)

MAX19708EVKIT

Evaluation Kit for the MAX19705, MAX19706, MAX19707, and MAX19708

Features and Benefits

  • ADC/DAC Sampling Rates from 7.5Msps to 45Msps
  • Low Voltage and Power Operation
  • Adjustable-Gain, Low-Speed DAC Buffers
  • On-Board Clock-Shaping Circuitry
  • On-Board Level-Translating I/O Drivers
  • Assembled and Tested
  • Windows 98/2000/XP-Compatible Software Included

Product Details

The MAX19705–MAX19708 evaluation systems (EV systems) consist of a MAX19705–MAX19708 evaluation kits (EV kits), a companion Maxim command module (CMOD232 or CMODUSB) interface board, and software. Order the complete EV system (see the Ordering Information) for comprehensive evaluation of the MAX19705–MAX19708 using a personal computer. Order the EV kit if the command module has already been purchased with a previous Maxim EV system, or for custom use in other microcontroller-based (µC) systems.

The MAX19705–MAX19708 EV kits are fully assembled and tested circuit boards that contain all the components necessary to evaluate the performance of the MAX19705–MAX19708 analog front-ends (AFEs). The MAX19705–MAX19708 integrate a dual-receive analog-to-digital converter (Rx ADC), a dual-transmit digital-to-analog converter (Tx DAC), a 1.024V internal voltage reference, three low-speed serial DACs, and one low-speed serial ADC. The EV kit boards accept AC- or DC-coupled, differential or single-ended analog inputs for the Rx ADC and include circuitry that converts the Tx DAC differential output signals to single-ended analog outputs. The EV kits include circuitry that generates a clock signal from an AC sine-wave input signal. The EV kits operate from a +3.0V analog power supply, a +1.8V digital power supply, a +3.0V clock power supply, and ±5V bipolar power supplies.

The Maxim command module interface board (CMOD232 or CMODUSB) allows a PC to use its serial or USB port to emulate an SPI 3-wire interface. Windows® 98/2000/XP-compatible software, which can be downloaded from www.maximintegrated.com, provides a user-friendly interface to exercise the features of the MAX19705–MAX19708. The program is menu driven and offers a graphical user interface (GUI) with control buttons and a status display.

Applications

  • Broadband Access Radio
  • Portable Communication Equipment
  • Private Mobile Radio (PMR)

MAX19705EVKIT

Evaluation Kit for the MAX19705, MAX19706, MAX19707, and MAX19708

Features and Benefits

  • ADC/DAC Sampling Rates from 7.5Msps to 45Msps
  • Low Voltage and Power Operation
  • Adjustable-Gain, Low-Speed DAC Buffers
  • On-Board Clock-Shaping Circuitry
  • On-Board Level-Translating I/O Drivers
  • Assembled and Tested
  • Windows 98/2000/XP-Compatible Software Included

Product Details

The MAX19705–MAX19708 evaluation systems (EV systems) consist of a MAX19705–MAX19708 evaluation kits (EV kits), a companion Maxim command module (CMOD232 or CMODUSB) interface board, and software. Order the complete EV system (see the Ordering Information) for comprehensive evaluation of the MAX19705–MAX19708 using a personal computer. Order the EV kit if the command module has already been purchased with a previous Maxim EV system, or for custom use in other microcontroller-based (µC) systems.

The MAX19705–MAX19708 EV kits are fully assembled and tested circuit boards that contain all the components necessary to evaluate the performance of the MAX19705–MAX19708 analog front-ends (AFEs). The MAX19705–MAX19708 integrate a dual-receive analog-to-digital converter (Rx ADC), a dual-transmit digital-to-analog converter (Tx DAC), a 1.024V internal voltage reference, three low-speed serial DACs, and one low-speed serial ADC. The EV kit boards accept AC- or DC-coupled, differential or single-ended analog inputs for the Rx ADC and include circuitry that converts the Tx DAC differential output signals to single-ended analog outputs. The EV kits include circuitry that generates a clock signal from an AC sine-wave input signal. The EV kits operate from a +3.0V analog power supply, a +1.8V digital power supply, a +3.0V clock power supply, and ±5V bipolar power supplies.

The Maxim command module interface board (CMOD232 or CMODUSB) allows a PC to use its serial or USB port to emulate an SPI 3-wire interface. Windows® 98/2000/XP-compatible software, which can be downloaded from www.maximintegrated.com, provides a user-friendly interface to exercise the features of the MAX19705–MAX19708. The program is menu driven and offers a graphical user interface (GUI) with control buttons and a status display.

Applications

  • Broadband Access Radio
  • Portable Communication Equipment
  • Private Mobile Radio (PMR)

MAX19707EVKIT

Evaluation Kit for the MAX19705, MAX19706, MAX19707, and MAX19708

Features and Benefits

  • ADC/DAC Sampling Rates from 7.5Msps to 45Msps
  • Low Voltage and Power Operation
  • Adjustable-Gain, Low-Speed DAC Buffers
  • On-Board Clock-Shaping Circuitry
  • On-Board Level-Translating I/O Drivers
  • Assembled and Tested
  • Windows 98/2000/XP-Compatible Software Included

Product Details

The MAX19705–MAX19708 evaluation systems (EV systems) consist of a MAX19705–MAX19708 evaluation kits (EV kits), a companion Maxim command module (CMOD232 or CMODUSB) interface board, and software. Order the complete EV system (see the Ordering Information) for comprehensive evaluation of the MAX19705–MAX19708 using a personal computer. Order the EV kit if the command module has already been purchased with a previous Maxim EV system, or for custom use in other microcontroller-based (µC) systems.

The MAX19705–MAX19708 EV kits are fully assembled and tested circuit boards that contain all the components necessary to evaluate the performance of the MAX19705–MAX19708 analog front-ends (AFEs). The MAX19705–MAX19708 integrate a dual-receive analog-to-digital converter (Rx ADC), a dual-transmit digital-to-analog converter (Tx DAC), a 1.024V internal voltage reference, three low-speed serial DACs, and one low-speed serial ADC. The EV kit boards accept AC- or DC-coupled, differential or single-ended analog inputs for the Rx ADC and include circuitry that converts the Tx DAC differential output signals to single-ended analog outputs. The EV kits include circuitry that generates a clock signal from an AC sine-wave input signal. The EV kits operate from a +3.0V analog power supply, a +1.8V digital power supply, a +3.0V clock power supply, and ±5V bipolar power supplies.

The Maxim command module interface board (CMOD232 or CMODUSB) allows a PC to use its serial or USB port to emulate an SPI 3-wire interface. Windows® 98/2000/XP-compatible software, which can be downloaded from www.maximintegrated.com, provides a user-friendly interface to exercise the features of the MAX19705–MAX19708. The program is menu driven and offers a graphical user interface (GUI) with control buttons and a status display.

Applications

  • Broadband Access Radio
  • Portable Communication Equipment
  • Private Mobile Radio (PMR)

MAX19706EVKIT
Evaluation Kit for the MAX19705, MAX19706, MAX19707, and MAX19708
MAX19708EVKIT
Evaluation Kit for the MAX19705, MAX19706, MAX19707, and MAX19708
MAX19705EVKIT
Evaluation Kit for the MAX19705, MAX19706, MAX19707, and MAX19708
MAX19707EVKIT
Evaluation Kit for the MAX19705, MAX19706, MAX19707, and MAX19708

Latest Discussions

No discussions on MAX19708 yet. Have something to say?

Start a Discussion on EngineerZone®

Recently Viewed