MAX191

PRODUCTION

Low-Power, 12-Bit Sampling ADC with Internal Reference and Power-Down

See MAX129X Family for New Designs

Viewing:

Overview

  • 12-Bit Resolution, 1/2 LSB Linearity
  • +5V or ±5V Operation
  • Built-In Track/Hold
  • Internal Reference with Adjustment Capability
  • Low Power:
    • 3mA Operating Mode
    • 20µA Power-Down Mode
  • 100ksps Tested Sampling Rate
  • Serial and 8-Bit Parallel µP Interface
  • 24-Pin Narrow DIP and Wide SO Packages

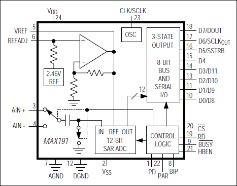
The MAX191 is a monolithic, CMOS, 12-bit analog-todigital converter (ADC) featuring differential inputs, track/hold (T/H), internal voltage reference, internal or external clock, and parallel or serial µP interface. The MAX191 has a 7.5µs conversion time, a 2µs acquisition time, and a guaranteed 100ksps sample rate.

The MAX191 operates from a single +5V supply or from dual ±5V supplies, allowing ground-referenced bipolar input signals. The device features a logic power-down input, which reduces the 3mA VDD supply current to 50µA max, including the internal-reference current.

Decoupling capacitors are the only external components needed for the power supply and reference. This ADC operates with either an external reference, or an internal reference that features an adjustment input for trimming system gain errors.

The MAX191 provides three interface modes: two 8-bit parallel modes, and a serial interface mode that is compatible with SPITM, QSPITM, and MICROWIRETM serialinterface standards.

APPLICATIONS

  • Battery-Powered Data Logging
  • PC Pen Digitizers
  • High-Accuracy Process Control
  • Electromechanical Systems
  • Data-Acquisition Boards for PCs
  • Automatic Testing Systems
  • Telecommunications
  • Digital-Signal Processing (DSP)

MAX191
Low-Power, 12-Bit Sampling ADC with Internal Reference and Power-Down
MAX191: Functional Diagram
Add to myAnalog

Add product to the Products section of myAnalog (to receive notifications), to an existing project or to a new project.

Create New Project
Ask a Question

Documentation

Learn More
Add to myAnalog

Add media to the Resources section of myAnalog, to an existing project or to a new project.

Create New Project

Software Resources

Can't find the software or driver you need?

Request a Driver/Software

Hardware Ecosystem

Parts Product Life Cycle Description
Analog to Digital Converters (ADCs) 5
MAX167 LAST TIME BUY CMOS, 5V Input, 100ksps, 12-Bit ADC with Track/Hold and Reference
MAX172 PRODUCTION Complete 10µs CMOS 12-Bit ADC
MAX183 PRODUCTION High-Speed 12-Bit AID Converters With External Reference Input
MAX174 PRODUCTION Industry-Standard, Complete 12-Bit ADCs
MAX122 PRODUCTION 500ksps, Sampling, 12-Bit ADC with Track/Hold and Reference
Modal heading
Add to myAnalog

Add product to the Products section of myAnalog (to receive notifications), to an existing project or to a new project.

Create New Project

Evaluation Kits

MAX191EVKIT

Evaluation System/Evaluation Kit for the MAX191

Features and Benefits

  • EV System Includes EV Kit and 80C32 µC Module
  • 12-Bit Resolution, 1/2 LSB Linearity ADC
  • MAX191 Operates in Single- or Dual-Supply Mode
  • EV System Operates in:
    • Unipolar- or Bipolar-Input Mode
    • Serial- or Parallel-Interface Mode
  • Fully Assembled and Tested
  • Software Source-Code Provided
  • Interfaces to IBM-Compatible Computer through RS-232 Communications Port
  • Kit Supports Conversion Rates Beyond 50ksps

Product Details

The MAX191 evaluation system (EV system) consists of a MAX191 evaluation kit (EV kit) connected to a Maxim 80C32 microcontroller (µC) module. The unit connects to an IBM®-compatible personal computer running software provided with the MAX191 EV kit. Both boards come fully assembled and tested.

The MAX191 EV system can configure the MAX191 in a variety of ways: It can operate in serial- or parallel-interface mode and in unipolar or bipolar mode, and VSS can be connected to ground or -5V. All functions are controlled through keyboard commands entered on the personal computer.

The MAX191 EV system supersedes the MAX190 EV kit. The MAX190 kit was limited to the positive input range (0V to +4.096V) and serial-interface mode only.

Order the EV system (MAX191EVSYS-DIP) to evaluate the MAX191 using software. Order the EV kit (MAX191EVKIT-DIP) if the 80C32 module (80C32MODULE-DIP) has already been purchased separately or with another Maxim EV system. The MAX191 EV kit alone can be used for limited evaluation of the MAX191 (see the EV Kit Quick Start section).

Applications

  • Automated Test Equipment (ATE)
  • Battery-Powered Data Logging
  • Data Acquisition
  • Digital Signal Processing (DSP)
  • Electromechanical Systems
  • High-Accuracy Process Control
  • PC Pen Digitizers
  • Telecommunications

MAX191EVKIT
Evaluation System/Evaluation Kit for the MAX191

Latest Discussions

Recently Viewed