MAX1854

Obsolete

High-Speed, Adjustable, Synchronous Step-Down Controllers with Integrated Voltage Positioning

Voltage-Positioned CPU Power Supply, Accurate Current Sense

Viewing:

Overview

  • High-Efficiency Voltage Positioning
  • Quick-PWM Architecture
  • ±1% VOUT Line-Regulation Accuracy
  • Adjustable Output Range (5-Bit DAC)
    • MAX1716: 0.925V to 1.6V
    • MAX1854: 0.925V to 2.0V
    • MAX1855: 0.600V to 1.75V
  • 2V to 28V Input Range
  • 200/300/400/550kHz Switching Frequency
  • Output Undervoltage Protection
  • Overvoltage Protection (MAX1716/MAX1855)
  • Drive Large Synchronous-Rectifier MOSFETs
  • 1.7ms Digital Soft-Start
  • 700µA ICC Supply Current
  • 1µA Shutdown Supply Current
  • 2V ±1% Reference Output
  • VGATE Transition-Complete Indicator
  • Small 24-Pin QSOP Package

The MAX1716/MAX1854/MAX1855 step-down controllers are intended for core CPU DC-DC converters in notebook computers. They feature a dynamically adjustable output (5-bit DAC), ultra-fast transient response, high DC accuracy, and high efficiency needed for leading-edge CPU core power supplies. Maxim's proprietary Quick-PWM™ quick-response, constant-on-time PWM control scheme handles wide input/output voltage ratios with ease and provides 100ns "instant-on" response to load transients while maintaining a relatively constant switching frequency.

The MAX1716/MAX1854/MAX1855 are designed specifically for CPU core applications requiring a voltage-positioned supply. The voltage-positioning input (VPS), combined with a high DC accuracy control loop, is used to implement a power supply that modifies its output set point in response to the load current. This arrangement decreases full-load power dissipation and reduces the required number of output capacitors.

The 28V input range of the MAX1716/MAX1854/MAX1855 enables single-stage buck conversion from high-voltage batteries for the maximum possible efficiency. Alternatively, the devices' high-frequency capability combined with two-stage conversion (stepping down the +5V system supply instead of the battery) allows the smallest possible physical size. The output voltage can be dynamically adjusted through the 5-bit digital-to-analog converter (DAC) inputs.

The MAX1716/MAX1854/MAX1855 are available in a 24-pin QSOP package. For applications requiring SpeedStep® power control (see the MAX1717).

Applications

  • Computers: Desktop, Workstation, Server
  • Notebook Computers
  • Servers
  • Workstations

MAX1854
High-Speed, Adjustable, Synchronous Step-Down Controllers with Integrated Voltage Positioning
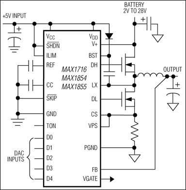
MAX1716, MAX1854, MAX1855: Typical Operating Circuit
Add to myAnalog

Add product to the Products section of myAnalog (to receive notifications), to an existing project or to a new project.

Create New Project
Ask a Question

Documentation

Learn More
Add to myAnalog

Add media to the Resources section of myAnalog, to an existing project or to a new project.

Create New Project

Software Resources

Can't find the software or driver you need?

Request a Driver/Software

Hardware Ecosystem

Parts Product Life Cycle Description
Switching Regulators & Controllers 3
MAX1714 PRODUCTION High-Speed Step-Down Controller for Notebook Computers
MAX1711 PRODUCTION High-Speed, Digitally Adjusted Step-Down Controllers for Notebook CPUs
MAX1710 Obsolete High-Speed, Digitally Adjusted Step-Down Controllers for Notebook CPUs
Modal heading
Add to myAnalog

Add product to the Products section of myAnalog (to receive notifications), to an existing project or to a new project.

Create New Project

Latest Discussions

No discussions on MAX1854 yet. Have something to say?

Start a Discussion on EngineerZone®

Recently Viewed