MAX1848

PRODUCTION

White LED Step-Up Converter in SOT23

Current Regulated Step-Up Converter Powers White LEDs with Uniform Brightness

Viewing:

Overview

  • Constant Current Regulation for Uniform Illumination
  • High 87% Efficiency
  • Analog or Logic Control of LED Intensity
  • 0.8W Output Power with Internal High-Voltage MOSFET Switch
  • Small, Low-Profile External Components
  • 2.6V to 5.5V Input Range
  • 13V Maximum Output with Overvoltage Protection
  • Optimized for Low Input Ripple
  • Programmable Soft-Start
  • 0.3µA Shutdown Current
  • Small 8-pin Thin QFN (3mm x 3mm) and 8-Pin SOT23 Packages

The MAX1848 drives white LEDs with a constant current to provide backlight in cell phones, PDAs, and other hand-held devices. The step-up converter topology allows series connection of the white LEDs so that the LED currents are identical for uniform brightness. This configuration eliminates the need for ballast resistors and expensive factory calibration. Other benefits include greater simplicity, lower cost, higher efficiency, and greater reliability.

This step-up PWM converter includes an internal, high-voltage, low RDSON N-channel MOSFET switch for high efficiency and maximum battery life. A single analog voltage Dual Mode™ input provides a simple means of brightness adjustment and on/off control. Fast 1.2MHz current-mode PWM control allows for small input and output capacitors and a small inductor while minimizing ripple on the input supply/battery. Programmable soft-start eliminates inrush current during startup.

The MAX1848 is available in space-saving 8-pin thin QFN (3mm x 3mm) and 8-pin SOT23 packages.

Applications

  • Cell Phones/Smartphones
  • e-Books and Subnotebooks
  • PDAs, Palmtops, and Wireless Handhelds
  • White LED Display Backlighting

MAX1848
White LED Step-Up Converter in SOT23
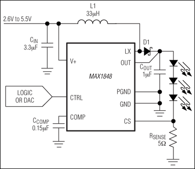
MAX1848: Typical Application Circuit
Add to myAnalog

Add product to the Products section of myAnalog (to receive notifications), to an existing project or to a new project.

Create New Project
Ask a Question

Documentation

Learn More
Add to myAnalog

Add media to the Resources section of myAnalog, to an existing project or to a new project.

Create New Project

Software Resources

Can't find the software or driver you need?

Request a Driver/Software

Hardware Ecosystem

Parts Product Life Cycle Description
LED Drivers 1
MAX1698 PRODUCTION High-Efficiency Step-Up Current Regulator for LEDs
Modal heading
Add to myAnalog

Add product to the Products section of myAnalog (to receive notifications), to an existing project or to a new project.

Create New Project

Evaluation Kits

MAX1848EVKIT

Evaluation Kit for the MAX1848

Features and Benefits

  • >87% Efficiency
  • 2.6V to 5.5V Input Voltage Range
  • Analog LED Intensity Control
  • Drives Up to Three Series White LEDs with Uniform Brightness
  • Small, Low-Profile External Components
  • 0.3µA IC Shutdown Current (typ)
  • 1.2MHz Switching Frequency
  • 8-Pin SOT23 Package
  • Fully Assembled and Tested
  • Product Details

    The MAX1848 evaluation kit (EV kit) is a fully assembled and tested circuit board that contains a step-up switching-regulator current source powering three series-connected white LEDs. The circuit provides programmable LED current. The EV kit can be powered from a 2.6VDC to 5.5VDC source.

    The MAX1848 features programmable soft-start and LED brightness control. The MAX1848 EV kit demonstrates matching LED brightness with high converter efficiency (87%) to maximize battery life. Operation at 1.2MHz allows the use of tiny surface-mount components.

    Applications

    • Cell Phones
    • Consumer Audio
    • Digital Still Cameras
    • LCD Displays and Panels
    • Palmtops, Handy Terminals
    • Pen Entry Palmtops, PDAs and Organizers
    • Point-of-Sale Terminals

    MAX1848EVKIT
    Evaluation Kit for the MAX1848

    Latest Discussions

    No discussions on MAX1848 yet. Have something to say?

    Start a Discussion on EngineerZone®

    Recently Viewed