MAX1717

Obsolete

Dynamically Adjustable, Synchronous Step-Down Controller for Notebook CPUs

Industry's First Single-Chip Solution to Power Intel SpeedStep CPUs

Viewing:

Overview

  • Quick-PWM Architecture
  • ±1% VOUT Accuracy Over Line and Load
  • 5-Bit On-Board DAC with Input Mux
  • Precision-Adjustable VOUT Slew Control
  • 0.925V to 2V Output Adjust Range
  • Supports Voltage-Positioned Applications
  • 2V to 28V Battery Input Range
  • Requires a Separate +5V Bias Supply
  • 200/300/550/1000kHz Switching Frequency
  • Over/Undervoltage Protection
  • Drives Large Synchronous-Rectifier FETs
  • 700µA (typ) ICC Supply Current
  • 2µA (typ) Shutdown Supply Current
  • 2V ±1% Reference Output
  • VGATE Transition-Complete Indicator
  • Small 24-Pin QSOP Package

The MAX1717 step-down controller is intended for core CPU DC-DC converters in notebook computers. It features a dynamically adjustable output, ultra-fast transient response, high DC accuracy, and high efficiency needed for leading-edge CPU core power supplies. Maxim's proprietary Quick-PWM™ quick-response, constant-on-time PWM control scheme handles wide input/output voltage ratios with ease and provides 100ns Instant-on" response to load transients while maintaining a relatively constant switching frequency.

The output voltage can be dynamically adjusted through the 5-bit digital-to-analog converter (DAC) inputs over a 0.925V to 2V range. A unique feature of the MAX1717 is an internal multiplexer (mux) that accepts two 5-bit DAC settings with only five digital input pins. Output voltage transitions are accomplished with a proprietary precision slew-rate control that minimizes surge currents to and from the battery while guaranteeing "just-in-time" arrival at the new DAC setting.

High DC precision is enhanced by a two-wire remote-sensing scheme that compensates for voltage drops in the ground bus and output voltage rail. Alternatively, the remote-sensing inputs can be used together with the MAX1717's high DC accuracy to implement a voltage-positioned circuit that modifies the load-transient response to reduce output capacitor requirements and full-load power dissipation.

Single-stage buck conversion allows these devices to directly step down high-voltage batteries for the highest possible efficiency. Alternatively, two-stage conversion (stepping down the +5V system supply instead of the battery) at a higher switching frequency allows the minimum possible physical size.

The MAX1717 is available in a 24-pin QSOP package.

Applications

  • 2-Cell to 4-Cell Li+ Battery to CPU Core Supply Converters
  • 5V to CPU Core Supply Converters
  • Notebook Computers with Intel SpeedStep® or Other Dynamically Adjustable Processors

MAX1717
Dynamically Adjustable, Synchronous Step-Down Controller for Notebook CPUs
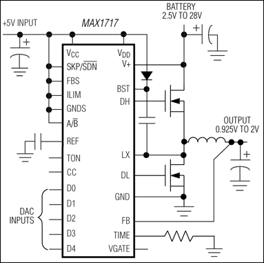
MAX1717: Minimal Operating Circuit
Add to myAnalog

Add product to the Products section of myAnalog (to receive notifications), to an existing project or to a new project.

Create New Project
Ask a Question

Documentation

Learn More
Add to myAnalog

Add media to the Resources section of myAnalog, to an existing project or to a new project.

Create New Project

Software Resources

Can't find the software or driver you need?

Request a Driver/Software

Evaluation Kits

MAX1717EVKIT

Evaluation Kit for the MAX1717

Features and Benefits

  • High Speed, Accuracy, and Efficiency
  • Voltage-Positioned Output
  • Lowest Output Capacitor Count (4)
  • Reduces CPU Power Consumption
  • Fast-Response Quick-PWM™ Architecture
  • 7V to 24V Input Voltage Range
  • 0.925V to 2V Output Voltage Range
  • 12A Load-Current Capability (14.1A peak)
  • Controlled Input Surge Current During Output Transition
  • 300kHz Switching Frequency
  • No Current-Sense Resistor
  • VGATE Power-Good/Transition-Complete Indicator
  • 24-Pin QSOP Package
  • Low-Profile Components
  • Fully Assembled and Tested

Product Details

The MAX1717 evaluation kit (EV kit) demonstrates a high-power, dynamically adjustable notebook CPU application circuit. The MAX1717 DC-DC converter steps down high-voltage batteries and/or AC adapters, generating a precision, low-voltage CPU core VCC rail. The MAX1717 EV kit meets the Intel mobile Pentium® III CPU's transient voltage specification by using voltage positioning to minimize output capacitor requirements.

This fully assembled and tested circuit board provides a digitally adjustable 0.925V to 2V output voltage from a 7V to 24V battery input range. It delivers up to 12A output current with 14.1A peak current. The EV kit operates at 300kHz switching frequency and has superior line- and load-transient response. Output slew-rate control minimizes battery and inductor surge currents. With its precision timer circuit, the MAX1717's output voltage slew rate can be tailored to a given application, providing “just-in-time” arrival at the new DAC setting.

Applications

  • 2-Cell to 4-Cell Li+ Battery to CPU Core Supply Converters
  • 5V to CPU Core Supply Converters
  • Notebook Computers with Intel SpeedStep® or Other Dynamically Adjustable Processors

MAX1717EVKIT
Evaluation Kit for the MAX1717

Latest Discussions

No discussions on MAX1717 yet. Have something to say?

Start a Discussion on EngineerZone®

Recently Viewed