MAX16803

PRODUCTION

High-Voltage, 350mA, High-Brightness LED Driver with PWM Dimming and 5V Regulator

Smallest, High-Voltage, 350mA High-Brightness LED Driver Simplifies LED Lighting Applications, Minimizes External Part Counts, and Saves Cost and Space

Viewing:

Overview

  • +6.5V to +40V Operating Range
  • Adjustable LED Current (35mA to 350mA)
  • ±3.5% LED Current Accuracy
  • High-Voltage DIM Pin for Dimming Interface
  • Integrated Pass Element with Low-Dropout Voltage (0.5V typ)
  • +5V Regulated Output with 4mA Source Capability
  • Parallel Operation for LED Current > 350mA
  • Differential LED Current Sense
  • Low Shutdown Supply Current (12µA typ)
  • Low 204mV Current-Sense Reference Reduces Power Losses
  • Wave-Shaped Edges Reduce Radiated EMI During PWM Dimming
  • Thermal Shutdown
  • Output Short-Circuit Protection
  • Available in Small, Thermally Enhanced, 5mm x 5mm, 16-Pin TQFN Package
  • -40°C to +125°C Operating Temperature Range

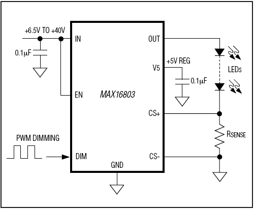
The MAX16803 current regulator operates from a 6.5V to 40V input-voltage range and delivers up to a total of 350mA to one or more strings of high-brightness LEDs (HB LEDs). The output current of the MAX16803 is adjusted by using an external current-sense resistor in series with the LEDs. A dimming input allows widerange "pulsed" PWM operation. Wave-shaping circuitry reduces EMI. The differential current-sense input increases noise immunity. The MAX16803 is well suited for applications requiring high-voltage input and is able to withstand automotive load-dump events up to 40V. An on-board pass element minimizes external components while providing ±3.5% output-current accuracy. Additional features include a 5V regulated output and short-circuit and thermal protection.

The MAX16803 is available in a thermally enhanced, 5mm x 5mm, 16-pin TQFN package and is specified over the automotive -40°C to +125°C temperature range.

The MAX16836 is a newer and more cost effective product; except for different PWM dimming current slew rates, it provides the same performance and is pin-to-pin compatible with the MAX16803.

Applications

  • Automotive Exterior: Rear Combination Lights (RCL)
  • Automotive Interior: Map, Courtesy, and Cluster Lighting
  • Emergency Vehicle Warning Lights
  • General Lighting
  • Navigation and Marine Indicators
  • Signage, Gasoline Canopies, Beacons

MAX16803
High-Voltage, 350mA, High-Brightness LED Driver with PWM Dimming and 5V Regulator
MAX16803: Simplified Diagram
Add to myAnalog

Add product to the Products section of myAnalog (to receive notifications), to an existing project or to a new project.

Create New Project
Ask a Question

Documentation

Learn More
Add to myAnalog

Add media to the Resources section of myAnalog, to an existing project or to a new project.

Create New Project

Software Resources

Can't find the software or driver you need?

Request a Driver/Software

Evaluation Kits

MAX16803EVKIT

Evaluation Kit for the MAX16803

Features and Benefits

  • 6.5V to 40V Supply Voltage Range
  • Selectable 150mA, 250mA, or 350mA Output Current
  • 5V-Regulated Output
  • PWM Dimming Control
  • Package Dissipates Up to 2.666W at TA = +70°C
  • Lead-Free and RoHS compliant
  • Fully Assembled and Tested

Product Details

The MAX16803 evaluation kit (EV kit) demonstrates a current-controlled, high-output-current LED driver based on the MAX16803 current regulator. The EV kit is capable of supplying regulated output currents of up to 350mA, can run at supply voltages between 6.5V and 40V, and can operate at temperatures ranging from -40°C to +125°C.

The MAX16803 EV kit features a PWM dimming control, user-selectable three-level output current setting, and a 5V-regulated output, which can supply up to 4mA of output current. The MAX16803 EV kit is a fully assembled and tested board.

Applications

  • Automotive Exterior: Rear Combination Lights (RCL)
  • Automotive Interior: Map, Courtesy, and Cluster Lighting
  • Emergency Vehicle Warning Lights
  • General Lighting
  • Navigation and Marine Indicators
  • Signage, Gasoline Canopies, Beacons

MAX16803EVKIT
Evaluation Kit for the MAX16803

Latest Discussions

No discussions on MAX16803 yet. Have something to say?

Start a Discussion on EngineerZone®

Recently Viewed