MAX15102

PRODUCTION

Small 2A, Low-Dropout Linear Regulator in a 2.7mm × 1.6mm Package

Smallest, 1.7V to 5.5V, 2A LDO (150mV max) on the Market

Viewing:

Overview

  • High-Accuracy LDO Provides Stable Power to Sensitive Processors
    • ±1.6% Output Accuracy Over Line, Load, and Temperature
    • Low Noise 15µVRMS (typ)
    • 150mV Dropout Guaranteed at 2A
  • Small Solution Size Allows More Space for Digital Circuitry
    • 1.6mm × 2.7mm WLP Package
    • Integrated Thermal-Shutdown Protection
    • Integrated Foldback Current Protection
  • Wide Voltage Ranges Accommodate Low-Voltage POL Requirements
    • Adjustable Output from 0.6V to 5.2V
    • 1.7V to 5.5V Operating Range

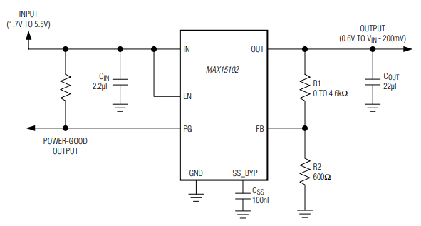
The MAX15102 is a small, low-dropout linear regulator optimized for networking, datacom, and server applications. The regulator delivers up to 2A from a 1.7V to 5.5V input supply with output accuracy of ±1.6%. The output is adjustable down to 0.6V with a guaranteed dropout voltage of less than 150mV at full load. The internal p-channel switch is protected with a foldback current limit and thermal shutdown.

The MAX15102 features an external bypass input to reduce noise. This bypass input also serves as a soft-start control. An enable input and power-good output are included for power sequence control.

The MAX15102 is available in a 1.6mm × 2.7mm WLP package and is fully specified from the -40°C to +105°C operating temperature range.

Applications

  • Base Stations
  • Networking
  • PLL Power
  • Servers
  • Telecom/Datacom

MAX15102
Small 2A, Low-Dropout Linear Regulator in a 2.7mm × 1.6mm Package
max15102 typical application circuit MAX15102: Functional Diagram
Add to myAnalog

Add product to the Products section of myAnalog (to receive notifications), to an existing project or to a new project.

Create New Project
Ask a Question

Documentation

Learn More
Add to myAnalog

Add media to the Resources section of myAnalog, to an existing project or to a new project.

Create New Project

Software Resources


Hardware Ecosystem

Parts Product Life Cycle Description
LDO Linear Regulators 1
MAX15103 PRODUCTION Small 3A, Low-Dropout Linear Regulator in a 2.7mm × 1.6mm Package
Modal heading
Add to myAnalog

Add product to the Products section of myAnalog (to receive notifications), to an existing project or to a new project.

Create New Project

Evaluation Kits

MAX15101EVKIT

Evaluation Kit for the MAX15101, MAX15102, and MAX15103.

Features and Benefits

  • 1.7V to 5.5V Input Voltage Range
  • Output Current
    • 1A for MAX15101
    • 2A for MAX15102
    • 3A for MAX15103
  • Output Voltage Range: 0.6V Up to (VIN - 200mV)
  • 200mV Dropout Guaranteed at 3A
  • Enable Input/Power-Good Output
  • Proven PCB Layout
  • Fully Assembled and Tested

Product Details

The MAX15101/MAX15102/MAX15103 evaluation kits (EV kits) provide a proven design to evaluate the MAX15101/MAX15102/MAX15103 small, low-dropout linear regulators capable of delivering up to 1A, 2A, or 3A in a wafer-level package (WLP). The EV kits are preset for 1.5V output at load currents of 1A for the MAX15101, 2A for the MAX15102, and 3A for the MAX15103. The EV kits offer an enable input and power-good output and are capable of operating from a 1.7V to 5.5V supply. Refer to the Operating Region and Power Dissipation section in the respective IC data sheet when operating at the higher end of the input supply range.

Applications

  • Base Stations
  • Networking
  • PLL Power
  • Servers
  • Telecom/Datacom

MAX15103EVKIT

Evaluation Kit for the MAX15101, MAX15102, and MAX15103.

Features and Benefits

  • 1.7V to 5.5V Input Voltage Range
  • Output Current
    • 1A for MAX15101
    • 2A for MAX15102
    • 3A for MAX15103
  • Output Voltage Range: 0.6V Up to (VIN - 200mV)
  • 200mV Dropout Guaranteed at 3A
  • Enable Input/Power-Good Output
  • Proven PCB Layout
  • Fully Assembled and Tested

Product Details

The MAX15101/MAX15102/MAX15103 evaluation kits (EV kits) provide a proven design to evaluate the MAX15101/MAX15102/MAX15103 small, low-dropout linear regulators capable of delivering up to 1A, 2A, or 3A in a wafer-level package (WLP). The EV kits are preset for 1.5V output at load currents of 1A for the MAX15101, 2A for the MAX15102, and 3A for the MAX15103. The EV kits offer an enable input and power-good output and are capable of operating from a 1.7V to 5.5V supply. Refer to the Operating Region and Power Dissipation section in the respective IC data sheet when operating at the higher end of the input supply range.

Applications

  • Base Stations
  • Networking
  • PLL Power
  • Servers
  • Telecom/Datacom

MAX15102EVKIT

Evaluation Kit for the MAX15101, MAX15102, and MAX15103.

Features and Benefits

  • 1.7V to 5.5V Input Voltage Range
  • Output Current
    • 1A for MAX15101
    • 2A for MAX15102
    • 3A for MAX15103
  • Output Voltage Range: 0.6V Up to (VIN - 200mV)
  • 200mV Dropout Guaranteed at 3A
  • Enable Input/Power-Good Output
  • Proven PCB Layout
  • Fully Assembled and Tested

Product Details

The MAX15101/MAX15102/MAX15103 evaluation kits (EV kits) provide a proven design to evaluate the MAX15101/MAX15102/MAX15103 small, low-dropout linear regulators capable of delivering up to 1A, 2A, or 3A in a wafer-level package (WLP). The EV kits are preset for 1.5V output at load currents of 1A for the MAX15101, 2A for the MAX15102, and 3A for the MAX15103. The EV kits offer an enable input and power-good output and are capable of operating from a 1.7V to 5.5V supply. Refer to the Operating Region and Power Dissipation section in the respective IC data sheet when operating at the higher end of the input supply range.

Applications

  • Base Stations
  • Networking
  • PLL Power
  • Servers
  • Telecom/Datacom

MAX15101EVKIT
Evaluation Kit for the MAX15101, MAX15102, and MAX15103.
MAX15103EVKIT
Evaluation Kit for the MAX15101, MAX15102, and MAX15103.
MAX15102EVKIT
Evaluation Kit for the MAX15101, MAX15102, and MAX15103.

Latest Discussions

No discussions on MAX15102 yet. Have something to say?

Start a Discussion on EngineerZone®

Recently Viewed