MAX1206

Obsolete

12-Bit, 40Msps ADC

Viewing:

Overview

  • Excellent Dynamic Performance
    • 68.6dB SNR at fIN = 20MHz
    • 90dBc SFDR at fIN = 20MHz
  • Low-Power Operation
    • 159mW at 3.0V (Single-Ended Clock)
    • 181mW at 3.3V (Single-Ended Clock)
    • 198mW at 3.3V (Differential Clock)
  • Differential or Single-Ended Clock
  • Accepts 20% to 80% Clock Duty Cycle
  • Fully Differential or Single-Ended Analog Input
  • Adjustable Full-Scale Analog Input Range
  • Common-Mode Reference
  • Power-Down Mode
  • CMOS-Compatible Outputs in Two's Complement or Gray Code
  • Data-Valid Indicator Simplifies Digital Design
  • Out-of-Range and Data-Valid Indicators
  • Miniature, 40-Pin Thin QFN Package with Exposed Paddle
  • Pin-Compatible, IF Sampling ADC Available (MAX1211ETL)
  • Evaluation Kit Available (Order MAX1211EVKIT)

The MAX1206 is a 3.3V, 12-bit analog-to-digital converter (ADC) featuring a fully differential wideband track-and-hold (T/H) input, driving the internal quantizer. The MAX1206 is optimized for low power, small size, and high dynamic performance. This ADC operates from a single 3.0V to 3.6V supply, consuming only 159mW, while delivering a typical signal-to-noise ratio (SNR) performance of 68.6dB at a 20MHz input frequency. The T/H-driven input stage accepts single-ended or differential inputs. In addition to low operating power, the MAX1206 features a 0.15mW power-down mode to conserve power during idle periods.

A flexible reference structure allows the MAX1206 to use its internal precision bandgap reference or accept an externally applied reference. A common-mode reference is provided to simplify design and reduce external component count in differential analog input circuits.

The MAX1206 supports both a single-ended and differential input clock drive. Wide variations in the clock duty cycle are compensated with the ADC's internal duty-cycle equalizer.

The MAX1206 features parallel, CMOS-compatible outputs. The digital output format is pin selectable to be either two's complement or Gray code. A data-valid indicator eliminates external components that are normally required for reliable digital interfacing. A separate power input for the digital outputs accepts a voltage from 1.7V to 3.6V for flexible interfacing with various logic levels. The MAX1206 is available in a 6mm x 6mm x 0.8mm, 40- pin thin QFN package with exposed paddle (EP), and is specified for the extended industrial (-40°C to +85°C) temperature range.

Refer to the MAX1209 and MAX1211 (see Pin-Compatible Higher/Speed Versions table) for applications that require high dynamic performance for IF input frequencies.

 

Applications

  • Communication Receivers Cellular, LMDS, Point-to-Point Microwave, MMDS, HFC, WLAN
  • Low-Power Data Acquisition
  • Portable Instrumentation
  • Ultrasound and Medical Imaging

MAX1206
12-Bit, 40Msps ADC
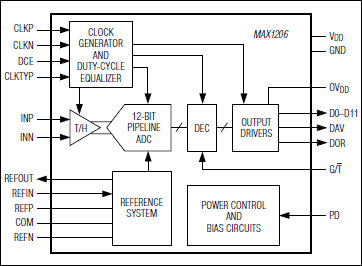
MAX1206: Functional Diagram
Add to myAnalog

Add product to the Products section of myAnalog (to receive notifications), to an existing project or to a new project.

Create New Project
Ask a Question

Documentation

Learn More
Add to myAnalog

Add media to the Resources section of myAnalog, to an existing project or to a new project.

Create New Project

Software Resources

Can't find the software or driver you need?

Request a Driver/Software

Hardware Ecosystem

Parts Product Life Cycle Description
Analog to Digital Converters (ADCs) 8
MAX1211 Obsolete 12-Bit, 65Msps, IF Sampling ADC
MAX19538 Obsolete 12-Bit, 95Msps, 3.3V ADC
MAX1207 Obsolete 12-Bit, 65Msps ADC
MAX1208 Obsolete 12-Bit, 80Msps, 3.3V ADC
MAX1209 Obsolete 12-Bit, 80Msps, 3.3V IF-Sampling ADC
MAX12553 Obsolete 14-Bit, 65Msps, 3.3V ADC
MAX12554 Obsolete 14-Bit, 80Msps, 3.3V ADC
MAX12555 PRODUCTION 14-Bit, 95Msps, 3.3V ADC
Modal heading
Add to myAnalog

Add product to the Products section of myAnalog (to receive notifications), to an existing project or to a new project.

Create New Project

Evaluation Kits

MAX1211EVKIT

Evaluation Kit for the MAX1211, MAX1206, MAX1207, MAX1208, MAX1209, and MAX19538

Features and Benefits

  • Up to 65Msps Sampling Rate with the MAX1211
  • Low Voltage and Power Operation
  • Fully Differential or Single-Ended Signal Input Configuration
  • Differential or Single-Ended Clock Configuration
  • On-Board Clock-Shaping Circuit with Variable Duty Cycle
  • Also Evaluates MAX1206-MAX1209 and MAX19538
  • Fully Assembled and Tested

Product Details

The MAX1211 evaluation kit (EV kit) is a fully assembled and tested circuit board that contains all the components for evaluating the MAX1211, MAX1206-MAX1209, and MAX19538 12-bit, analog-to-digital converters (ADCs). The MAX1211 accepts differential or single-ended analog input signals. The EV kit allows for evaluation of each ADC with both types of signals from one single-ended analog signal source. The digital output produced by the ADC can be easily captured with a user-provided high-speed logic analyzer or data-acquisition system. The EV kit operates from 2.0V and 3.3V power supplies. It includes circuitry that generates a differential clock signal from an AC signal provided by the user. The EV kit comes with the MAX1211 installed. Contact the factory for free samples of the pin-compatible MAX1206-MAX1209 or MAX19538 to evaluate these parts.

Applications

  • IF and Baseband Communication Receivers: Cellular, LMDS, Point-to-Point Microwave, MMDS, HFC, WLAN
  • Low-Power Data Acquisition
  • Portable Instrumentation
  • Ultrasound and Medical Imaging

MAX1211EVKIT
Evaluation Kit for the MAX1211, MAX1206, MAX1207, MAX1208, MAX1209, and MAX19538

Latest Discussions

No discussions on MAX1206 yet. Have something to say?

Start a Discussion on EngineerZone®

Recently Viewed