MAX11501

Obsolete

Three-Channel, Standard-Definition Video Filters

SD Video Filter Buffers with Improved Stop-Band Attenuation and 12kV ESD Protection

Viewing:

Overview

  • Three-Channel 5th-Order 9MHz Filter for Standard-Definition Video
  • +6dB Output Buffers
  • Transparent Input Clamp
  • AC- or DC-Coupled Inputs
  • AC- or DC-Coupled Outputs
  • Flat Passband Response (MAX11501)
  • +0.8dB Peaking Passband Response (MAX11502) on All Channels
  • 12kV HBM ESD Protection on Outputs
  • Single +5V Power Supply
  • Small 8-Pin SO Package

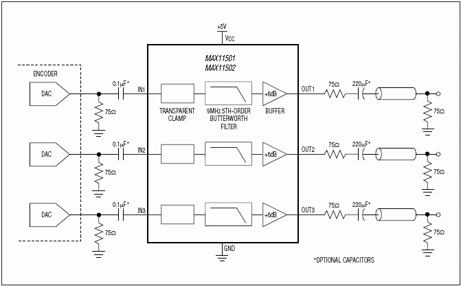
The MAX11501/MAX11502 integrated filters offer three channels of 5th-order filters for standard-definition video and include +6dB output buffers on each channel. These video filters are ideal for anti-aliasing and DAC smoothing in applications such as set-top boxes, security systems, digital video recorders (DVRs), DVD players, and personal video recorders.

The MAX11501/MAX11502 video inputs feature a transparent clamp compatible with AC- and DC-coupled input signals and allow DAC outputs to be directly coupled. The 5th-order filters provide a typical -3dB bandwidth of 8.6MHz (MAX11501) and 8.9MHz (MAX11502) and offer either a flat passband response (MAX11501) or a +0.8dB peaking passband response (MAX11502) on all channels.

Each channel includes an output buffer with a gain of +6dB capable of driving a full 2VP-P video signal into two standard 150Ω (75Ω back-terminated) video loads. The buffers drive either AC- or DC-coupled loads and assure a blanking level of below 1V after the backmatch resistor.

The MAX11501/MAX11502 operate from a single +5V supply and are available in the upper commercial 0°C to +85°C temperature range. These devices are available in small 8-pin SO packages.

Applications

  • Digital Video Recorders (DVRs)
  • DVD Players
  • Personal Video Recorders
  • SDTV
  • Security Video Systems
  • Set-Top Box Receivers
  • Video On-Demand

MAX11501
Three-Channel, Standard-Definition Video Filters
MAX11501, MAX11502: Typical Operating Circuit
Add to myAnalog

Add product to the Products section of myAnalog (to receive notifications), to an existing project or to a new project.

Create New Project
Ask a Question

Documentation

Learn More
Add to myAnalog

Add media to the Resources section of myAnalog, to an existing project or to a new project.

Create New Project

Software Resources

Can't find the software or driver you need?

Request a Driver/Software

Hardware Ecosystem

Parts Product Life Cycle Description
Active Filters 1
MAX11500 Obsolete Three-Channel, High-Definition Video Filter
Modal heading
Add to myAnalog

Add product to the Products section of myAnalog (to receive notifications), to an existing project or to a new project.

Create New Project

Latest Discussions

No discussions on MAX11501 yet. Have something to say?

Start a Discussion on EngineerZone®

Recently Viewed