MAX11043

PRODUCTION

4-Channel, 16-Bit, Simultaneous Sampling ADCs with PGA, Filter, and 8-/12-Bit Dual-Stage DAC

Industry's First Integrated Signal Converter for Automotive Adaptive Cruise Control

Viewing:

Overview

  • 4 Single-Ended or Differential Channels of Simultaneous-Sampling, 16-Bit ADCs
  • ±10 LSB INL, ±1 LSB DNL, No Missing Codes
  • 93dB SFDR at 100kHz Input
  • PGA with Gain of 1, 2, 4, 8, 16, 32, or 64 for Each Channel
  • EQ Function Automatically Boosts High-Frequency, Low-Amplitude Signals
  • Seven-Stage Internal Programmable Biquad Filters per Channel
  • High Throughput, 400ksps per Channel for 4 Channels
  • Dual-Stage DAC
    • Two 8-Bit Coarse Reference DACs
    • 12-Bit Fine DAC
  • +2.5V Internal Reference or +2.0V to +2.8V External Reference
  • Single +3.3V Operation
  • Shutdown and Power-Saving Modes
  • 40-Pin, 6mm x 6mm TQFN Package
  • -40°C to +125°C Operating Temperature

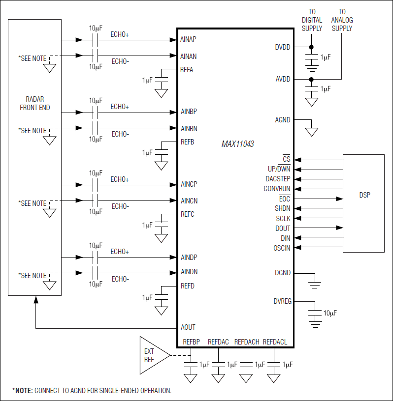
The MAX11043 features 4 single-ended or differential channels of simultaneous-sampling ADCs with 16-bit resolution. The MAX11043 contains a versatile filter block and programmable-gain amplifier (PGA) per channel. The filter consists of seven cascaded 2nd-order filter sections for each channel, allowing the construction of a 14th-order filter. The filter coefficients are user-programmable. Configure each 2nd-order filter as lowpass (LP), highpass (HP), or bandpass (BP) with optional rectification. Gain and phase mismatch of the analog signal path is better than -50dB.
The ADC can digitize signals up to 200kHz. A 40MHz serial interface provides communication to and from the device. The SPI interface provides throughput of 1600ksps; 4 channels at 400ksps per channel or 2 channels at 800ksps per channel. A software-selectable scan mode allows reading the ADC results while simultaneously updating the DAC. Other features of the MAX11043 include an internal (+2.5V) or external (+2.0V to +2.8V) reference, power-saving modes, and a PGA with gains of 1 to 64. The PGA includes an equalizer (EQ) function that automatically boosts low-amplitude, high-frequency signals for applications such as CW-chirp radar.
The MAX11043 includes two 8-bit coarse DACs that set the high and low references for a second-stage 12-bit fine DAC, typically used for VCO control. Use software controls to write to the DAC or step the DAC up and down under hardware control in programmable steps. The device operates from a +3.0V to +3.6V supply. The MAX11043 is available in a 40-pin, 6mm x 6mm TQFN package and operates over the extended -40°C to +125°C temperature range.

Applications

  • Automotive Radar Systems
  • Data Acquisition Systems
  • Industrial Controls
  • Power-Grid Monitoring

MAX11043
4-Channel, 16-Bit, Simultaneous Sampling ADCs with PGA, Filter, and 8-/12-Bit Dual-Stage DAC
MAX11043: Typical Operating Circuit
Add to myAnalog

Add product to the Products section of myAnalog (to receive notifications), to an existing project or to a new project.

Create New Project
Ask a Question

Documentation

Learn More
Add to myAnalog

Add media to the Resources section of myAnalog, to an existing project or to a new project.

Create New Project

Hardware Ecosystem

Parts Product Life Cycle Description
Analog to Digital Converters (ADCs) 1
MAX1326 PRODUCTION 8-/4-/2-Channel, 14-Bit, Simultaneous-Sampling ADCs with ±10V, ±5V, and 0 to +5V Analog Input Ranges
Modal heading
Add to myAnalog

Add product to the Products section of myAnalog (to receive notifications), to an existing project or to a new project.

Create New Project

Tools & Simulations


Evaluation Kits

MAX11043ATLEVKIT

Evaluation Kit for the MAX11043

Features and Benefits

  • 40MHz SPI Interface
  • Windows XP-, Windows Vista-, and Windows 7-Compatible Software
  • Time Domain and FFT Plotting in the EV Kit Software
  • Collects Up to 4 Mega Samples for Each of the 4 Channels
  • USB-PC Connection
  • Proven PCB Layout
  • Fully Assembled and Tested

Product Details

The MAX11043ATL evaluation kit (EV kit) provides a proven design to evaluate the MAX11043 4-channel, 16-bit, simultaneous-sampling ADCs. The EV kit also includes Windows XP®-, Windows Vista®-, and Windows® 7-compatible software that provides a simple graphical user interface (GUI) for exercising the features of the IC.
The EV kit is installed with a MAX11043ATL+ in a 40-pin TQFN package with an exposed pad.

Applications

  • Automotive Radar Systems
  • Data Acquisition Systems
  • Industrial Controls
  • Power-Grid Monitoring

MAX11043ATLEVKIT
Evaluation Kit for the MAX11043

Latest Discussions

Recently Viewed