MAX1098B

10-Bit Serial-Output Temperature Sensor with 5-Channel ADC

Viewing:

Overview

  • Local and Remote Temperature Sensing
  • 12-Bit Resolution for Temperature and 10-Bit Resolution for Voltage Inputs
  • ±1°C Accuracy from -40°C to +85°C
  • Fully Differential Inputs
  • Single-Supply Operation
    • +4.75V to +5.25V (MAX1098)
    • +2.7V to +3.6V (MAX1099)
  • 3-Wire SPI/QSPI/MICROWIRE-Compatible Interface
  • Internal Precision Voltage Reference
    • 2.50V (MAX1098)
    • 1.20V (MAX1099)
  • Space-Saving 16-Pin SSOP Package

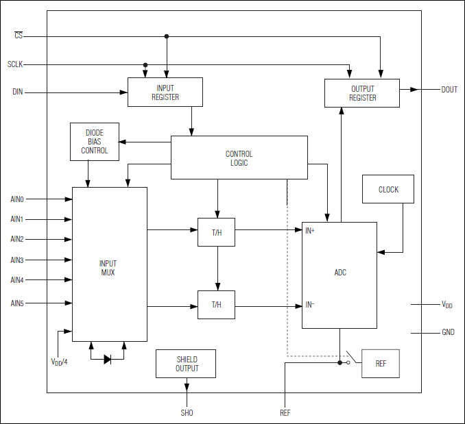
The MAX1098/MAX1099 implement both local and remote temperature sensing with 10-bit resolution, using +5V and +3V supply voltages, respectively. Accuracy is ±1°C from 0°C to +70°C, with no calibration needed. The devices feature an algorithmic switched-capacitor analog-to-digital converter (ADC), on-chip clock, and 3-wire serial interface compatible with SPI, QSPI, and MICROWIRE®.

The MAX1098/MAX1099 also perform fully differential voltage measurements with 10-bit resolution and separate track-and-hold (T/N) for positive and negative inputs. Both devices accept versatile input modes consisting of two 3-channel signal pairs, five 1-channel signals relative to AIN5, or VDD/4 relative to ground. An external reference may be used for more accurate voltage measurements.

Typical power consumption is only 1.3mW (MAX1099). A shutdown mode and two standby modes provide multiple strategies for prolonging battery life in portable applications that require limited sampling throughput.

The MAX1098/MAX1099 are available in 16-pin SSOP packages.

Applications

  • Communication Systems
  • Handheld Instruments (PDAs, Palmtops)
  • Industrial Process Controls
  • Medical Equipment

MAX1098B
10-Bit Serial-Output Temperature Sensor with 5-Channel ADC
MAX1098, MAX1098A, MAX1098B, MAX1098C, MAX1099, MAX1099A, MAX1099B, MAX1099C: Functional Diagram
Add to myAnalog

Add product to the Products section of myAnalog (to receive notifications), to an existing project or to a new project.

Create New Project
Ask a Question

Documentation

Learn More
Add to myAnalog

Add media to the Resources section of myAnalog, to an existing project or to a new project.

Create New Project

Software Resources

Can't find the software or driver you need?

Request a Driver/Software

Hardware Ecosystem

Parts Product Life Cycle Description
Analog to Digital Converters (ADCs) 3
MAX1298 LAST TIME BUY 12-Bit Serial-Output Temperature Sensors with 5-Channel ADC
MAX1299 LAST TIME BUY 12-Bit Serial-Output Temperature Sensors with 5-Channel ADC
MAX128 PRODUCTION Multirange, +5V, 12-Bit DAS with 2-Wire Serial Interface
Modal heading
Add to myAnalog

Add product to the Products section of myAnalog (to receive notifications), to an existing project or to a new project.

Create New Project

Latest Discussions

No discussions on MAX1098B yet. Have something to say?

Start a Discussion on EngineerZone®

Recently Viewed