MAX107

Obsolete

Dual, 6-Bit, 400Msps ADC with On-Chip, Wideband Input Amplifier

Viewing:

Overview

  • Two Matched 6-Bit, 400Msps ADCs
  • Excellent Dynamic Performance
    • 36.7dB SINAD at fIN ≈ 125MHz and
    • fCLK ≈ 400MHz
  • Typical INL and DNL: ±0.25LSB
  • Channel-to-Channel Phase Matching: ±0.2°
  • Channel-to-Channel Gain Matching: ±0.04dB
  • 6:12 Demultiplexer reduces the Data Rates to 200MHz
  • Low Error Rate: 1016 Metastable States at 400Msps
  • LVDS Digital Outputs in Two's Complement Format

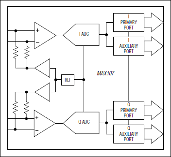
The MAX107 is a dual, 6-bit, analog-to-digital converter (ADC) designed to allow fast and precise digitizing of in-phase (I) and quadrature (Q) baseband signals. The MAX107 converts the analog signals of both I and Q components to digital outputs at 400Msps while achieving a signal-to-noise ratio (SNR) of typically 37dB with an input frequency of 125MHz, and an integral nonlinearity (INL) and differential nonlinearity (DNL) of ±0.25 LSB. The MAX107 analog input preamplifiers feature a 400MHz, -0.5dB, and a 1.5GHz, -3dB analog input bandwidth. Matching channel-to-channel performance is typically 0.04dB gain, 0.1LSB offset, and 0.2 degrees phase. Dynamic performance is 36.7dB signal-to-noise plus distortion (SINAD) with a 125MHz analog input signal and a sampling speed of 400MHz. A fully differential comparator design and encoding circuits reduce out-of-sequence errors, and ensure excellent metastable performance of only one error per 1016 clock cycles.

In addition, the MAX107 provides LVDS digital outputs with an internal 6:12 demultiplexer that reduces the output data rate to one-half the sample clock rate. Data is output in two's complement format. The MAX107 operates from a +5V analog supply and the LVDS output ports operate at +3.3V. The data converter's typical power dissipation is 2.6W. The device is packaged in an 80-pin, TQFP package with exposed paddle, and is specified for the extended (-40°C to +85°C) temperature range. For a higher-speed, 800Msps version of the MAX107, please refer to the MAX105 data sheet.

Applications

  • Communication Systems
  • Test Instrumentation
  • VSAT Receivers
  • Wireless Local Area Networks (WLANs)

MAX107
Dual, 6-Bit, 400Msps ADC with On-Chip, Wideband Input Amplifier
MAX107: Block Diagram
Add to myAnalog

Add product to the Products section of myAnalog (to receive notifications), to an existing project or to a new project.

Create New Project
Ask a Question

Documentation

Learn More
Add to myAnalog

Add media to the Resources section of myAnalog, to an existing project or to a new project.

Create New Project

Software Resources

Can't find the software or driver you need?

Request a Driver/Software

Hardware Ecosystem

Parts Product Life Cycle Description
Analog to Digital Converters (ADCs) 6
MAX105 PRODUCTION Dual, 6-Bit, 800Msps ADC with On-Chip, Wideband Input Amplifier
MAX1002 Obsolete Low-Power, 60Msps, Dual, 6-Bit ADC
MAX1003 PRODUCTION Low-Power, 90Msps, Dual 6-Bit ADC
MAX104 Obsolete ±5V, 1Gsps, 8-Bit ADC with On-Chip 2.2GHz Track/Hold Amplifier
MAX106 Obsolete ±5V, 600Msps, 8-Bit ADC with On-Chip 2.2GHz Bandwidth Track/Hold Amplifier
MAX108 Obsolete ±5V, 1.5Gsps, 8-Bit, Ultra High-Speed, A to D Converter with On-Chip 2.2GHz Track/Hold Amplifier
Modal heading
Add to myAnalog

Add product to the Products section of myAnalog (to receive notifications), to an existing project or to a new project.

Create New Project

Latest Discussions

No discussions on MAX107 yet. Have something to say?

Start a Discussion on EngineerZone®

Recently Viewed