LTC1407-1
PRODUCTIONSerial 12-Bit/14-Bit, 3Msps Simultaneous Sampling ADCs with Shutdown
- Part Models
- 8
- 1ku List Price
- Starting From $5.50
Overview
- 3Msps Sampling ADC with Two Simultaneous Differential Inputs
- 1.5Msps Throughput per Channel
- Low Power Dissipation: 14mW (Typ)
- 3V Single Supply Operation
- ±1.25V Differential Input Range
- Pin Compatible 0V to 2.5V Input Range Version (LTC1407/LTC1407A)
- 2.5V Internal Bandgap Reference with External Overdrive
- 3-Wire Serial Interface
- Sleep (10μW) Shutdown Mode
- Nap (3mW) Shutdown Mode
- 80dB Common Mode Rejection at 100kHz
- Tiny 10-Lead MS Package
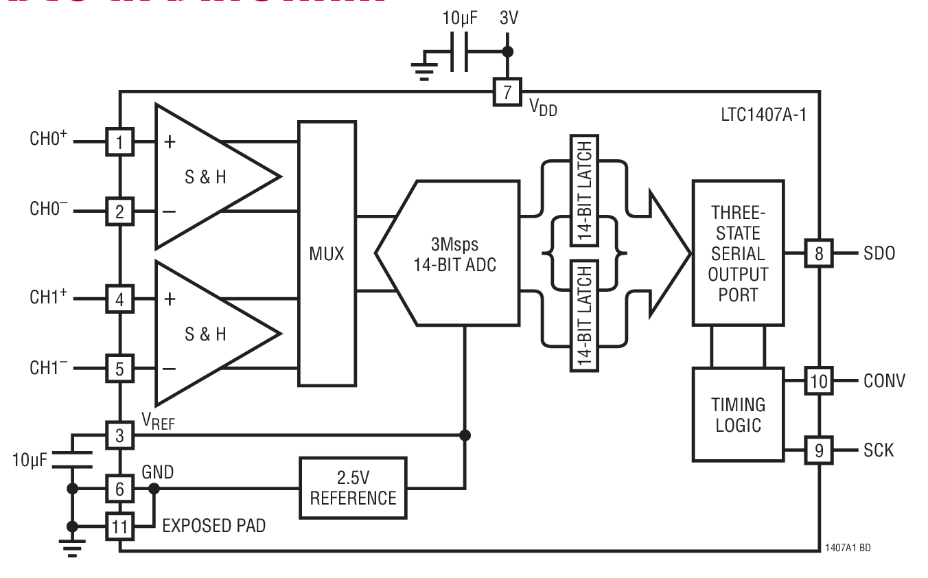
The LTC1407-1/LTC1407A-1 are 12-bit/14-bit, 3Msps ADCs with two 1.5Msps simultaneously sampled differential inputs. The devices draw only 4.7mA from a single 3V supply and come in a tiny 10-lead MS package. A sleep shutdown feature lowers power consumption to 10μW.The combination of speed, low power and tiny package makes the LTC1407-1/LTC1407A-1 suitable for high speed,portable applications.
The LTC1407-1/LTC1407A-1 contain two separate differential inputs that are sampled simultaneously on the rising edge of the CONV signal. These two sampled inputs are then converted at a rate of 1.5Msps per channel.
The 80dB common mode rejection allows users to eliminate ground loops and common mode noise by measuring signals differentially from the source.
The devices convert –1.25V to 1.25V bipolar inputs differentially.The absolute voltage swing for CH0+, CH0–, CH1+ and CH1– extends from ground to the supply voltage.
The serial interface sends out the two conversion results in 32clocks for compatibility with standard serial interfaces.
| Resolution | INL (typ/max) | Input Range | |
| LTC1407 | 12 bits | 0.25 LSB typ / 2 LSB max | 0V-2.5V |
| LTC1407A | 14 bits | 0.5 LSB typ / 4 LSB max | 0V-2.5V |
| LTC1407-1 | 12 bits | 0.25 LSB typ / 2 LSB max | ±1.25V |
| LTC1407A-1 | 14 bits | 0.5 LSB typ / 4 LSB max | ±1.25V |
Applications
- Telecommunications
- Data Acquisition Systems
- Uninterrupted Power Supplies
- Multiphase Motor Control
- I & Q Demodulation
- Industrial Radio
Documentation
Data Sheet 1
Reliability Data 1
User Guide 1
Technical Articles 1
Product Selector Card 4
ADI has always placed the highest emphasis on delivering products that meet the maximum levels of quality and reliability. We achieve this by incorporating quality and reliability checks in every scope of product and process design, and in the manufacturing process as well. "Zero defects" for shipped products is always our goal. View our quality and reliability program and certifications for more information.
| Part Model | Pin/Package Drawing | Documentation | CAD Symbols, Footprints, and 3D Models |
|---|---|---|---|
| LTC1407ACMSE-1#PBF | 10-Lead MSOP w/ EP | ||
| LTC1407ACMSE-1#TRPBF | 10-Lead MSOP w/ EP | ||
| LTC1407AIMSE-1#PBF | 10-Lead MSOP w/ EP | ||
| LTC1407AIMSE-1#TRPBF | 10-Lead MSOP w/ EP | ||
| LTC1407CMSE-1#PBF | 10-Lead MSOP w/ EP | ||
| LTC1407CMSE-1#TRPBF | 10-Lead MSOP w/ EP | ||
| LTC1407IMSE-1#PBF | 10-Lead MSOP w/ EP | ||
| LTC1407IMSE-1#TRPBF | 10-Lead MSOP w/ EP |
| Part Models | Product Lifecycle | PCN |
|---|---|---|
|
Jun 5, 2024 - 24_0004 Epoxy Change from Henkel 8290 to 8290A for MSOP (3) |
||
| LTC1407ACMSE-1#PBF | PRODUCTION | |
| LTC1407ACMSE-1#TRPBF | PRODUCTION | |
| LTC1407AIMSE-1#PBF | PRODUCTION | |
| LTC1407AIMSE-1#TRPBF | PRODUCTION | |
| LTC1407CMSE-1#PBF | PRODUCTION | |
| LTC1407CMSE-1#TRPBF | PRODUCTION | |
| LTC1407IMSE-1#PBF | PRODUCTION | |
| LTC1407IMSE-1#TRPBF | PRODUCTION | |
|
Feb 4, 2020 - 20_0130 Laser Top Mark Conversion for 10-Lead MSOP Packages Assembled in ADPG and UTAC |
||
| LTC1407ACMSE-1#PBF | PRODUCTION | |
| LTC1407ACMSE-1#TRPBF | PRODUCTION | |
| LTC1407AIMSE-1#PBF | PRODUCTION | |
| LTC1407AIMSE-1#TRPBF | PRODUCTION | |
| LTC1407CMSE-1#PBF | PRODUCTION | |
| LTC1407CMSE-1#TRPBF | PRODUCTION | |
| LTC1407IMSE-1#PBF | PRODUCTION | |
| LTC1407IMSE-1#TRPBF | PRODUCTION | |
This is the most up-to-date revision of the Data Sheet.
Software Resources
Evaluation Software 1
LinearLab Tools
A collection of Matlab and Python programs that provide direct access to Linear Technology’s data converter evaluation boards.
Can't find the software or driver you need?
Hardware Ecosystem
| Parts | Product Life Cycle | Description |
|---|---|---|
| Interface Transceivers & Isolators 1 | ||
| LTM2883 | PRODUCTION | SPI/Digital or I2C μModule Isolator with Adjustable ±12.5V and 5V Regulated Power |
Evaluation Kits
Latest Discussions
No discussions on LTC1407-1 yet. Have something to say?
Start a Discussion on EngineerZone®