LT1641

PRODUCTION

Positive High Voltage Hot Swap Controller

Viewing:

Overview

  • Allows Safe Board Insertion and Removal from a Live Backplane
  • Controls Supply Voltage from 9V to 80V
  • Programmable Analog Foldback Current Limiting
  • High Side Drive for an External N-Channel
  • Automatic Retry Capability
  • User Programmable Supply Voltage Power-Up Rate
  • Undervoltage Lockout
  • Overvoltage Protection
  • Available in 8-Lead SO Package

The LT1641 is an 8-pin Hot Swap controller that allows a board to be safely inserted and removed from a live backplane. Using an external N-channel pass transistor, the board supply voltage can be ramped up at a programmable rate. A high side switch driver controls an N-channel gate for supply voltages ranging from 9V to 80V.

The chip features a programmable analog foldback current limit circuit. If the chip remains in current limit for more than a programmable time, the N-channel pass transistor turns off and is optionally set to automatically restart after a time-out delay.

The PWRGD output indicates when the output voltage, sensed by the FB pin, is within tolerance. The ON pin provides programmable undervoltage lockout.

The LT1641-1/LT1641-2 are recommended for new designs.

The LT1641 is available in the 8-lead SO package.

Applications

  • Hot Board Insertion
  • Electronic Circuit Breaker
  • Industrial High Side Switch/Circuit Breaker
  • 24V/48V Industrial/Alarm Systems

LT1641
Positive High Voltage Hot Swap Controller
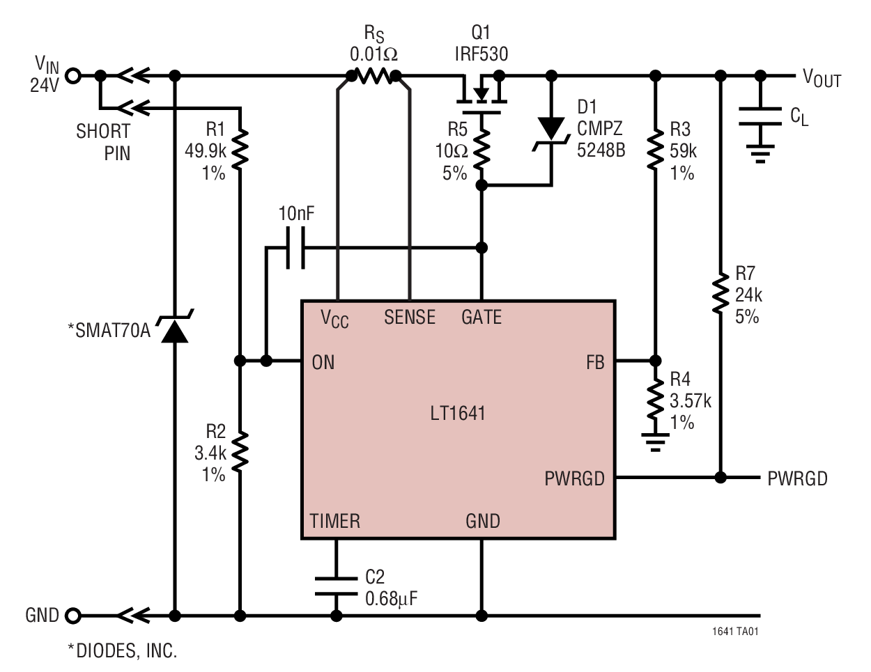
24V Input Voltage Automatic Restart Application Product Package 1
Add to myAnalog

Add product to the Products section of myAnalog (to receive notifications), to an existing project or to a new project.

Create New Project
Ask a Question

Documentation

Data Sheet

This is the most up-to-date revision of the Data Sheet.

Learn More
Add to myAnalog

Add media to the Resources section of myAnalog, to an existing project or to a new project.

Create New Project

Software Resources

Can't find the software or driver you need?

Request a Driver/Software

Hardware Ecosystem

Parts Product Life Cycle Description
Protection Switches & Controllers 1
LT4256-1 LT4256-2 Positive High Voltage Hot Swap Controllers
Modal heading
Add to myAnalog

Add product to the Products section of myAnalog (to receive notifications), to an existing project or to a new project.

Create New Project

Tools & Simulations

LTspice


Models for the following parts are available in LTspice:

  • LT1641-1
  • LT1641-2
LTspice

LTspice® is a powerful, fast and free simulation software, schematic capture and waveform viewer with enhancements and models for improving the simulation of analog circuits.

Latest Discussions

Recently Viewed