Two engineers working in the lab

Save time and deliver your solutions faster with ADI’s new suite of precision technology signal chains. Align your applications ranging from Smart Industry to Instrumentation, Electrification to Digital Health, to exactly the right precision technology combinations.

Tailor your signal chain with confidence

HMC7545

Obsolete

14.2 Gbps Asynchronous 4-Channel Signal Conditioner

Viewing:

Overview

  • Continuous time linear equalizer (CTLE) with up to 18 dB equalization
  • Loss of signal (LOS) detection with programmable threshold and hysteresis
  • Driver performance
      Programmable differential swing: 400 mV p-p differential to 900 mV p-p differential
     Programmable driver output with up to 12 dB de-emphasis
  • Automatic electrical idle and receiver detection
  • Output polarity inversion and automatic output squelch
  • Single supply (2.5 V or 3.3 V)
  • Low power operation: 80 mW per channel
      Per lane power-down options
  • Flexible configuration interface: pin strap, 2-wire interface, or EEPROM

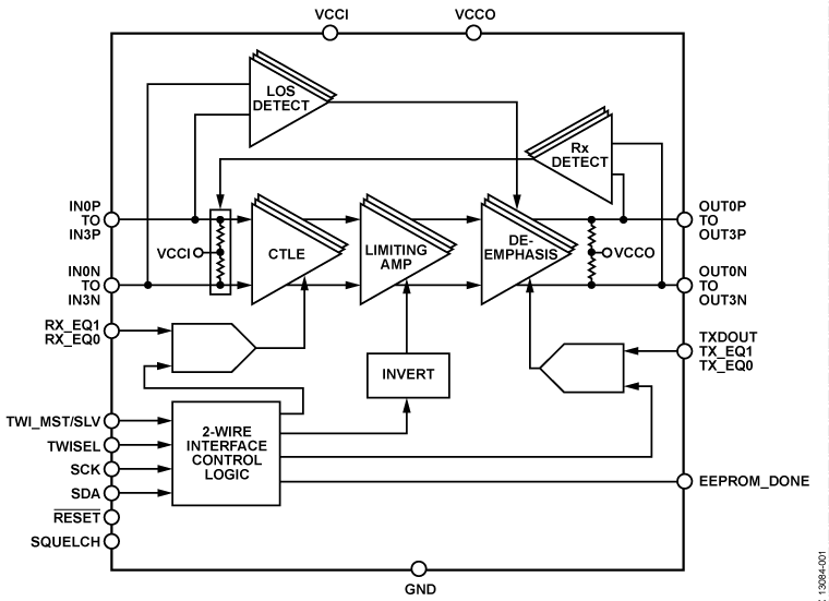
The HMC7545 is a unidirectional, quad-channel, protocol and data rate agnostic, asynchronous signal conditioner, designed for short and intermediate range optical modules, line cards, and backplane applications operating at up to 14.2 Gbps.


Each channel provides programmable input equalization, LOS and receiver detection, automatic output squelch, programmable output swing and output de-emphasis.


All high speed differential inputs and outputs of the HMC7545 are current mode logic (CML), terminated on-chip with 50 Ω to the positive supply, and can be dc-coupled or ac-coupled.


The device uses a single supply, 2.5 V or 3.5 V, and its typical power dissipation is less than 80 mW per channel.


The HMC7545 is packaged in a 36-lead, 4 mm × 7 mm LFCSP package and operates from -40°C to +85°C.


Applications

  • QSFP+ direct attach active copper modules
  • 10 Gb, 40 Gb Ethernet and OTN line cards
  • 10 Gb, 40 Gb backplane drivers
  • 8 Gb, 16 Gb Fibre Channel and InfiniBand® EDR line cards and backplane drivers
  • 8 Gb, 10 Gb, 16 Gb active optical modules
  • 8 Gb, 10 Gb, 16 Gb active copper cable assemblies
  • 1.5 Gb, 3 Gb, 6 Gb, 12 Gb SAS/SATA
  • PCIe 1.x, 2.0, 3.0
  • Broadband and automatic test and measurement

HMC7545
14.2 Gbps Asynchronous 4-Channel Signal Conditioner
HMC7545 Functional Block Diagram
Add to myAnalog

Add product to the Products section of myAnalog (to receive notifications), to an existing project or to a new project.

Create New Project
Ask a Question

Documentation

Learn More
Add to myAnalog

Add media to the Resources section of myAnalog, to an existing project or to a new project.

Create New Project

Software Resources

Can't find the software or driver you need?

Request a Driver/Software

Evaluation Kits

EVAL-HMC7545

HMC7545 Evaluation Board

Product Details

HMC7545AB evaluation board is enables system designers to evaluate the features and specifications via graphical user interface. HMC7545AB runs off a signal supply and GUI allows the designers to validate high performance receive CTLE equalization and transmit de-emphasis capabilities as well as out of band signaling and receive detect functions required by SAS/SATA and PCI Express. The user guide provide detailed description of the evaluation board and GUI.

EVAL-HMC7545
HMC7545 Evaluation Board

Latest Discussions

Recently Viewed