DS1259

Obsolete

Battery Manager Chip

Viewing:

Overview

  • Facilitates uninterruptible power
  • Uses battery only when primary VCC is not available
  • Low forward voltage drop
  • Power fail signal interrupts processor or write protects memory
  • Consumes less than 100nA of battery current
  • Low battery warning signal
  • Battery can be electrically disconnected upon command
  • Battery will automatically reconnect when VCC is applied
  • Mates directly with DS1212 Nonvolatile Controller x 16 Chip to back up 16 RAMs
  • Optional 16-pin SOIC surface-mount package

The DS1259 Battery Manager Chip is a low-cost battery management system for portable and nonvolatile electronic equipment. A battery connected to the battery input pin supplies power to CMOS electronic circuits when primary power is lost through an efficient switch via the VCCO pins. When power is supplied from the battery, the power-fail signal is active to warn electronic reset circuits of the power status. Energy loss during shipping and handling is avoided by pulsing reset, thereby causing the battery to be isolated from other elements in the circuits.

DS1259
Battery Manager Chip
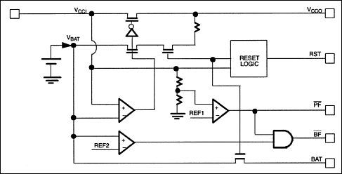
DS1259: Block Diagram
Add to myAnalog

Add product to the Products section of myAnalog (to receive notifications), to an existing project or to a new project.

Create New Project
Ask a Question

Documentation

Learn More
Add to myAnalog

Add media to the Resources section of myAnalog, to an existing project or to a new project.

Create New Project

Software Resources

Can't find the software or driver you need?

Request a Driver/Software

Latest Discussions

No discussions on DS1259 yet. Have something to say?

Start a Discussion on EngineerZone®

Recently Viewed