Quantic X-Microwave

Analog Devices' RF and microwave components are now also available as X-MWblock® drop-in evaluation modules from X-Microwave.

Get the X-MWblock® drop-in module for this part.

ADRF6720-27

Obsolete

Wideband (400 MHz TO 3 GHz) Quadrature Modulator with Integrated PLL/VCOs and 2.68 V Input Bias

Viewing:

Overview

  • I/Q modulator with integrated fractional-N PLL
  • RF output frequency range: 400 MHz to 3000 MHz
  • Internal LO frequency range: 356.25 MHz to 2855 MHz
  • Output P1dB: 10.8 dBm at 2140 MHz
  • Output IP3: 31.1 dBm at 2140 MHz
  • Carrier feedthrough: −44.3 dBm at 2140 MHz
  • Sideband suppression: −40.8 dBc at 2140 MHz
  • Noise floor: −159.5 dBm/Hz at 2140 MHz
  • Baseband 1 dB modulation bandwidth: >1000 MHz
  • Baseband input bias level: 2.68 V
  • Power supply: 3.3 V/425 mA
  • Integrated RF tunable balun allowing single-ended RF output
  • Multicore integrated VCOs
  • HD3/IP3 optimization
  • Sideband suppression and carrier feedthrough optimization
  • High-side/low-side LO injection
  • Programmable via 3-wire serial port interface (SPI)
  • 40-lead 6 mm × 6 mm LFCSP

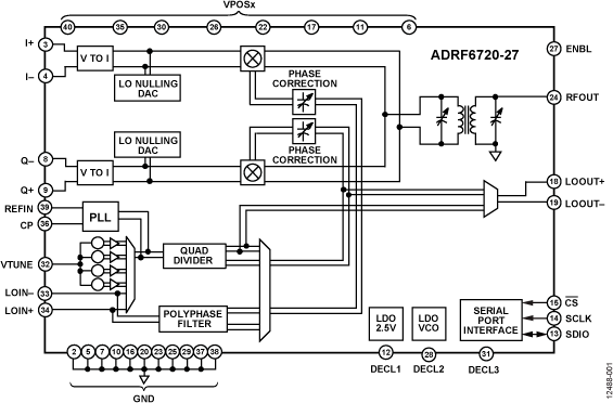
The ADRF6720-27 is a wideband quadrature modulator with an integrated synthesizer ideally suited for 3G and 4G communication systems. The ADRF6720-27 consists of a high linearity broadband modulator, an integrated fractional-N phase-locked loop (PLL), and four low phase noise multicore voltage controlled oscillators (VCOs).

The ADRF6720-27 local oscillator (LO) signal can be generated internally via the on-chip integer-N and fractional-N synthesizers, or externally via a high frequency, low phase noise LO signal. The internal integrated synthesizer enables LO coverage from 356.25 MHz to 2855 MHz using the multicore VCOs. In the case of internal LO generation or external LO input, quadrature signals are generated with a divide by 2 phase splitter. When the ADRF6720-27 is operated with an external 1 × LO input, a polyphase filter generates the quadrature inputs to the mixer.

The ADRF6720-27 offers digital programmability for carrier feedthrough optimization, sideband suppression, HD3/IP3 optimization, and high-side or low-side LO injection.

The ADRF6720-27 is fabricated using an advanced silicon-germanium BiCMOS process. It is available in a 40-lead, RoHS-compliant, 6 mm × 6 mm LFCSP package with an exposed pad. Performance is specified over the −40°C to +85°C temperature range.

Applications

  • 2G/3G/4G/LTE broadband communication systems
  • Microwave point-to-point radios
  • Satellite modems
  • Military/aerospace
  • Instrumentation

ADRF6720-27

Wideband (400 MHz TO 3 GHz) Quadrature Modulator with Integrated PLL/VCOs and 2.68 V Input Bias

ADRF6720-27 Functional Block Diagram ADRF6720-27 Pin Configuration
Add to myAnalog

Add product to the Products section of myAnalog (to receive notifications), to an existing project or to a new project.

Create New Project
Ask a Question

Documentation

Learn More
Add to myAnalog

Add media to the Resources section of myAnalog, to an existing project or to a new project.

Create New Project

Software Resources

Can't find the software or driver you need?

Request a Driver/Software

Tools & Simulations

ADIsimRF

ADIsimRF is an easy-to-use RF signal chain calculator. Cascaded gain, noise, distortion and power consumption can be calculated, plotted and exported for signal chains with up to 50 stages. ADIsimRF also includes an extensive data base of device models for ADI’s RF and mixed signal components.

Open Tool

S-Parameter 1


Evaluation Kits

EVAL-ADRF6720-27

ADRF6720-27 Evaluation Board

Product Details

ADRF6720-27-EVALZ is a full featured evaluation board allowing all the necessary support circuitry to operate the ADRF6720-27 in its various configurations. The evaluation board includes an on-board USB to allow for register programming via the SPI port of the ADRF6720-27. For ease of evaluation, a footprint for an optional crystal oscillator for the PLL reference input is integrated on the board, therefore not requiring an additional signal source. The output of the modulator can be driven to the ADL5320 driver amplifier. The ADRF6720-27-EVALZ is a 6 layer, FR-4 based evaluation board. A +3.3 V source is required. The required software that complements the evaluation board can be found below.

EVAL-ADRF6720-27
ADRF6720-27 Evaluation Board

Latest Discussions

No discussions on ADRF6720-27 yet. Have something to say?

Start a Discussion on EngineerZone®

Recently Viewed