ADP2119

PRODUCTION

2A, 1.2MHz Synchronous Step-Down DC-to-DC Regulator

Viewing:

Overview

  • Continuous output current: 2A
  • 145 mΩ and 70 mΩ integrated FET
  • Input voltage range from 2.3 V to 5.5 V
  • Output voltage from 0.6V to VIN
  • Precision threshold enable input
  • ±1.5% output accuracy
  • See datasheet for additional features

The ADP2119 / ADP2120 are low quiescent current, synchronous, step-down DC-to -DC regulators in a compact 3mm x 3mm LFCSP_WD package. Both Devices use current mode, constant frequency pulse-width modulation (PWM) control scheme for excellent stability and transient response. Under light load condition, they can be configured to operate in pulse frequency modulation (PFM) mode that reduces switching frequency to save power.

The ADP2119 / ADP2120 can support input voltages from 2.3V to 5.5V. The output voltage can be adjusted from 0.6V to input voltage (VIN) for the adjustable version, while the fixed output version is available in preset output voltage options of 3.3V, 2.5V, 1.8V, 1.5V ,1.2V and 1.0V. The ADP2119 / ADP2120 require minimal external parts and provide a high efficiency solution with their integrated power switches, synchronous rectifier, and internal compensation. Each IC draws less than 3 μA current from the input source when it is disabled. Other key features include under voltage lockout(UVLO), integrated soft start to limit inrush current at startup, overvoltage protection (OVP), over current protection (OCP) and thermal shutdown (TSD).

APPLICATIONS
  • Point of load conversion
  • Communications and networking equipment
  • Industrial and instrumentation
  • Consumer electronics
  • Medical appliances

ADP2119
2A, 1.2MHz Synchronous Step-Down DC-to-DC Regulator
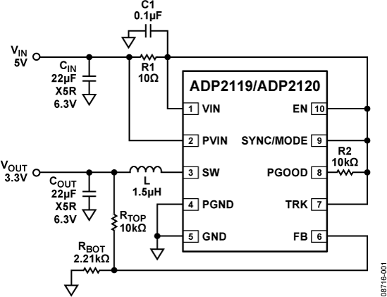
ADP2119/ADP2120 Typical Application Diagram
Add to myAnalog

Add product to the Products section of myAnalog (to receive notifications), to an existing project or to a new project.

Create New Project
Ask a Question

Documentation

Learn More
Add to myAnalog

Add media to the Resources section of myAnalog, to an existing project or to a new project.

Create New Project

Software Resources

Can't find the software or driver you need?

Request a Driver/Software

Tools & Simulations

LTspice


Models for the following parts are available in LTspice:

  • ADP2119-1.0
  • ADP2119-1.2
  • ADP2119-1.5
  • ADP2119-1.8
  • ADP2119-2.5
  • ADP2119-3.3
  • ADP2119-ADJ

ADP21xx Buck Regulator Design Tool

Microsoft Excel download tool from ADIsimPower to generate a power supply design complete with a schematic, bill of materials, and performance specifications.

Open Tool

SIMPLIS Models 1

LTspice

LTspice® is a powerful, fast and free simulation software, schematic capture and waveform viewer with enhancements and models for improving the simulation of analog circuits.


Evaluation Kits

EVAL-ADP2119

ADP2119 Evaluation Board

Product Details

The ADP2119/ADP2120 evaluation boards provide an easy way to evaluate the device. This user guide describes how to quickly set up the board to collect performance data. Full details on the ADP2119/ADP2120 are available in the ADP2119/ADP2120 data sheet, which is available from Analog Devices, Inc., and should be consulted in conjunction with this user guide when using the evaluation boards.

The ADP2119/ADP2120 run from input voltages of 2.3 V to 5.5 V and require minimal external components to provide a high efficiency solution with integrated power switch, synchronous rectifier, and internal compensation.

eval board
AD-FMCADC7-EBZ

ADL5567 & AD9625 Analog Signal Chain Evaluation and ADF4355-2 Wideband Synthesizer with VCO

Features and Benefits

  • Single channel of 2.5 GSPS conversion utilizing JESD204B high speed serial interface
  • Driver amplifier interface with 20dB voltage gain adjustment
  • On-board PLL and VCO setup for clocking or external clocking
  • True DC coupled input and analog input frontend to the ADC, BW = DC to 1.8GHz
  • Product Details

    The AD-FMCADC7-EBZ is a single channel high speed data acquisition board featuring the AD9625 12bit, ADC sampling at 2500 MSPS and a ADL5567 low distortion, 4.8 GHz, differential amplifier driving the converter. The FMC form factor supports the JESD204B high speed serial interface. All clocking is supported using the on-board ADF4355-2 wideband PLL with VCO. This product is designed for sampling wide bandwidth analog signals from DC to 1.8GHz. The combination of wide input bandwidth, high sampling rate, and excellent linearity of the AD9625 is ideally suited for spectrum analyzers, data acquisition systems, and a wide assortment of military electronics applications.


    The board meets most of the FMC specifications in terms of mechanical size, mounting hole locations, and more. Although this board does meet most of the FMC specifications, it’s not meant as a commercial off the shelf (COTS) board. If you want a commercial, ready to integrate product, please refer to one of the many FMC manufacturers and the FMC specification (ANSI/VITA 57.1).


    This board is targeted to use the ADI reference designs that work with Xilinx development systems. ADI provides complete source (HDL and software) to re-create those projects (minus the IP provided by the FPGA vendors, which we use), but may not provide enough info to port this to your custom platform.


    The design of the board is specifically tailored to allow for true DC coupling on the analog input of the amplifier throughout the signal chain to the converter. Yielding the widest spectrum possible for the AD-FMCADC7-EBZ.


    The reference design includes the device data capture via the JESD204B serial interface and the SPI interface. The samples are written to the external DDR-DRAM. It allows programming the device and monitoring it’s internal registers via SPI.

    eval board
    AD-FMCADC3-EBZ

    ADA4961 & AD9625 Analog Signal Chain Evaluation and Converter Synchronization

    Features and Benefits

    • 2.5 GSPS utilizing JESD204B high speed serial interface
    • Driver amplifier interface with 21dB voltage gain adjustment
    • Optional on-board or external clocking
    • Specific design and I/O added for multi-board synchronization

    Product Details

    The AD-FMCADC3-EBZ is a high speed data acquisition board featuring AD9625 single channel ADC at 2500 MSPS and the ADA4961 Low Distortion, 3.2 GHz, RF DGA driving the converter. The FMC form factor supports the JESD204B high speed serial interface. This product is designed for sampling wide bandwidth analog signals up to the second Nyquist zone. The combination of wide input bandwidth, high sampling rate, and excellent linearity of the AD9625 is ideally suited for spectrum analyzers, data acquisition systems, and a wide assortment of military electronics applications, such as radar and jamming/anti-jamming measures.

    The board meets most of the FMC specifications in terms of mechanical size, mounting hole locations, and more. Although this board does meet most of the FMC specifications, it’s not meant as a commercial off the shelf (COTS) board. If you want a commercial, ready to integrate product, please refer to one of the many FMC manufacturers and the FMC specification (ANSI/VITA 57.1). This board is targeted to use the ADI reference designs that work with Xilinx development systems. ADI provides complete source (HDL and software) to re-create those projects (minus the IP provided by the FPGA vendors, which we use), but may not provide enough info to port this to your custom platform.

    The design of the board is specifically tailored to synchronizing multiple AD-FMCADC3-EBZ boards together. For more information on synchronization please refer to A Test Method for Synchronizing Multiple GSPS Converters.

    The reference design includes the device data capture via the JESD204B serial interface and the SPI interface. The samples are written to the external DDR-DRAM. It allows programming the device and monitoring it’s internal registers via SPI.

    eval board
    AD-FMCADC2-EBZ

    AD9625 Evaluation and Synchronization

    Features and Benefits

    • 2.5 GSPS utilizing JESD204B high speed serial interface
    • Optional on-board or external clocking
    • Specific design and I/O added for multi-board synchronization

    Product Details

    The AD-FMCADC2-EBZ is a high-speed data acquisition board featuring the AD9625 single channel ADC at 2500 MSPS, in a FMC form factor which supports the JESD204B high speed serial interface. The AD9625 is a 12-bit monolithic sampling analog-to-digital converter (ADC) that operates at conversion rates of up to 2.5 GSPS. This product is designed for sampling wide bandwidth analog signals up to the second Nyquist zone. The combination of wide input bandwidth, high sampling rate, and excellent linearity of the AD9625 is ideally suited for spectrum analyzers, data acquisition systems, and a wide assortment of military electronics applications, such as radar and jamming/anti-jamming measures.

    The board meets most of the FMC specifications in terms of mechanical size, mounting hole locations, and more. Although this board does meet most of the FMC specifications, it’s not meant as a commercial off-the-shelf (COTS) board. If you want a commercial, ready to integrate product, please refer to one of the many FMC manufacturers and the FMC specification (ANSI/VITA 57.1).

    This board is targeted to use the ADI reference designs that work with Xilinx development systems. ADI provides complete source (HDL and software) to re-create those projects (minus the IP provided by the FPGA vendors, which we use), but may not provide enough info to port this to your custom platform

    The design of the board is specifically tailored to synchronizing multiple AD-FMCADC2-EBZ boards together.  For more information on synchronization please refer to A Test Method for Synchronizing Multiple GSPS Converters.

    The reference design includes the device data capture via the JESD204B serial interface and the SPI interface. The samples are written to the external DDR-DRAM. It allows programming the device and monitoring its internal registers via SPI.

    EVAL-ADP2119
    ADP2119 Evaluation Board
    AD-FMCADC7-EBZ
    ADL5567 & AD9625 Analog Signal Chain Evaluation and ADF4355-2 Wideband Synthesizer with VCO
    AD-FMCADC7-Front AD-FMCADC7-Back AD-FMCADC7-Combined
    AD-FMCADC3-EBZ
    ADA4961 & AD9625 Analog Signal Chain Evaluation and Converter Synchronization
    AD-FMCADC3-EBZ_Front AD-FMCADC3-EBZ_Back
    AD-FMCADC2-EBZ
    AD9625 Evaluation and Synchronization
    AD-FMCADC2-EBZ Eval Board AD-FMCADC2-EBZ Eval Board AD-FMCADC2-EBZ Eval Board

    Latest Discussions

    Recently Viewed