ADP1071-1

PRODUCTION

Isolated Synchronous Flyback Controller with Integrated iCoupler

Viewing:

Overview

  • Current mode controller for flyback topology
  • ADP1071-1: programmable LLM or CCM for high VIN applications
  • ADP1071-2: forced CCM operation
  • Programmable slope compensation
  • ntegrated 5kV Isolation (SOIC_W Package) or 3.0kV (LGA Package) Rated Dielectric Isolation Voltage with ADI’s, Patented iiCoupler technology
  • Wide voltage supply range
    • Primary VDD: up to 60 V (ADP1071-2 only)
    • Secondary VDD2: up to 36 V
  • Integrated 1 A primary side MOSFET driver
  • Integrated 1 A secondary side MOSFET drivers for synchronous rectification
  • Integrated error amplifier and <1% accurate reference voltage
  • Programmable frequency range: 50 kHz to 600 kHz
  • Duty cycle clamp limit 85%
  • Programmable soft start and soft start from precharged load
  • Protection features such as short circuit, output overvoltage, and overtemperature protection
  • Power saving LLM using MODE pin (ADP1071-1only)
  • Cycle by cycle input overcurrent protection
  • Precision enable UVLO with hysteresis
  • Frequency synchronization
  • Safety and regulatory approvals (pending)
  • UL recognition
  • CSA Component Acceptance Notice 5A
  • VDE certificate of conformity
    • CQC Certification per GB4943.1-2011
  • Available in 16-lead SOIC_W package and 24 terminal LGA package

The ADP1071-1/ADP1071-2 are pulse-width modulation (PWM) current mode fixed frequency synchronous flyback controllers designed for isolated dc-to-dc power supplies. Analog Devices proprietary iCouplers® are integrated in the ADP1071-1/ADP1071-2 to eliminate the bulky signal trans-formers and optocouplers that transmit signals over the isolation boundary. Integrating the iCouplers reduces system design complexity, cost, and component count and improves overall system reliability. With the integrated isolators and metal-oxide semiconductor field effect transistor (MOSFET) drivers on both the primary and the secondary side, the ADP1071-1/ADP1071-2 offer a compact system level design and yield a higher efficiency than a diode rectified flyback converter at heavy loads.

Output regulation is achieved by sensing the output voltage on the secondary side, where the feedback and the PWM signals are transmitted between the primary and secondary sides through the iCouplers.

The ADP1071-1/ADP1071-2 are offered in a 16-lead SOIC_W package with an isolation voltage rating of 5 kV rms. The ADP1071-2 is designed for isolated dc-to-dc applications typically with an input voltage less than 36 V, and the ADP1071-1 targets high input voltage applications, in which the dc input voltage can exceed 60 V.

The ADP1071-1/ADP1071-2 offer features such as input current protection, output overvoltage protection (OVP), undervoltage lockout (UVLO), precision enable with adjustable hysteresis, overtemperature protection (OTP), and power saving light load mode (LLM).

Applications

  • Isolated dc-to-dc or ac-to-dc power conversion
  • Telecom, industrial
  • Small cell
  • PoE powered device
  • Enterprise switches and routers

ADP1071-1
Isolated Synchronous Flyback Controller with Integrated iCoupler
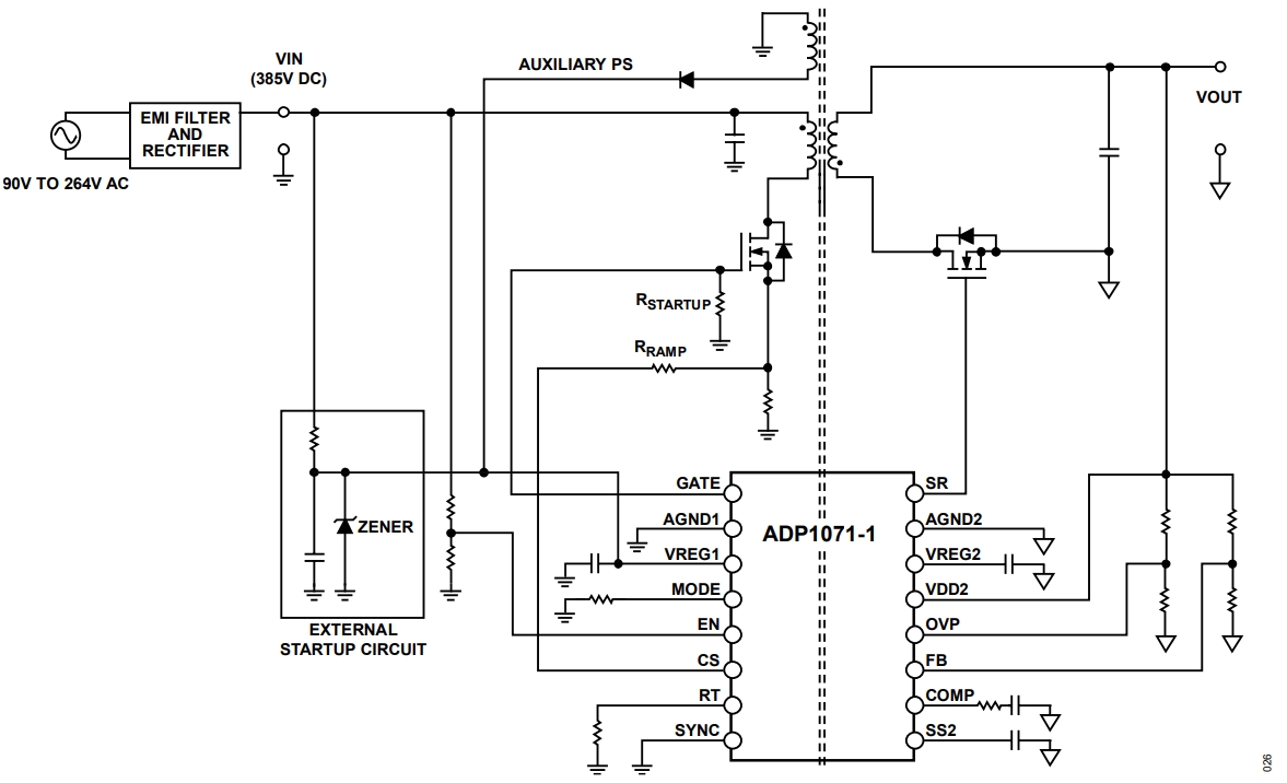
ADP1071-1 Typical Application Circuit ADP1071-1-1071-2 Functional Block Diagram ADP1071-1 Pin Configuration
Add to myAnalog

Add product to the Products section of myAnalog (to receive notifications), to an existing project or to a new project.

Create New Project
Ask a Question

Documentation

Learn More
Add to myAnalog

Add media to the Resources section of myAnalog, to an existing project or to a new project.

Create New Project

Software Resources

Can't find the software or driver you need?

Request a Driver/Software

Tools & Simulations

LTspice


Models for the following parts are available in LTspice:

  • ADP1071-1
  • ADP1071-2
LTspice

LTspice® is a powerful, fast and free simulation software, schematic capture and waveform viewer with enhancements and models for improving the simulation of analog circuits.


Evaluation Kits

eval board
EVAL-ADP1071-2

ADP1071-2 Evaluation Board

Features and Benefits

  • Full support evaluation kit for the ADP1071-1/ADP1071-2
  • 10 W flyback topology
  • 3.3 V output voltage (Vdc)
  • 3 A steady state
  • Auxiliary output of 8.0 Vdc, 10 mA
  • Forced CCM operation
  • Integrated drivers primary side MOSFET and secondary side synchronous rectifier
  • External reference signal tracking
  • Precision enable undervoltage lockout with hysteresis
  • Short-circuit, output overvoltage, and overtemperature protection
  • Cycle by cycle input overcurrent protection
  • Frequency synchronization
  • Soft start and soft stop functionality

Product Details

The ADP1071-2EBZ3.3V evaluation board allows users to evaluate the ADP1071-2 in a power supply application.

The ADP1071-2EBZ3.3V evaluation board is set up to act as an isolated power supply unit (PSU), with a rated load of 3.3 Vdc 3 A from a 36 Vdc to 60 Vdc source. There is also an auxiliary output of 8.0 Vdc, 10 mA. The operation of the converter is in continuous conduction mode (CCM).

All connectors and multiple test points allow easy access to all critical circuit nodes and pins of the ADP1071-2.

Multiple test points allow easy access to all critical circuit nodes and pins of the ADP1071-2.

Full data on the ADP1071-2 can be found in the ADP1071-2 data sheet, available from Analog Devices, Inc., which must be consulted in conjunction with this user guide when using the evaluation board.

EVAL-ADP1071-2
ADP1071-2 Evaluation Board
ADP1071-1 Evaluation Board ADP1071-1 Evaluation Board ADP1071-1 Evaluation Board ADP1071-2 Evaluation Board ADP1071-2E Evaluation Board ADP1071-2 Evaluation Board

Latest Discussions

No discussions on ADP1071-1 yet. Have something to say?

Start a Discussion on EngineerZone®

Recently Viewed