ADM6306

RECOMMENDED FOR NEW DESIGNS

Multiple Input Programmable Supervisory ICs

Viewing:

Overview

  • Adjustable input threshold voltage options: 0.4 V and 1.23 V
  • Pre-trimmed VCC threshold options (ADM6306)
    Increments between 2.5 V and 5 V
  • Temperature range: −40°C to +125°C
  • 5-lead SOT-23 package
  • Reset output stage: active low, open drain
  • Low power consumption: 5 μA typical
  • Power supply glitch immunity
  • Manual reset input (ADM6306)
  • 4 factory programmed reset timeout delays 1 ms, 20 ms, 140 ms, and
    1.12 sec (minimum)

The ADM6305 / ADM6306 are dual voltage supervisors designed to monitor two supplies and provide a reset signal to DSP- and microprocessor-based systems. Low supply current and a small form factor make these devices suitable for portable and battery-operated applications.

If a monitored power supply voltage falls below the minimum voltage threshold, a single active low output asserts triggering a system reset. Once all voltages rise above the selected threshold level, the reset signal remains low for the reset timeout period. Four reset timeout options are available.

The ADM6305 monitors two supplies via two adjustable resistor-programmable undervoltage reset inputs. Both RST IN1 and RST IN2 have a reset threshold of either 0.4 V or 1.23 V depending on the particular model; that is, the RST IN1 and RST IN2 threshold of the ADM6305DxARJZ model is 1.23 V, while in the case of ADM6305DxARJZ1 model, it is 0.4 V. The VCC input of the ADM6305 is not a monitored input.

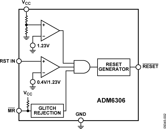
The ADM6306 has one adjustable undervoltage reset input, RST IN, which features a choice of reset threshold, 0.4 V or 1.23 V (see the Ordering Guide for more information). The ADM6306 incorporates a variety of internally pretrimmed VCC undervoltage threshold options for monitoring supply voltages in increments between 2.5 V and 5 V. The ADM6306 also includes a manual reset input.

The ADM6305 / ADM6306 RESET output remains valid as long as VCC exceeds 0.9 V.

The ADM6305 / ADM6306 are available in a 5-lead SOT-23 package. These devices are specified over the temperature range of −40°C to +125°C.

APPLICATIONS

  • Portable/battery-operated equipment
  • Microprocessor systems
  • Multivoltage applications

ADM6306
Multiple Input Programmable Supervisory ICs
ADM6306 Functional Block Diagram
Add to myAnalog

Add product to the Products section of myAnalog (to receive notifications), to an existing project or to a new project.

Create New Project
Ask a Question

Documentation

Learn More
Add to myAnalog

Add media to the Resources section of myAnalog, to an existing project or to a new project.

Create New Project

Software Resources

Can't find the software or driver you need?

Request a Driver/Software

Latest Discussions

Recently Viewed