ADH534S

RECOMMENDED FOR NEW DESIGNS

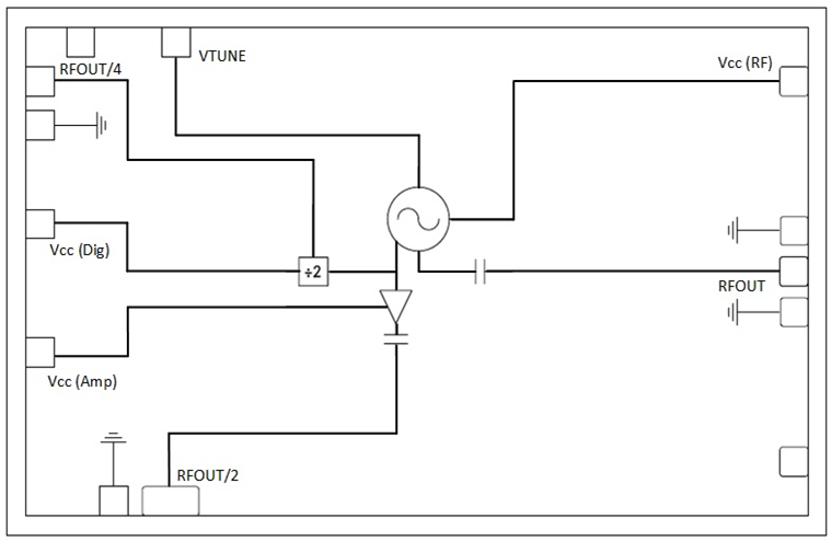
Aerospace, GaAs, InGaP, HBT, MMIC, 10.6 GHz to 11.8 GHz, VCO with Fo/2 and Fo/4 Frequency Output.

Viewing:

Overview

  • Triple Output:
    • Fo = 10.6 GHz – 11.8 GHz
    • Fo/2 = 5.3 GHz – 5.9 GHz
    • Fo/4 = 2.65 GHz – 2.95 GHz
  • Pout: + 11 dBm Typical
  • Phase Noise: -110 dBc/Hz @ 100 kHz Typ
  • No External Resonator Needed
  • Die Size: 2.9 mm x 1.8 mm x 0.1 mm 
  • Screened in accordance with MIL-PRF-38534, Class K

The ADH534S is a GaAs, InGaP, Heterojunction Bipolar Transistor (HBT), MMIC, VCO. The ADH534S integrates resonators, negative resistance devices, varactor diodes and feature half frequency and divide-by-4 outputs. The VCO’s phase noise performance is excellent over temperature, shock, and process due to the oscillator’s monolithic structure. Power output is +11 dBm typical from a +5V supply voltage. The prescaler and RFout/2 functions can be disabled to conserve current if not required. The voltage-controlled oscillator requires no external matching components.

Applications 

  • Point-to-Point/Multi-Point Radios 
  • Instrumentation
  • Satellite Communications
  • Military & Space

ADH534S
Aerospace, GaAs, InGaP, HBT, MMIC, 10.6 GHz to 11.8 GHz, VCO with Fo/2 and Fo/4 Frequency Output.
HMC8501 SID
Add to myAnalog

Add product to the Products section of myAnalog (to receive notifications), to an existing project or to a new project.

Create New Project
Ask a Question

Documentation

Learn More
Add to myAnalog

Add media to the Resources section of myAnalog, to an existing project or to a new project.

Create New Project

Software Resources

Can't find the software or driver you need?

Request a Driver/Software

Latest Discussions

No discussions on ADH534S yet. Have something to say?

Start a Discussion on EngineerZone®

Recently Viewed