ADAS1134

RECOMMENDED FOR NEW DESIGNS

128-Channel, 24-Bit Current-to-Digital ADC

Viewing:

Overview

  • 128-channel, low level current-to-digital converter
  • Up to 24-bit resolution
  • Up to 22.6 kSPS (44.2 µs integration time)
  • Simultaneous sampling
  • No dead time, no loss of charge
  • Ultralow noise down to 0.32 fC rms (2000 e)
  • User adjustable full-scale range
  • INL: ±0.05% of reading of ±1.0 ppm FSRI
  • Low power dissipation: 2.25 mW per channel
  • LVDS self clocked serial data interface
  • Serial peripheral interface (SPI) configuration registers (daisy-chain capability)
  • On-board temperature sensor and reference buffer
  • 10 mm × 10 mm, 242-ball CSP_BGA package
  • See data sheet for additional features

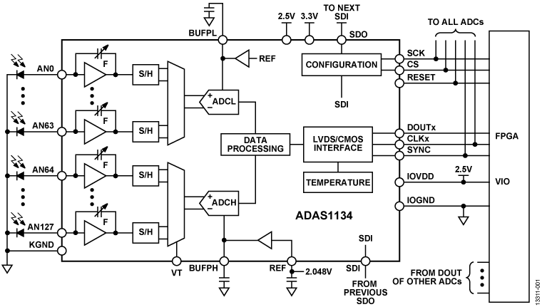
The ADAS1134 is a 128-channel, current-to-digital, analog-to-digital converter (ADC). It contains 128 low power, low noise, low input current integrators, simultaneous sample-and-holds, and two high speed, high resolution ADCs with configurable sampling rate and resolutions up to 24 bits.

All converted channel results are output on a single, low voltage differential signaling (LVDS), self clocked serial interface, which reduces external hardware.

An SPI-compatible serial interface allows configuration of the ADC using the SDI input. The SDO output allows the user to daisy-chain several ADCs on a single, 3-wire bus. The ADAS1134 uses IOVDD, a separate supply, to reduce digital noise effect on the conversions.

The ADAS1134 is available in a 10 mm × 10 mm, 242-ball CSP_BGA package.

Applications

  • Medical, industrial, and security CT scanner data acquisition
  • Photodiode sensors
  • Dosimetry and radiation therapy systems
  • Optical fiber power monitoring
  • X-ray detection systems
  • High channel count data acquisition systems (current or voltage inputs)

ADAS1134
128-Channel, 24-Bit Current-to-Digital ADC
ADAS1134 Functional Block Diagram
Add to myAnalog

Add product to the Products section of myAnalog (to receive notifications), to an existing project or to a new project.

Create New Project
Ask a Question

Documentation

Data Sheet 1

Technical Articles 1

Request an NDA

Complete documentation is available upon completion of a Non-Disclosure Agreement (NDA). Please send your project details, company information and contact by e-mail to ADAS@analog.com.

Please contact the ADC Development Group for additional technical information.

For additional ADI Healthcare Products and related information, please visit www.analog.com/healthcare.

Learn More
Add to myAnalog

Add media to the Resources section of myAnalog, to an existing project or to a new project.

Create New Project

Software Resources

Can't find the software or driver you need?

Request a Driver/Software

Latest Discussions

Recently Viewed