Two engineers working in the lab

Save time and deliver your solutions faster with ADI’s new suite of precision technology signal chains. Align your applications ranging from Smart Industry to Instrumentation, Electrification to Digital Health, to exactly the right precision technology combinations.

Tailor your signal chain with confidence

ADA4303-2

PRODUCTION

1:2 Single-Ended, Low Cost Active RF Splitter

Viewing:

Overview

  • Ideal for CATV applications
  • Excellent frequency response
    1.7 GHz, -3 dB bandwidth
    1 dB flatness to 1.2 GHz
  • Low noise figure: 4.4 dB
  • Low distortion
    Composite second order (CSO): -62 dBc
    Composite triple beat (CTB): -72 dBc
    1 dB compression point of 8.5 dBm
  • 3 dB of gain per output channel
  • 24 dB of isolation between output channels
  • 75 Ω input and outputs
  • Small package size
    12-lead 3 mm × 3 mm lead frame chip scale package

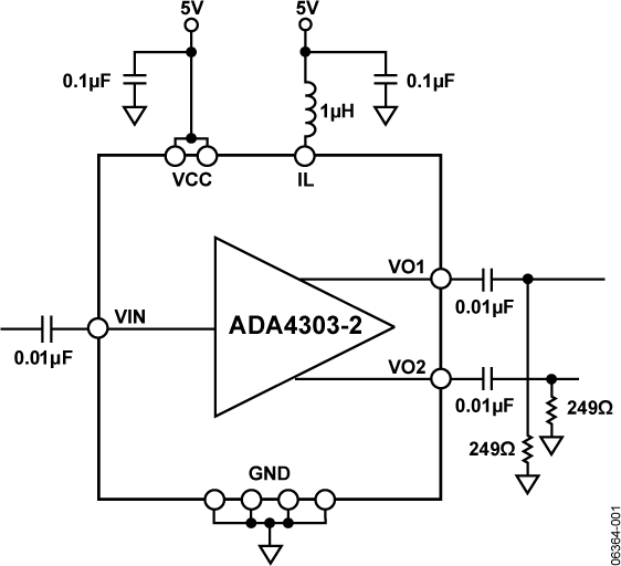
The ADA4303-2 is a 75 Ω two-output active splitter for use in applications where a lossless signal split is required. Typical applications include multituner digital set-top boxes, cable splitter modules, multituner/digital cable ready (DCR) televisions, and home gateways where traditional solutions require discrete passive splitter modules with separate fixed gain amplifiers.

The ADA4303-2 is a low cost alternative that simplifies designs and improves system performance by integrating a signal splitter element and a gain block into a single IC. The ADA4303-2 is available in a 12-lead chip scale package (LFCSP_VQ) and operates in the extended industrial temperature range of -40°C to +85°C.

ADA4303-2
1:2 Single-Ended, Low Cost Active RF Splitter
ADA4303-2-fbl ADA4303-2 Pin Configuration
Add to myAnalog

Add product to the Products section of myAnalog (to receive notifications), to an existing project or to a new project.

Create New Project
Ask a Question

Documentation

Learn More
Add to myAnalog

Add media to the Resources section of myAnalog, to an existing project or to a new project.

Create New Project

Software Resources

Can't find the software or driver you need?

Request a Driver/Software

Latest Discussions

No discussions on ADA4303-2 yet. Have something to say?

Start a Discussion on EngineerZone®

Recently Viewed