Two engineers working in the lab

Save time and deliver your solutions faster with ADI’s new suite of precision technology signal chains. Align your applications ranging from Smart Industry to Instrumentation, Electrification to Digital Health, to exactly the right precision technology combinations.

Tailor your signal chain with confidence

AD8557

RECOMMENDED FOR NEW DESIGNS

Digitally Programmable Sensor Signal Amplifier

Viewing:

Overview

  • Very low offset voltage: 12 μV maximum over temperature 
  • Very low input offset voltage drift:  65 nV/°C maximum
  • High CMRR: 96 dB minimum 
  • Digitally programmable gain and output offset voltage 
  • Gain range from 28 to 1300 
  • Single-wire serial interface 
  • Stable with any capacitive load 
  • SOIC and LFCSP packages 
  • 2.7 V to 5.5 V operation 
  • Qualified for automotive applications

The AD8557 is a zero drift, sensor signal amplifier with digitally programmable gain and output offset. Designed to easily and accurately convert variable pressure sensor and strain bridge outputs to a well-defined output voltage range, the AD8557 accurately amplifies many other differential or single-ended sensor outputs. The AD8557 uses the Analog Devices, Inc., proprietary low noise auto-zero and DigiTrim® technologies to create an accurate and flexible signal processing solution in a compact footprint.

Gain is digitally programmable in a wide range from 28 to 1300 through a serial data interface. Gain adjustment can be fully simulated in circuit and then permanently programmed with reliable polyfuse technology. Output offset voltage is also digitally programmable and is ratiometric to the supply voltage.

In addition to extremely low input offset voltage and input offset voltage drift and very high dc and ac CMRR, the AD8557 also includes a pull-up current source at the input pins and a pull-down current source at the VCLAMP pin. Output clamping set via an external reference voltage allows the AD8557 to drive lower voltage analog-to-digital converters (ADCs) safely and accurately.

When used in conjunction with an ADC referenced to the same supply, the system accuracy becomes immune to normal supply voltage variations. Output offset voltage can be adjusted with a resolution of better than 0.4% of the difference between VDD and VSS. A lockout trim after gain and offset adjustment further ensures field reliability.

The AD8557 is fully specified from −40°C to +125°C. Operating from single-supply voltages of 2.7 V to 5.5 V, the AD8557 is offered in an 8-lead SOIC, and a 4 mm × 4 mm, 16-lead LFCSP.

Applications

  • Automotive sensors
  • Pressure and position sensors
  • Precision current sensing
  • Thermocouple amplifiers
  • Industrial weigh scales
  • Strain gages

AD8557
Digitally Programmable Sensor Signal Amplifier
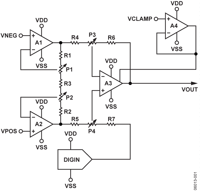
AD8557 Functional Block Diagram AD8557 Pin Configuration
Add to myAnalog

Add product to the Products section of myAnalog (to receive notifications), to an existing project or to a new project.

Create New Project
Ask a Question

Documentation

Learn More
Add to myAnalog

Add media to the Resources section of myAnalog, to an existing project or to a new project.

Create New Project

Software Resources

Can't find the software or driver you need?

Request a Driver/Software

Evaluation Kits

eval board
EVAL-AD8556

AD8555/AD8556/AD8557 Evaluation Board

Features and Benefits

  • Single- or dual-supply operation
  • AC and DC signal evaluation
  • Built-in 100 Ω bridge with unbalancing capability 
  • Provision to create low-pass filter 
  • Readback feature of programmed values 
  • External clamp voltage setting 
  • Interface for PC USB port
  • Evaluation software, compatible with Microsoft Windows XP,
  • Windows Vista, and Windows 7 SOIC/LFCSP socket for easy device replacement
  • Supports AD8555, AD8556, and AD8557 ICs

Product Details

The AD8556-EVALZ/AD8556CP-EBZ evaluation boards allow the quick demonstration and evaluation of the AD8555/AD8556/AD8557 zero-drift, digitally programmable sensor signal amplifiers.


The AD8555/AD8556/AD8557 are auto-zero instrumentation amplifiers with programmable gain and output offset adjustment features. The evaluation board enables a PC to communicate with the AD8555/AD8556/AD8557. The user can send commands to the evaluation board and read back the programmed values for the device that is being evaluated.


The user guide UG-896 supplements the information in the AD8555, AD8556, and AD8557 data sheets, which should be consulted in conjunction with this user guide when working with the evaluation board.

EVAL-AD8556
AD8555/AD8556/AD8557 Evaluation Board
AD8556-EVALZ_AD8556CP-EBZ Image

Latest Discussions

Recently Viewed