MAX9500

Obsolete

Triple-Channel HDTV Filters

-50dB Attenuation at 44.25MHz Filter for Complete HD Image Suppression without External Components

Viewing:

Overview

  • 30MHz Bandwidth at ±1.5dB
  • Extremely Sharp Rolloff, Lowpass Filters -50dB at 44.25MHz
  • DC-Coupled Inputs; AC- or DC-Coupled Outputs
  • ±5V Dual Supply (MAX9501)
  • 5V Single Supply (MAX9500)
  • Matched Group Delay and Gain
  • Drive Single/Double Back-Terminated Loads (150Ω/75Ω) Directly to Ground
  • Sink and Source Output Current
  • High Input Impedance to Interface to Low Output-Current DAC
  • 16-Pin QSOP Package

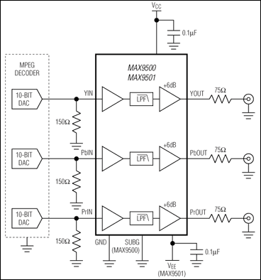
The MAX9500/MAX9501 are fully integrated solutions for filtering and buffering HDTV signals. The MAX9500 operates from a single +5V supply, while the MAX9501 operates from dual ±5V supplies. The MAX9500/MAX9501 triple-channel video reconstruction filters are both gain and delay matched and are ideal for use in set-top boxes, DVD players, and other equipment that generate analog HDTV outputs.

The MAX9500/MAX9501 interface between the current-output, digital-to-analog converters (DAC) of an Advanced Television Standard Committee (ATSC), Motion Picture Experts Group (MPEG) decoder and the external connections of a television, set-top box, or DVD player.

The MAX9500/MAX9501 feature a DC-coupled input with very low input capacitance and high resistance. The highly selective lowpass filters remove spectral replicas at the output of the DAC. The output amplifier has +6dB of gain to drive 75Ω back-terminated loads to unity gain. The DC-coupled input eliminates problems such as sync crush, droop, and field tilt. The output load can be DC- or AC-coupled, depending on the application.

All three channels in the MAX9500/MAX9501 have the same frequency response with matched group delay and gain. The MAX9500/MAX9501 filter response meets the requirements of the EIA-770.3/SMPTE 274M filter template achieving > 40dB attenuation at 44.25MHz. The MAX9500/MAX9501 can also be used as an antialiasing filter for HDTV component inputs.

The MAX9500/MAX9501 are available in compact 16-pin QSOP packages and are fully specified over the -40°C to +85°C extended temperature range.

Applications

  • A/V Receivers
  • Cable and Satellite Set-Top Box Receivers
  • Digital Displays
  • DVD Players
  • HDTV Sets
  • Home Theater Systems
  • Video Projectors

MAX9500
Triple-Channel HDTV Filters
MAX9500, MAX9501: Typical Operating Circuit
Add to myAnalog

Add product to the Products section of myAnalog (to receive notifications), to an existing project or to a new project.

Create New Project
Ask a Question

Documentation

Learn More
Add to myAnalog

Add media to the Resources section of myAnalog, to an existing project or to a new project.

Create New Project

Software Resources

Can't find the software or driver you need?

Request a Driver/Software

Hardware Ecosystem

Parts Product Life Cycle Description
Active Filters 1
MAX9501 Obsolete Triple-Channel HDTV Filters
Modal heading
Add to myAnalog

Add product to the Products section of myAnalog (to receive notifications), to an existing project or to a new project.

Create New Project

Latest Discussions

No discussions on MAX9500 yet. Have something to say?

Start a Discussion on EngineerZone®

Recently Viewed