LTC5587

PRODUCTION

6 GHz RMS Power Detector with Digital Output

Viewing:

Overview

  • Frequency Range: 10MHz to 6GHz
  • Accurate Power Measurement of High Crest Factor (Up to 12dB) Waveforms
  • 40dB Log Linear Dynamic Range
  • Exceptional Accuracy Over Temperature
  • Single-Ended RF Input
  • 0.014dB/Bit (12-Bit) ADC Resolution (VREF = 1.8V)
  • ADC Sample Rate Up to 500ksps
  • SPI/MICROWIRE Serial I/O
  • Compatible with 1V to 3.6V Digital Logic
  • Fast Response Time: 1μs Rise, 8μs Fall
  • Low Power: 3mA at 3.3V and 500ksps
  • Small 3mm × 3mm 12-pin DFN Package

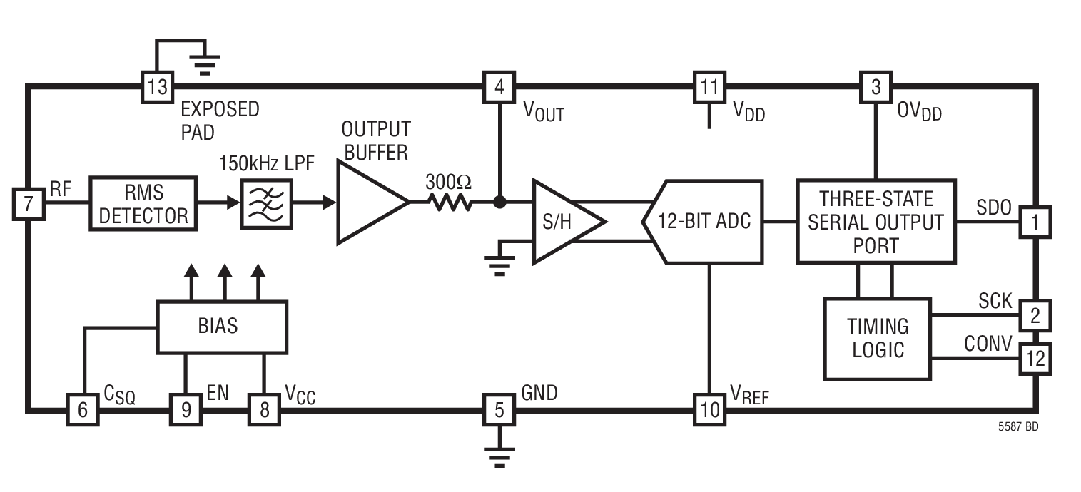
The LTC5587 is a 10MHz to 6GHz, low power monolithic precision RMS power detector with an integrated 12-bit serial analog-to-digital converter (ADC). The RMS detector uses a proprietary technique to accurately measure the RF power of modulated signals with crest-factor as high as 12dB. For an input frequency of 2.14GHz the detection range is from –34dBm to 6dBm. The serial digital output of the detector is a 12-bit word value that is directly proportional to the RF signal power measured in dBm. The LTC5587 is suitable for precision power measurement for a wide variety of RF standards, including LTE, WiMAX, W-CDMA, TD-SCDMA, CDMA, CDMA2000, EDGE, GSM, etc. The DC output of the detector is connected in series with an on-chip 300Ω resistor to the analog output pin (VOUT). This enables further filtering of the output modulation ripple using an off-chip capacitor before analog-to-digital conversion. The ADC features include no data latency, no missing codes, and a sampling rate of up to 500ksps. A dedicated external reference pin (VREF) can be tied to VDD or other suitable low-impedance voltage reference to set the ADC full-scale input voltage range. The ADC also features an automatic power down after each conversion making the LTC5587 ideal for low-power applications.

Applications

  • LTE, WiMAX, W-CDMA, TD-SCDMA, CDMA, CDMA2000, EDGE, GSM
  • Pico-Cells, Femto-Cells RF Power Control
  • Wireless Repeaters
  • CATV/DVB Transmitters
  • MIMO Wireless Access Points
  • Portable RMS Power Measurement
  • Antenna Monitor

LTC5587
6 GHz RMS Power Detector with Digital Output
Linearity Error vs RF Input Power 2140MHz Modulated Waveforms Product Package 1
Add to myAnalog

Add product to the Products section of myAnalog (to receive notifications), to an existing project or to a new project.

Create New Project
Ask a Question

Documentation

Data Sheet 1

Reliability Data 1

User Guide 1

Data Sheet

This is the most up-to-date revision of the Data Sheet.

Learn More
Add to myAnalog

Add media to the Resources section of myAnalog, to an existing project or to a new project.

Create New Project

Software Resources

Can't find the software or driver you need?

Request a Driver/Software

Hardware Ecosystem

Parts Product Life Cycle Description
RF Power Detectors 1
LT5581 PRODUCTION 6GHz RMS Power Detector with 40dB Dynamic Range
Modal heading
Add to myAnalog

Add product to the Products section of myAnalog (to receive notifications), to an existing project or to a new project.

Create New Project

Tools & Simulations


Evaluation Kits

eval board
DC1638A

LTC5587IDD | 6GHz RMS Power Detector with Digital Output Demo Board (RF=1.75 to 2.2GHz) - Companion Serial Interface board DC590B may be ordered separately.

Product Details

DC1638A: Demo Board for LTC5587 6 GHz RMS Power Detector with Digital Output.


 


DC1638A
LTC5587IDD | 6GHz RMS Power Detector with Digital Output Demo Board (RF=1.75 to 2.2GHz) - Companion Serial Interface board DC590B may be ordered separately.
DC1638A Demo Board DC1638A Demo Board DC1638A Demo Board DC1638A Demo Board DC1638A - Schematic

Latest Discussions

Recently Viewed