LTC1645/LTC1735 Circuit Solves PCI Power Problem
In some applications, it is necessary to select and hot swap the higher of two supplies and generate a regulated output voltage from the selected supply. If only one input supply is present, the circuit should select it and generate the same output voltage. The term “hot swapping” refers to plugging a circuit board into or removing it from a live backplane. When this is done, the supply bypass capacitors on the board can draw huge transient currents from the backplane power bus as they charge. The transient currents can cause permanent damage to the connector pins and cause glitches on the system supply, causing other boards in the system to reset. A circuit based on an appropriate LTC Hot Swap™ controller can eliminate these problems.
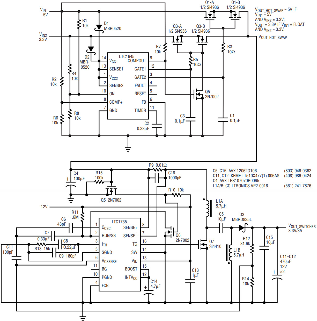
The circuit in Figure 1 selects between and hot swaps a 3.3V and a 5V input supply and generates a constant 3.3V output supply using the LTC1645 and the LTC1735. The LTC1645 is a 2-channel Hot Swap controller and the LTC1735 is a synchronous step-down switching regulator. The two voltage supplies, VIN1 and VIN2, are fed into the LTC1645 Hot Swap circuit, where the higher of the two supplies is selected (VOUT_HOT_SWAP) and then fed into the LTC1735 DC/DC converter. The LTC1735 circuit generates a constant 3.3V output voltage, regardless of whether its input is 3.3V or 5V. To simplify the circuit description, the operation of the LTC1645 and the LTC1735 will be discussed separately.

Figure 1. LTC1645 3.3V/5V Hot Swap circuit plus LTC1735 SEPIC converter.
LTC1645 Hot Swap Operation
Back-to-back MOSFETs Q1 and Q2 are connected to the VIN1 (5V) supply and Q3 and Q4 are connected to the VIN2 (3.3V) supply. The reason for using back-to-back MOSFETs is to keep the internal body diodes from shorting the 5V and 3.3V supplies together. The LTC1645’s Gate1 pin controls Q3 and Q4 and its Gate2 pin controls Q1 and Q2. The ON pin has a 0.8V turn-on threshold for Gate1 and a 2.0V turn-on threshold for Gate2. The VCC1 and VCC2 pins have 2.3V and 1.2V undervoltage lockout thresholds, respectively. Since the circuit in Figure 1 selects between two supplies, the following two cases are possible:
Case One: 5V and 3V Supplies Present
When the 5V and 3.3 supplies are present on VIN1 and VIN2, respectively, VCC1, VCC2, Sense2 and Sense1 are pulled up to approximately 4.7V by D1, which clears the undervoltage lockout thresholds of VCC1 and VCC2. The COMP+ pin is pulled up to 2.5V by the voltage divider formed by R2 and R6. Since the voltage on the COMP+ pin (noninverting terminal of the onboard comparator) is greater than a 1.24V threshold, the COMPOUT pin (open drain output of the comparator) is pulled up to 5V by R7. This turns on Q5 and pulls the gates of Q3 and Q4 to ground. The ON pin is pulled up to approximately 2.74V through R1, R4 and R8. After one timing cycle (t = C2 • 1.24V/2µA), an internal 10µA current source from the charge pump is connected to the Gate1 and Gate2 pins. The Gate1 pin is pulled to ground by Q5 and the voltage on the Gate2 pin starts to rise, with a slope given by dV/dt = 10µA/C1. The internal charge pump guarantees that the Gate2 voltage will rise to approximately 12V. As the Gate2 voltage rises to about 1V, Q1 and Q2 start conducting and VOUT_HOT_SWAP starts rising. The output voltage will eventually rise to the input supply, which is 5V. Figure 2 shows the Gate2 pin and VOUT_HOT_SWAP voltages rising to 12V and 5V, respectively.

Figure 2. VGATE2 and VOUT_HOT_SWAP increasing to 12V and 5V, respectively.
Case Two: Only 3.3V Supply Present
VCC1, VCC2, Sense1 and Sense2 are pulled up to 3.0V by D2, which clears the undervoltage lockout thresholds of VCC1 and VCC2. Since the 5V supply is not present, the ON pin is only pulled up to 1.65V by R4 and R8. After one timing cycle, an internal 10µA current source from the charge pump is connected to the Gate1 pin. The voltage on the Gate1 pin starts to rise with a slope given by dV/dt = 10µA/C3. The internal charge pump guarantees that the Gate1 voltage will rise to approximately 10V. Since the ON pin is below 2V (the ON pin turn-on threshold for Gate2), a 40µA current source pulls the Gate2 pin toward ground. As the Gate1 pin voltage rises to about 1V, Q3 and Q4 start conducting and VOUT_HOT_SWAP starts rising. The output voltage will eventually rise to the input supply voltage, which is 3.3V. Figure 3 shows the Gate1 and VOUT_HOT_SWAP voltages rising to 10V and 3.3V, respectively.

Figure 3. VGATE1 and VOUT_HOT_SWAP increasing to 10V and 3.3V, respectively.
LTC1735 Operation
The LTC1735 is connected in a SEPIC (single-ended, primary inductance converter) configuration to produce a constant 3.3V output at 3A. Since the minimum input voltage for the LTC1735 is 3.5V, the VIN pin on the chip is connected to a 12V supply that can provide a few milliamps. The main load current is supplied by either VIN1 (5V) or VIN2 (3.3V). Q5, Q6 and R11 in Figure 1 allow the LTC1735 to produce to an output voltage after the input supply (VOUT_HOT_SWAP) has finished rising. Figures 4 and 5 show the LTC1735 producing a 3.3V output from a 3.3V or a 5V VOUT_HOT_SWAP supply input. Figure 6 shows the typical efficiency curves for a VOUT_HOT_SWAP supply of 3.3V or 5V at an output voltage of 3.3V. Figure 7 shows the output voltage ripple with a steady-state load of 3A and Figure 8 show the transient response for a 0.5A–3A load step. Note that all the components used in the circuit of Figure 1 are surface mountable and fit in an area of less than 1.5in2.

Figure 4. LTC1735 SEPIC voltage-rise waveforms; VOUT_HOT_SWAP and VOUT_SWITCHER = 3.3V.

Figure 5. LTC1735 SEPIC voltage-rise waveforms; VOUT_HOT_SWAP = 5V and VOUT_SWITCHER = 3.3V.

Figure 6. LTC1735 efficiency vs load current (VOUT_SWITCHER = 3.3V).

Figure 7. LTC1735 output voltage ripple: output voltage = 3.3V, load current = 3A.

Figure 8. LTC1735 transient response: load step = 0.5A–3.3A.