摘要
汽车信息娱乐终端(多媒体和远端信息处理系统)需要的供电功率越来越大,使得汽车电源管理系统面临着巨大的设计挑战。本文阐述了电源管理的平均电流模式控制(ACMC)技术,并说明该技术能够在一定程度上解决各种电源管理问题,包括转换效率、尺寸、EMI、瞬态响应、设计复杂性和总成本。MAX5060/MAX5061将作为本文的设计实例。
概述
由于汽车多媒体信息处理(如,信息娱乐产品)中的高性能微处理器所需的功率不断增加,产生了抗干扰能力、EMI和环路补偿等诸多设计问题。平均电流模式控制(ACMC)有助于解决这些问题,特别是在汽车信息娱乐应用中。本文具体阐述了ACMC,并说明基于电流模式控制的设计为信息娱乐应用带来的优势。我们以MAX5060/MAX5061为例说明ACMC的工作原理,并对数据资料所提供的内容进行了补充。
定义设计目标
具体的汽车信息娱乐终端都会对电源管理提出一组独特的技术、商业上的要求。最重要的设计考虑包括效率、尺寸、EMI、瞬态响应、设计复杂性和成本。所有参数都间接地与电源的开关频率相关,这一重要参数的选择可以使上述要求达到合理折中。
ACMC的优势
对于大电流输出(5A至25A)转换器,在电流模式控制(CMC)技术中降低电流检测电阻有助于提高效率。这里,CMC指带有峰值电流检测的固定频率工作模式。然而,这种方式存在一个缺点:CMC使转换器对噪声非常敏感。电流较大时,即使最好的PCB布线也不能完全抑制叠加在电流检测信号上的噪声。为了解决这个问题,可以选择电压模式控制VMC,这是一种传统的并经过验证的技术。VMC提高了抗干扰能力和转换效率,但需要一定的环路补偿设计才能达到可接受的性能指标。
ACMC设计基础
ACMC技术结合了VMC的抗干扰能力和效率与CMC的稳定性,图1所示为ACMC降压转换器的功能框图。

图1. ACMC降压转换器的功能框图。框图中,CEA = 电流误差放大器,CSA = 电流检测放大器,VEA = 电压误差放大器。下文和图2讨论了电感电流信号iL。
为了更好地理解ACMC,我们首先回顾一下CMC的原理。观察图1,如果除去电流误差放大器(CEA)和锯齿波发生器,电流检测放大器的输出将连接到PWM比较器的反相端,电压误差放大器(VEA)的输出将连接到同相端。结果形成一个控制电感电流(内环)和输出电压(外环)的双环系统。
如上所述,在大电流输出应用中,希望电流检测电阻RS (见图1)尽可能小,以降低转换器的功耗。但这样做的结果是将一个微弱的信号引入噪声环境中,在系统中表现为抖动。
在ACMC结构中,电流检测信号送入CEA (图1)的反相输入端,而VEA在CEA的同相输入端调节电感电流。通过反馈网络补偿CEA,可以完成一系列操作:调节电流检测信号以获得最大直流增益(对于降压转换器,电感的直流电流等于转换器的输出电流);使实际的电流检测信号不受阻碍地通过放大器;最后,抑制叠加在信号上的高频开关噪声。CEA的高直流增益可使这种控制方案精确地控制输出电流。而CMC对电流检测信号的平坦增益会在输入电压变化时导致电流的峰值与均值误差。如图1,CEA的输出与斜坡电压进行比较产生一个期望的PWM信号来驱动功率MOSFET。

图2. 图1的控制波形
图2显示了图1的控制波形,注意与锯齿波进行比较的电感电流信号iL (红色标示)是反向的。PWM比较器之后的SR锁存器可避免由噪声引起的信号跳变。同样,时钟信号复位锯齿坡电压,从根本上消除了由于噪声尖峰而过早关断MOSFET的可能。这种控制架构的另一个特点是当占空比超过50%时不需要斜坡电压补偿,因为锯齿坡信号已经提供了这种补偿。
对于图1所示降压转换器,内环用于补偿输入电压的变化。随着输入电压的增加,CEA电流信号的下降斜率更陡峭(图2),从而使占空比变窄。外环用于补偿由负载变化引起的输出电压变化,由于电感电流由VEA处理,电源表现为一个单极点响应,从而简化了电压补偿环路。
CEA补偿非常简单,MAX5056/MAX5061数据资料提供了需要遵循的准则。MAX5060/MAX5061 DC-DC转换器可处理上述设计问题,并且具有高效、低噪声和高性价比特性。图3说明了器件中带有补偿网络的CEA架构,推荐使用该补偿网络的原因是CEA没有提供到其反相输入端的直接通路。注意:CEA是跨导放大器,与标准运算放大器相比具有较高的输出阻抗。

图3. MAX5060/MAX5061 DC-DC转换器推荐的CEA补偿网络
为了优化电流环路,电感电流iL (图2中的红色信号)的下降斜率将跟随锯齿电压的斜率,而且iL不能超过斜坡电压,否则将会发生谐振和不稳定。
忽略同步整流器的压降,降压转换器的电感电流下降斜率可由下式给出:

该电流流过检流电阻RS,测量RS电压并由CSA提供34.5倍的增益放大(见图1)。如果将此乘以CEA增益GCEA,使其等于VSfS锯齿波斜率,可得表达式:

跨导放大器的增益定义为gMRL,将其代入GCEA并解出RL可得:

MAX5060/MAX5061数据资料给出其CEA跨导为550µS;本例中RL为RCF,如图3所示。该电阻设定CEA的增益,使电流环路在过零频率处为单位增益。MAX5060/MAX5061的锯齿波电压VS具有2V峰值,将这些常数代入上式,可得:

CEA的直流增益应该尽可能高,以精确处理直流输出电流。直流下,补偿网络中的电容相当于开路,CEA直流增益最大。在最小过零频率之下放置一个零点,并将一个极点置于至少比零点高出10倍的位置,使电流环路在具有宽带特性的同时可有效抑制开关噪声。
零点和极点可由下式算出:

为了满足式5的极点频率,必须使CCF至少比CCFF大十倍。如果这个比率不是10:1,则用CCF||CCFF替换极点表达式中的CCFF。注意:原点处有一个极点,可以想象,一个无穷大的阻抗出现在CCFF上,所需电容值可由上式解出。
VEA补偿非常复杂,主要取决于性能要求。MAX5060/MAX5061数据资料给出了一个简单、实用的补偿方法,只需采用电阻反馈网络。这构成了有源电压定位技术的一部分,能够在提供良好的负载瞬态响应的同时减小输出电容。在最小负载条件下允许输出电压略高于标称值电压,而在满负荷条件下允许输出电压略低于标称值。虽然如此,负载瞬变期间的最大电压偏差仍显著低于补偿VEA的高增益低频响应的情况,另外,还会降低负载功耗。
为了优化响应特性而对电压环路进行补偿时,需要认识VEA增益随频率变化的响应特性,也需要了解在整个负载、温度变化范围内环路整体特性。增益与频率的对应关系可通过实验获得,然后通过补偿VEA达到预期要求。为保持稳定性应该有足够的相位裕量,通常45°至60°比较好。VEA补偿网络的实现与CEA相同,DC-DC转换器应该承受瞬变情况下,如启动、负载变化、短路恢复、空载、输入电压变化时的极限条件。如果输出电压在整个温度范围内对所有这些瞬变条件都能表现出良好的阻尼响应,则假定系统稳定。
应用中的注意事项
调节输入电压范围
MAX5060/MAX5061内置5V线性稳压器,可取代一个外部5V电源。如果将输入电压接至IN,输入范围指定为7V至28V。输入电压接至VCC,输入范围限制在4.75V至5.50V。在下面的例子中将IN与VCC连接在一起,旁路内部稳压器。为使电路在两种输入范围内都可连续工作,采用图4中的自举电路。扼流圈中的耦合绕组可产生一个电压,例如,8V,即使在IN引脚电压降至7V以下时,也能为IC提供一个高于电源的电压。这个自举电路还有助于降低IC的功率损耗。

图4. 扩展MAX5060/MAX5061输入电压范围的自举电路
IC的最大输入电压为28V。如果转换器需要承受高达72V的电压时,推荐使用图5电路。此电路还能提供反向输入电压保护。

图5. 这个电路将MAX5060/MAX5061的输入电压限制在28V,并保护电路免受电池反接故障的损坏
同步开关频率
同步开关频率是信息娱乐系统避免敏感负载受到DC-DC转换器干扰的重要举措,这些敏感负载,包括汽车无线电广播系统、TV调谐器、显示器和导航系统等。这些器件可通过以下途径实现同步:使DC-DC转换器工作在自激振荡模式,然后利用高性能处理器将其同步到所要求的频率。MAX5060/MAX5061工作在一个范围为125kHz至1.5MHz的可同步振荡频率。
如果不能将MAX5060/MAX5061与外部时钟同步,或转换器的开关频率产生过强的EMI,则可选择扩频振荡器,如DS1090U-16扩频振荡器,如图6所示,来驱动SYNC引脚。本例中,DS1090U-16的外部电阻将频率设置在300kHz,频率抖动范围为±4%,即12kHz。抖动比例不应太高,因为扩频会引起系统环路的相位偏移,需要进行补偿。有关DS1090的频率计算可参考应用笔记3692:"DS1090频率计算器"。

图6. 将MAX5060/MAX5061同步在扩频时钟(DS1090),可有效降低电磁辐射
升/降压工作
MAX5060/MAX5061也可实现升/降压转换(图7)。

图7. 利用MAX5060/MAX5061构建简单的升/降压转换器
注意:图7中的电容C1和C2需要比输出相同电流的降压转换器承受更大的纹波电流,另外,图中的两个电感可以用同一磁心绕制,L1、L2的同名端如图7所示。如果使用独立的电感,则可忽略绕制方向问题。
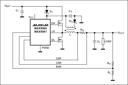
MAX5060/MAX5061的CSA共模范围可以扩展到0至5.5V,设计输出电压大于5V的转换器时,可以选用以下两个电路。图8电路使用了一个现成的电流检测变压器,图9电路使用一个电阻桥。选用1$%阻进行设计,为减小电阻kRS的尺寸和功耗,将VRS偏置在5V。EAN输入应设为0.6V,需要一个独立的分压器。

图8. 使用电流检测变压器检测电流

图9. 使用电阻桥检测电流
结论
虽然CMC DC-DC转换器已经备受设计者的青睐,但利用廉价检流电阻提供高效率转换的要求暴露出了CMC的主要缺陷:对噪声的敏感性。MAX5060/MAX5061所采用的ACMC技术解决了噪声敏感度等问题。ACMC可使DC-DC转换器设计满足高性能微处理器的要求,特别是汽车多媒体终端的高性能微处理器。
类似文章发表在Elektronik Informationen 2006年3月刊。